GM Service Manual Online
For 1990-2009 cars only

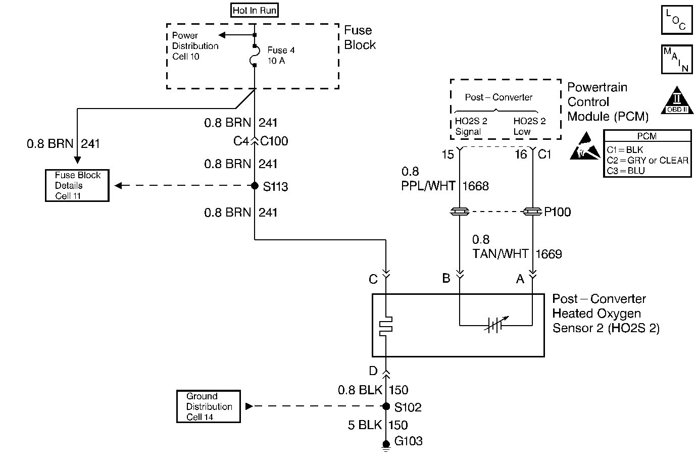
Object Number: 32853  Size: MF
Engine Controls Components
Oxygen Sensors
OBD II Symbol Description Notice
Handling ESD Sensitive Parts Notice

Circuit Description

In order to control emissions, a catalytic converter converts any harmful exhaust emissions into harmless water vapor and carbon dioxide.

The Powertrain Control Module (PCM) has the capability to monitor this process by using a rear heated oxygen sensor (HO2S 2). The HO2S 2 , located in the exhaust stream past the catalytic converter, produces an output signal which indicates the storage capacity of the catalyst. This in turn indicates the catalyst's ability to convert the exhaust emissions effectively. If the catalyst is functioning properly, the HO2S 2 signal will be far less active than the signal produced by the front oxygen sensor (O2S 1).

Replace the entire HO2S 2 assembly. Do not attempt to repair the HO2S 2 if the following conditions exist:

    • Damaged wiring
    • Damaged electrical connectors
    • Damaged terminals

Obstruction of the air reference and degraded HO2S 2 performance could result from any attempt to repair the above conditions.

The HO2S 2 must have a clean air reference in order for the HO2S 2 to function properly. This clean air reference is obtained by way of the HO2S 2 wires.

Conditions for Setting the DTC

    • DTC's P0106, P0107, P0112, P0113, P0117, P0118, P0121, P0122, P0123, P0200, P0300, P0301, P0302, P0303, P0304, P0506, P0507, P1406, P1441 not set.
    • Engine has been running longer than 30 seconds.
    • Engine Coolant Temperature (ECT) is greater than 40° C (104° F).
    • Calculated Air Flow is greater than 14 g/s for 140 seconds.
    • Throttle Position (TP) is between 5 % and 56 %.
    • HO2S 2 remains between 425 mV and 460 mV for 125 seconds.

Action Taken When the DTC Sets

    • The malfunction indicator lamp (MIL) will illuminate after two consecutive ignition cycles in which the diagnostic runs with the malfunction present.
    • The PCM will record the operating conditions at the time that the diagnostic fails. This information will store in the Freeze Frame and Failure Records buffers.
    • A history DTC stores.
    • The coolant fan turns ON.

Conditions for Clearing the MIL/DTC

    • The MIL will turn OFF after three consecutive ignition cycles in which the diagnostic runs without a fault.
    • A history DTC will clear after 40 consecutive warm-up cycles without a fault.
    • The MIL/DTCs can be cleared by using the scan tool.

Diagnostic Aids

An intermittent could be the result of the following conditions:

    • A poor electrical connection
    • Moisture in the electrical connector/wiring
    • Rubbed-through wire insulation
    • A broken wire inside the insulation

Check for the following conditions:

    • A poor electrical connection or a damaged harness--Inspect the PCM harness for an open in the HO2S 2 signal circuit. Check for the following conditions:
       - Improper mating
       - Broken locks
       - Improperly-formed connectors
       - Damaged terminals
       - A poor terminal-to-wire connection
       - A damaged harness
    • Intermittent test--Observe the HO2S 2 on the scan tool while moving the related electrical connectors and the wiring harness with the ignition switch ON. If the malfunction is induced, the HO2S 2 display will change. This test should help isolate the location of the malfunction.

Replace the entire HO2S 2 assembly. Do not attempt to repair the HO2S 2 if the following conditions exist:

    • Damaged wiring
    • Damaged electrical connector
    • Damaged terminals

Obstruction of the air reference and degraded HO2S 2 performance could result in any attempt to repair the above conditions.

The HO2S 2 must have a clean air reference in order for the HO2S 2 to function properly. This clean air reference is obtained by way of the HO2S 2 wires.

Test Description

Number(s) below refer to the step number(s) on the Diagnostic Table.

  1. The Powertrain OBD System Check prompts the technician to complete some basic checks and store the freeze frame and failure records data on the scan tool if applicable. This creates an electronic copy of the data taken when the fault occurred. The information is then stored on the scan tool for later reference.

  2. This step determines if DTC P0140 is the result of a hard failure or an intermittent condition.

  3. Disconnecting the HO2S 2 and jumpering CKT(s) 1668 and 1669 to ground will determine if the PCM or wiring or HO2S 2 is at fault.

  4. Determines which circuit the fault is in. If CKTs 1668 and 1669 are OK, then the PCM connection or PCM is faulty.

  5. Replacement PCMs must be reprogrammed. Refer to the latest Techline information for programming procedures.

DTC P0140-Heated Oxygen Sensor (HO2S) Circuit Insufficient Activity Detected (Sensor 2)

Step

Action

Value(s)

Yes

No

1

Was the Powertrain On-Board Diagnostic (OBD) System Check performed?

--

Go to Step 2

Go to Powertrain On Board Diagnostic (OBD) System Check

2

  1. With engine above normal specified operating temperature.
  2. Install a scan tool.
  3. Run the engine above the specified RPM for two minutes.

Does the scan tool display a HO2S 2 voltage between the specified value?

80°C (176°F) 1200 RPM

425mV to 456mV (0.425V to 0.456V)

Go to Step 4

Go to Step 3

3

  1. Turn the ignition ON, with the engine OFF.
  2. Review the Freeze Frame data and note the parameters.
  3. Operate the vehicle within the Freeze Frame conditions and Conditions For Setting The DTC as noted.

Does the scan tool display the HO2S 2 voltage steady around the specified value?

425mV to 456mV (0.425V to 0.456V)

Go to Step 4

Go to Step 11

4

  1. Turn the ignition ON, with the engine OFF.
  2. Disconnect the HO2S 2 electrical connector.
  3. Jumper the HO2S 2 high and low circuits (PCM side) to ground.

Does the scan tool display the HO2S 2 voltage below the specified value?

100mV (0.10V)

Go to Step 5

Go to Step 6

5

  1. Turn the ignition OFF.
  2. Check for a faulty connection at the HO2S @ connector (PCM side) and repair as necessary.
  3. Refer to Section 8A-5 .

Was a repair necessary?

--

Go to Step 11

Go to Step 7

6

  1. Turn the ignition OFF.
  2. Remove the jumpers and reconnect the HO2S 2 electrical connector.
  3. Disconnect the PCM connector.
  4. Probe the PCM harness HO2S 2 low terminal with a test light to B+.

Does the test light illuminate?

--

Go to Step 8

Go to Step 9

7

Replace the HO2S 2 sensor.

Is the action complete?

--

Go to Step 11

--

8

Check for an open in the HO2S 2 high circuit or poor connection and repair as necessary.

Was a repair necessary?

--

Go to Step 11

Go to Step 10

9

Repair the open in the HO2S 2 low circuit.

Is the action complete?

--

Go to Step 11

--

10

Replace the PCM.

Is the action complete?

--

Go to Step 11

--

11

  1. Using the scan tool, clear the DTCs.
  2. Start the engine and idle at normal operating temperature.
  3. Operate the vehicle within the conditions foe setting this DTC as specified in the supporting text.

Does the scan tool indicate that this diagnostic has ran and passed?

--

Go to Step 12

Go to Step 2

12

Check if any additional DTCs are set.

Are any DTCs are set.

Are any additional DTCs displayed that have not been diagnosed?

--

Go to applicable DTC table

System OK