GM Service Manual Online
For 1990-2009 cars only
Figure 1:

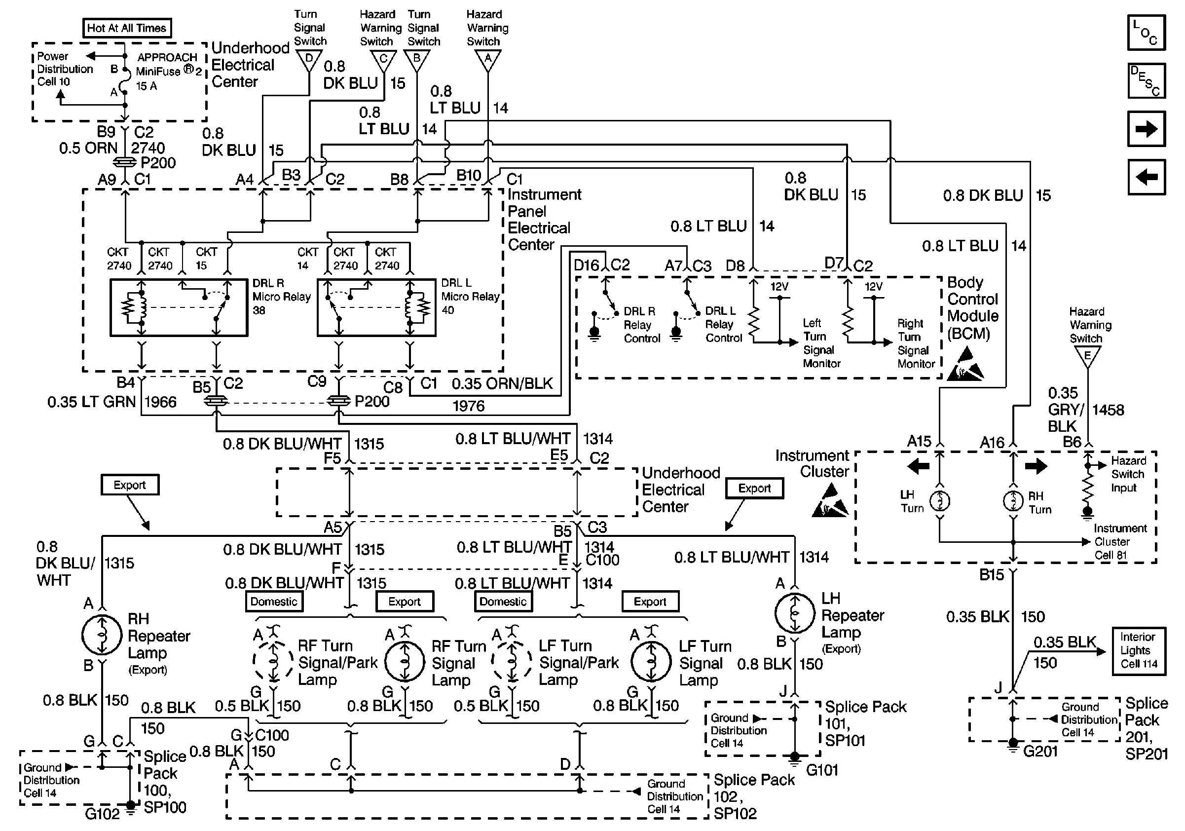
Cell 110: Hazard Warning and Turn Signal Switches


Object Number: 431324  Size: FS
Lighting Systems Components
Exterior Lights Circuit Description
Cell 110: DRL Control
Cell 110: Stoplamp Switch
Cell 110: DRL Control
Cell 110: DRL Control
Cell 110: DRL Control
Cell 14: SP201, SP203, G201
Cell 10: I/P Fuses 15, 16, 13, 20, 19
Cell 110: Stoplamp Switch
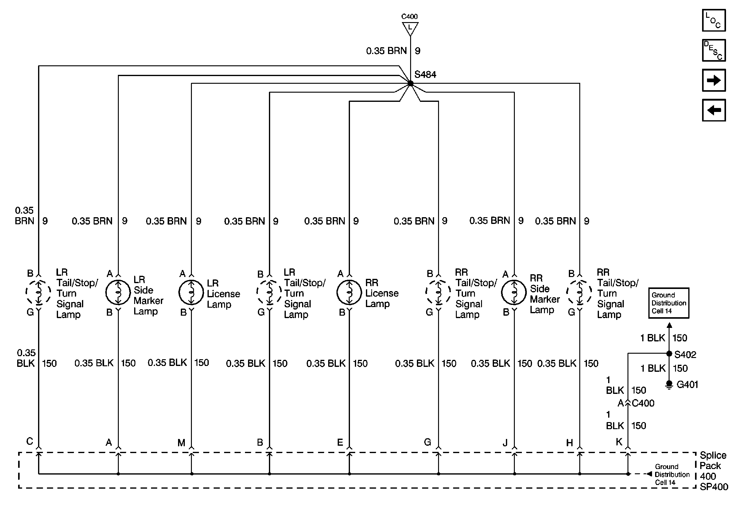
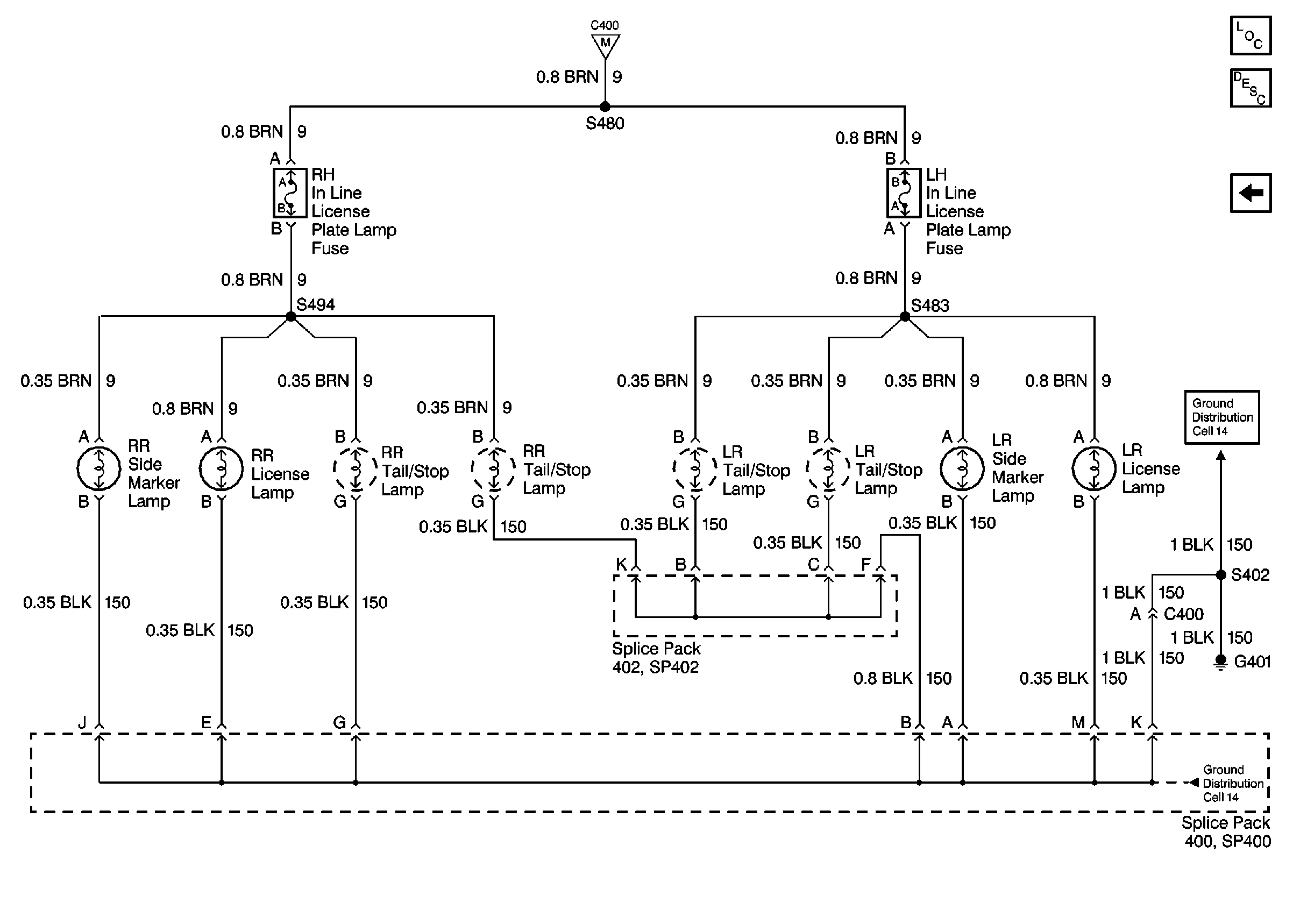
Cell 110: LR Turn Lamps
Cell 110: RR Turn Lamps
Cell 110: DRL Control
Figure 2:

Cell 110: DRL Control


Object Number: 431329  Size: FS
Lighting Systems Components
Exterior Lights Circuit Description
Cell 110: RR Turn Lamps
Cell 110: Hazard Warning and Turn Signal Switches
Cell 110: Hazard Warning and Turn Signal Switches
Handling ESD Sensitive Parts Notice
Cell 81: Indicators
Cell 114: CTSY LP Relay Control
Cell 14: SP201, SP203, G201
Handling ESD Sensitive Parts Notice
Cell 14: SP101, SP100, G101, G102
Cell 14: SP102, SP208, G104
Cell 14: SP101, SP100, G101, G102
Cell 10: U/H Fuses 49, 11, 6, 2, Relays 45, 36, 39, 38
Cell 110: Hazard Warning and Turn Signal Switches
Figure 3:

Cell 110: RR Turn Lamps


Object Number: 431331  Size: FS
Lighting Systems Components
Exterior Lights Circuit Description
Cell 110: LR Turn Lamps
Cell 110: DRL Control
Cell 14: SP400, G401
Cell 14: SP400, G401
Cell 14: SP402 (Japan)
Cell 110: Hazard Warning and Turn Signal Switches
Figure 4:

Cell 110: LR Turn Lamps


Object Number: 431334  Size: FS
Lighting Systems Components
Exterior Lights Circuit Description
Cell 110: Stoplamp Switch
Cell 110: RR Turn Lamps
Cell 14: SP402 (Japan)
Cell 14: SP400, G401
Cell 110: Hazard Warning and Turn Signal Switches
Figure 5:

Cell 110: Stoplamp Switch


Object Number: 431353  Size: FS
Lighting Systems Components
Exterior Lights Circuit Description
Cell 110: ALC PRK LP Relay
Cell 110: LR Turn Lamps
Cell 14: SP400, G401
Cell 14: SP400, G401
Cell 14: SP402 (Japan)
Cell 110: Hazard Warning and Turn Signal Switches
Cell 110: Hazard Warning and Turn Signal Switches
Figure 6:

Cell 110: ALC PRK LP Relay


Object Number: 431357  Size: FS
Lighting Systems Components
Exterior Lights Circuit Description
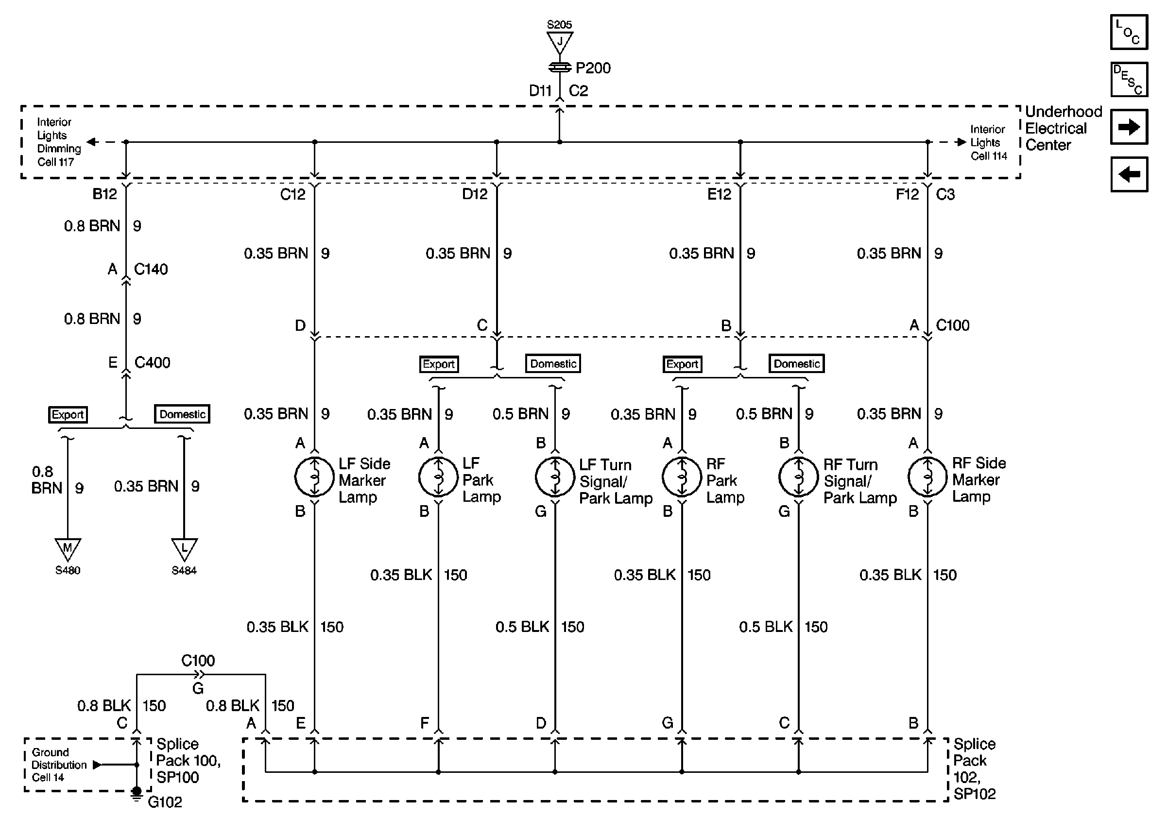
Cell 110: Front Park Lamps
Cell 110: Stoplamp Switch
Cell 110: Front Park Lamps
Cell 117: ALC PRK LP Relay
Handling ESD Sensitive Parts Notice
Figure 7:

Cell 110: Front Park Lamps


Object Number: 431358  Size: FS
Lighting Systems Components
Exterior Lights Circuit Description
Cell 110: Rear Park Lamps (Domestic)
Cell 110: ALC PRK LP Relay
Cell 114: Inside Rearview Mirror
Cell 110: ALC PRK LP Relay
Cell 117: ALC PRK LP Relay
Cell 110: Rear Park Lamps (Export)
Cell 110: Rear Park Lamps (Domestic)
Cell 14: SP101, SP100, G101, G102
Figure 8:

Cell 110: Rear Park Lamps (Domestic)


Object Number: 431362  Size: FS
Lighting Systems Components
Exterior Lights Circuit Description
Cell 110: Rear Park Lamps (Export)
Cell 110: Front Park Lamps
Cell 14: SP400, G401
Cell 14: SP400, G401
Cell 110: Front Park Lamps
Figure 9:

Cell 110: Rear Park Lamps (Export)


Object Number: 431371  Size: FS
Lighting Systems Components
Exterior Lights Circuit Description
Cell 110: Rear Park Lamps (Domestic)
Cell 14: SP400, G401
Cell 14: SP400, G401
Cell 110: Front Park Lamps