GM Service Manual Online
For 1990-2009 cars only
Makes
🢒
Chevrolet
🢒
1999
🢒
Corvette
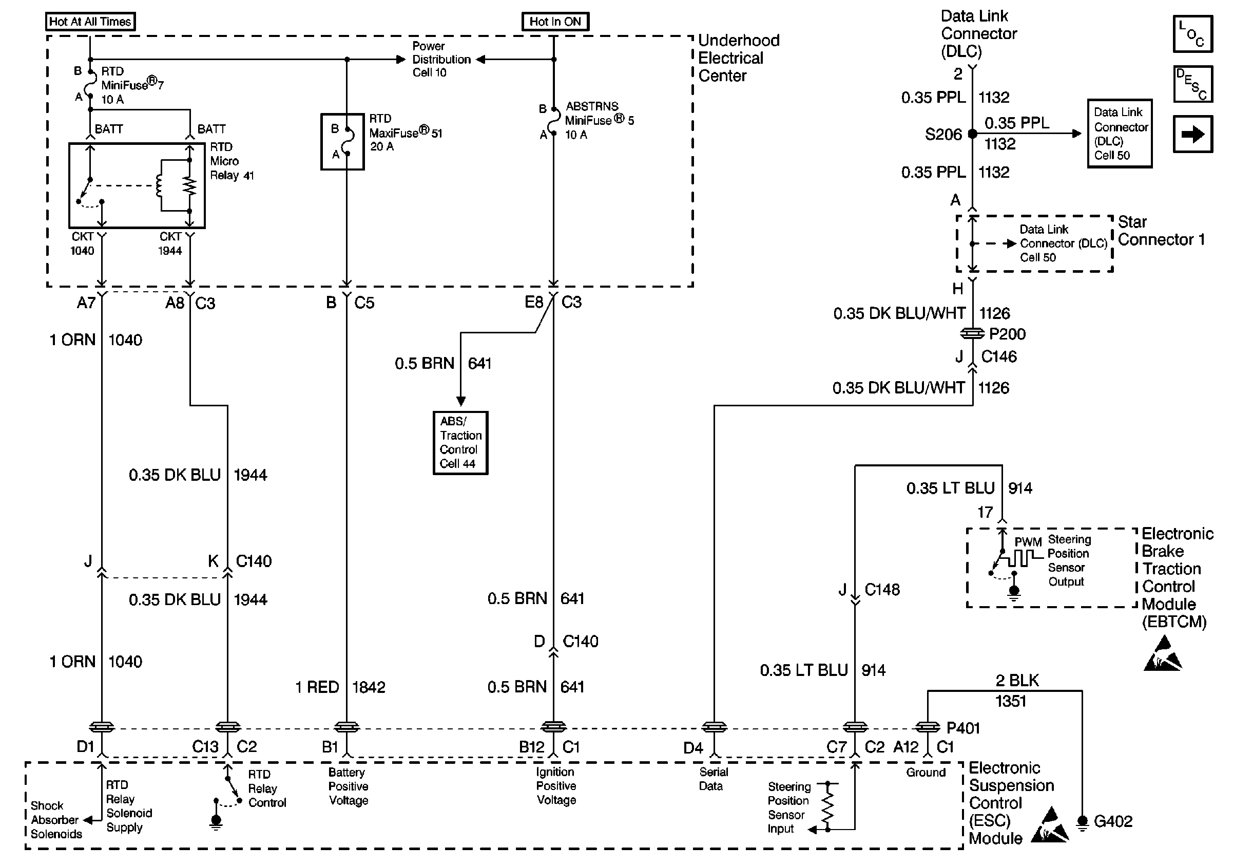
🢒 Cell 43: Power, Ground and DLC
Cell 43: Power, Ground and DLC
Cell 43: Power, Ground and DLC
Suspension Controls Components
RTD Electronic Suspension Control Module Description
Cell 43: Suspension Control Switch Input
Class 2 Serial Data Cell 50
Class 2 Serial Data Cell 50
Handling ESD Sensitive Parts Notice
Handling ESD Sensitive Parts Notice
Cell 44: Power and Ground
Cell 10: U/H Fuses 1, 15, 5, Relay 37