GM Service Manual Online
For 1990-2009 cars only

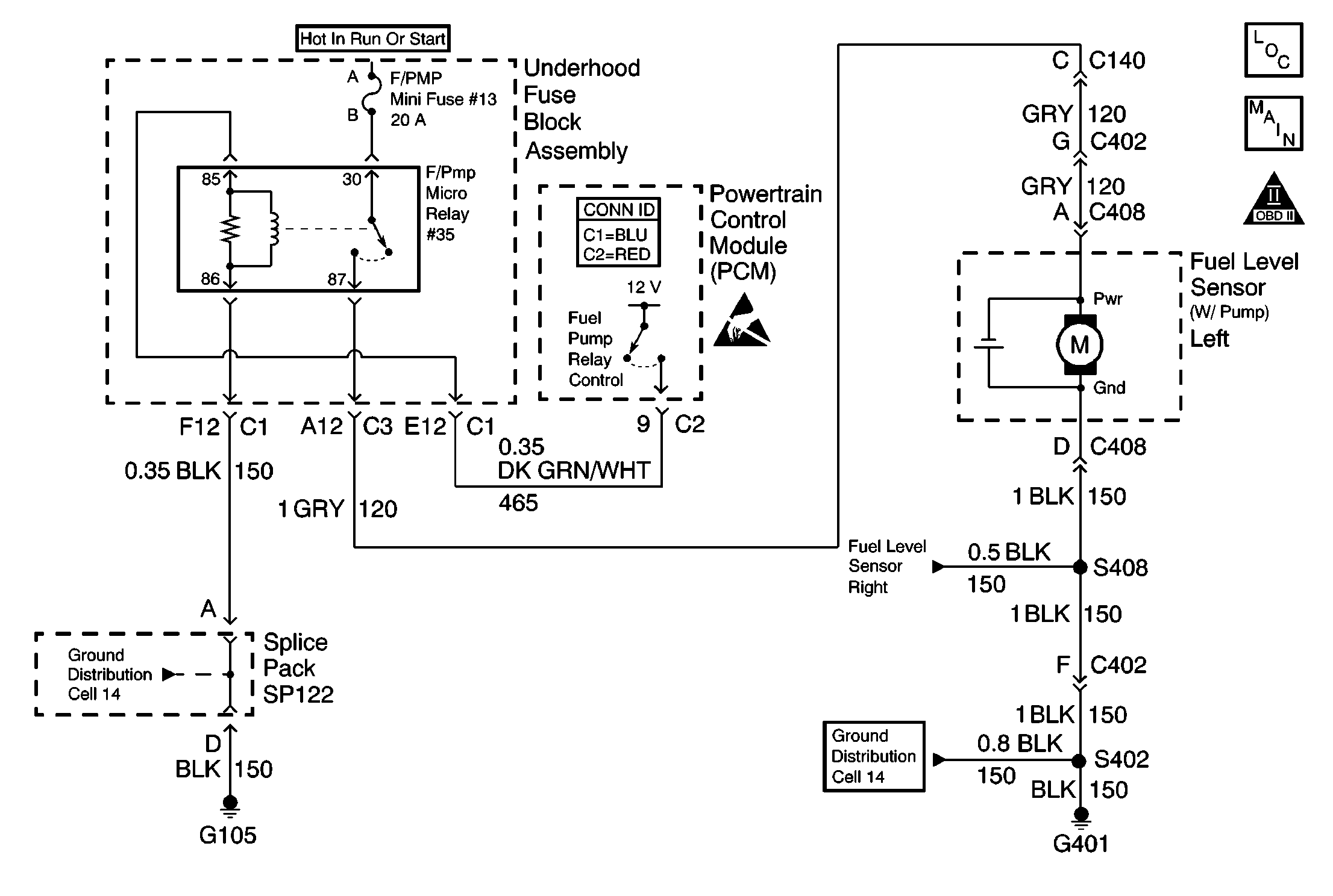
Object Number: 605009  Size: MF
Engine Controls Component Views
Fuel Pump, Fuel Level Sensors and Fuel Tank Pressure Sensor
OBD II Symbol Description Notice
Handling ESD Sensitive Parts Notice

Circuit Description

When you turn the ignition switch to the on position, the PCM activates the in-tank fuel pump. The fuel pump remains on as long as the PCM receives reference pulses from the electronic ignition system. If there are no reference pulses, the PCM turns the fuel pump off after about 2-3 seconds. The PCM controls the fuel pump relay by applying B+ to the control circuit via an internal switch called a driver. The primary function of the driver is to supply a voltage to the fuel pump relay. The driver has a fault line which the PCM monitors. When the PCM commands the fuel pump on, the voltage of the control circuit should be high (near battery voltage). When the PCM commands the control circuit to the fuel pump OFF, the voltage potential of the circuit should be low (near 0 volts). This DTC sets when the PCM detects the fuel pump control circuit is shorted to ground.

Conditions for Running the DTC

    • The engine speed is greater than 400 RPM.
    • The system voltage is between 6.0 volts and 18 volts.

Conditions for Setting the DTC

    • The PCM detects that the commanded state of the driver and the actual state of the control circuit do not match.
    • All the above conditions present for a minimum of 2.5 seconds.

Action Taken When the DTC Sets

    • The PCM illuminates the malfunction indicator lamp (MIL) on the second consecutive ignition cycle that the diagnostic runs and fails.
    • The PCM records the operating conditions at the time the diagnostic fails. The first time the diagnostic fails, the PCM stores this information in the Failure Records. If the diagnostic reports a failure on the second consecutive ignition cycle, the PCM records the operating conditions at the time of the failure. The PCM writes the conditions to the Freeze Frame and updates the Failure Records.

Conditions for Clearing the MIL/DTC

    • The PCM turns OFF the malfunction indicator lamp (MIL) after 3 consecutive ignition cycles that the diagnostic runs and does not fail.
    • A last test failed, or current DTC, clears when the diagnostic runs and does not fail.
    • A history DTC clears after 40 consecutive warm-up cycles, if no failures are reported by this or any other emission related diagnostic.
    • Use a scan tool in order to clear the MIL and the DTC.

Diagnostic Aids

Important: 

   • Remove any debris from the PCM\TAC module connector surfaces before servicing the PCM\TAC module. Inspect the PCM\TAC module connector gaskets when diagnosing/replacing the modules. Ensure that the gaskets are installed correctly. The gaskets prevent contaminate intrusion into the PCM\TAC modules.
   • For any test that requires probing the PCM or a component harness connector, use the Connector Test Adapter Kit J 35616 . Using this kit prevents damage to the harness/component terminals. Refer to Using Connector Test Adapters in Wiring Systems.

Fuel Pump Relay Underhood Electrical Center Terminal Identification

Front of Vehicle

Left Side of Vehicle

Ground

Ignition

Right Side of Vehicle

Load

Control

For an intermittent condition, refer to Symptoms .

Test Description

The numbers below refer to the step numbers on the diagnostic table.

  1. Listen for an audible click when the relay operates. Command both the ON and the OFF states. Repeat the commands as necessary.

  2. This step tests the ground circuit for the fuel pump relay.

  3. This step verifies that the PCM is providing B+ to the fuel pump relay.

  4. This step tests if B+ is constantly being applied to the fuel pump relay.

Step

Action

Values

Yes

No

1

Did you perform the Powertrain On-Board Diagnostic (OBD) System Check?

--

Go to Step 2

Go to Powertrain On Board Diagnostic (OBD) System Check

2

  1. Turn ON the ignition, with the engine OFF.
  2. With a scan tool, command the fuel pump relay ON and OFF.

Does the fuel pump relay turn ON and OFF with each command?

--

Go to Step 3

Go to Step 4

3

  1. Review the Freeze Frame and/or Failure Records data for this DTC.
  2. Turn OFF the ignition for 30 seconds.
  3. Start the engine.
  4. Operate the vehicle within the same Conditions for running the DTC as specified in the supporting text or as close to the Freeze Frame and/or Failure Records data that you observed.

Does the DTC reset?

--

Go to Step 4

Go to Intermittent Conditions

4

  1. Turn OFF the ignition.
  2. Disconnect the fuel pump relay from the underhood electrical center.
  3. Turn ON the ignition, with the engine OFF.
  4. Probe the coil side ground circuit of the fuel pump relay with a test lamp that is connected to a B+. Refer to Diagnostic Aids for terminal identification.

Is the test lamp illuminated?

--

Go to Step 5

Go to Step 11

5

  1. Connect a test lamp between the control circuit of the fuel pump relay and the coil side ground circuit of the fuel pump relay.
  2. With a scan tool, command the fuel pump relay ON and OFF.

Does the test lamp turn ON and OFF with each command?

--

Go to Step 9

Go to Step 6

6

Does the test lamp remain illuminated with each command?

--

Go to Step 8

Go to Step 7

7

  1. Test the control circuit of the fuel pump relay for an open, or short to ground. Refer to Circuit Testing in Wiring Systems.
  2. If you find a condition repair as necessary. Refer to Wiring Repairs in Wiring Systems.

Did you find and correct the condition?

--

Go to Step 14

Go to Step 10

8

  1. Test the control circuit of the fuel pump relay for a short to voltage. Refer to Circuit Testing in Wiring Systems.
  2. If you find a condition repair as necessary. Refer to Wiring Repairs in Wiring Systems.

Did you find and correct the condition?

--

Go to Step 14

Go to Step 13

9

  1. Inspect for poor connections at the fuel pump relay. Refer to Testing for Intermittent Conditions and Poor Connections in Wiring Systems.
  2. If you find a condition, repair as necessary. Refer to Repairing Connector Terminals in Wiring Systems.

Did you find and correct the condition?

--

Go to Step 14

Go to Step 12

10

  1. Inspect for poor connections at the PCM. Refer to Testing for Intermittent Conditions and Poor Connections in Wiring Systems.
  2. If you find a condition, repair as necessary. Refer to Repairing Connector Terminals in Wiring Systems.

Did you find and correct the condition?

--

Go to Step 14

Go to Step 13

11

Repair the relay coil side ground circuit for an open. Refer to Wiring Repairs in Wiring Systems.

Did you find and correct the condition?

--

Go to Step 14

--

12

Replace the relay. Refer to Fuel Pump Relay Replacement .

Is the action complete?

--

Go to Step 14

--

13

Important: Program the replacement PCM.

Replace the PCM. Refer to Powertrain Control Module Replacement .

Is the action complete?

--

Go to Step 14

--

14

  1. Use the scan tool in order to clear the DTCs.
  2. Operate the vehicle within the Conditions for Running the DTC as specified in the supporting text.

Does the DTC reset?

--

Go to Step 2

Go to Step 15

15

With a scan tool, review the Stored Information (capture info).

Does the scan tool display any DTCs that you have not diagnosed?

--

Go to Diagnostic Trouble Code (DTC) List/Type

System OK