GM Service Manual Online
For 1990-2009 cars only
Makes
🢒
Chevrolet
🢒
2004
🢒
Epica
🢒 EVAP and Device Controls
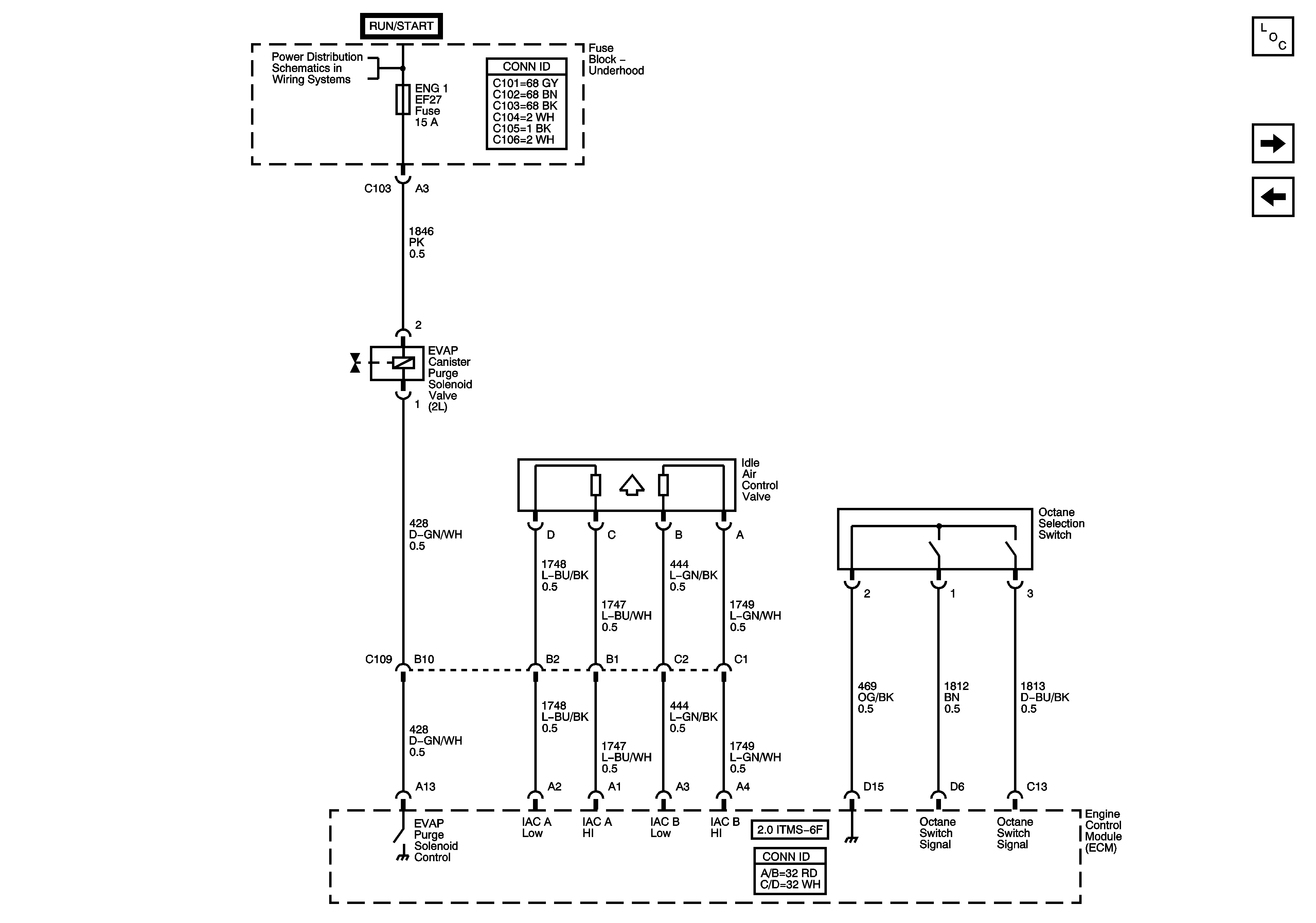
EVAP and Device Controls
EVAP and Device Controls
Master Electrical Component List
Controlled/Monitored Subsystem References
Fuel Controls - Fuel Pump Controls and Fuel Injectors
Underhood Fuse Block - ENG1, COOL FAN HIGH, and COOL FAN LOW Fuses