GM Service Manual Online
For 1990-2009 cars only
Makes
🢒
Chevrolet
🢒
2007
🢒
Epica
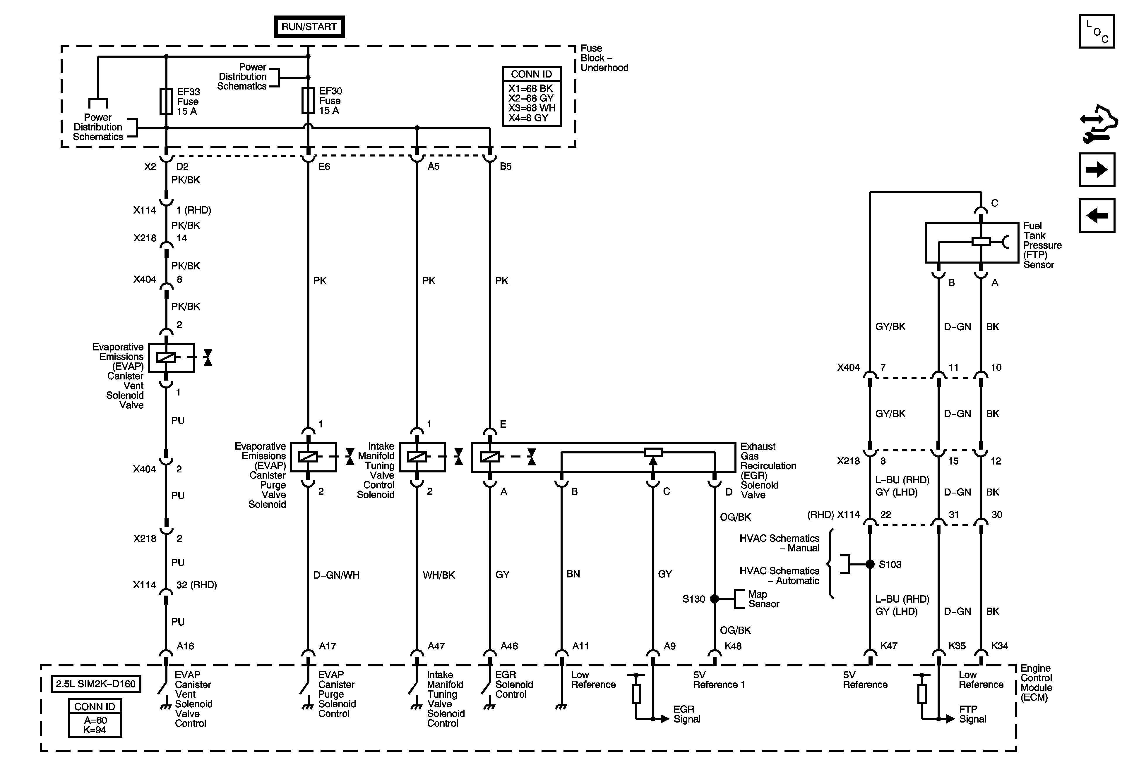
🢒 EVAP Solenoids, IMT Valve Solenoid, FTP Sensor
EVAP Solenoids, IMT Valve Solenoid, FTP Sensor
EVAP Vent and Purge Valves, EGR Valve, Intake Manifold Tuning Valve, FTP Sensor
Master Electrical Component List
Control Module References
CKP, CMP, Knock Sensors
MAF, ECT IAT, MAP, IMT Valve Position Sensor, Rough Road Wheel Speed Sensor
Alternator, EF1, EF3, EF5, EF18, EF19, EF27, EF30, EF33 Fuses
Alternator, EF1, EF3, EF5, EF18, EF19, EF27, EF30, EF33 Fuses
Blower Controls
Blower Controls