GM Service Manual Online
For 1990-2009 cars only
Makes
🢒
Chevrolet
🢒
2007
🢒
Epica
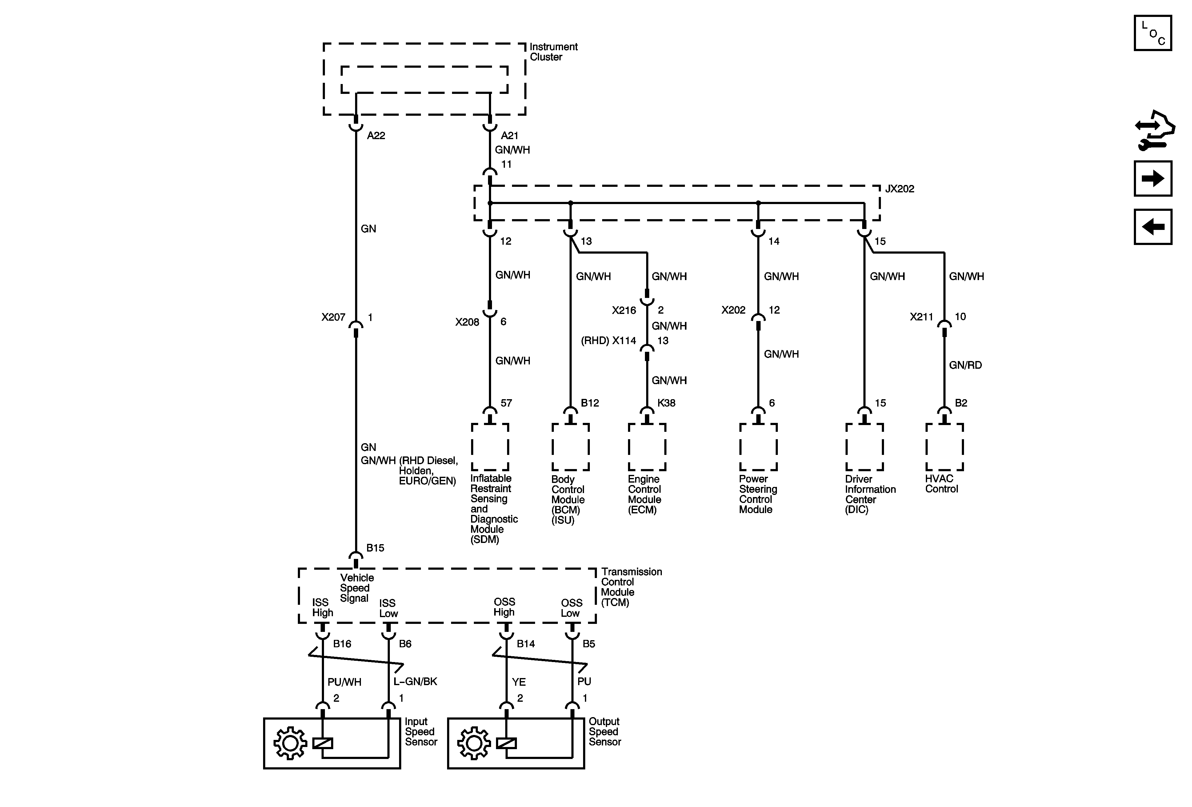
🢒 Vehicle Speed Signal
Vehicle Speed Signal
Vehicle Speed Signal
Master Electrical Component List
Control Module References
Park/Neutral Position Switch, Automatic Transmission Shift Lever
Shift and Pressure Control Solenoids