GM Service Manual Online
For 1990-2009 cars only
Makes
🢒
Chevrolet
🢒
2007
🢒
Epica
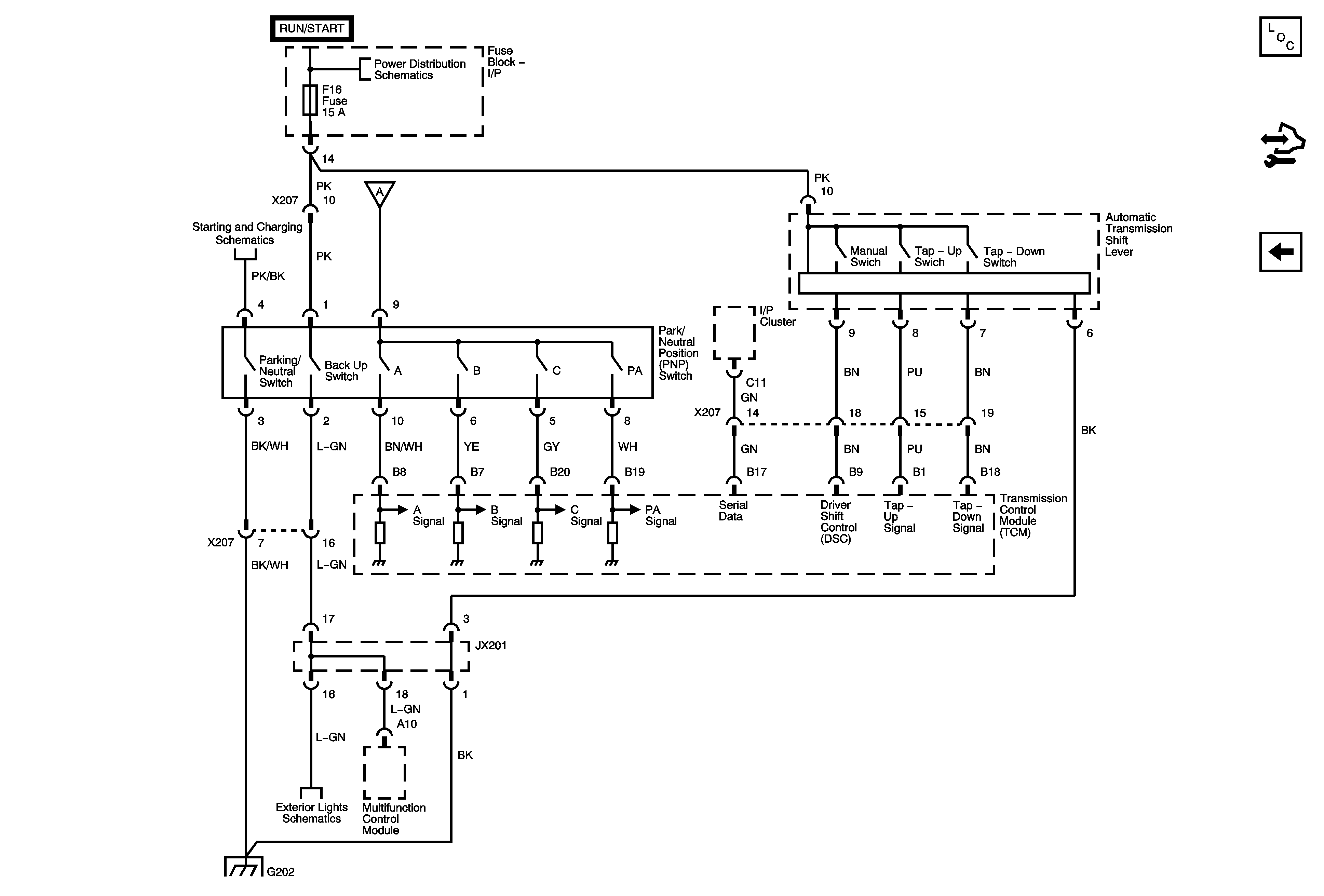
🢒 Park/Neutral Position Switch, Automatic Transmission Shift Lever
Park/Neutral Position Switch, Automatic Transmission Shift Lever
Park/Neutral Position (PNP) Switch, Automatic Transmission Shift Lever
Master Electrical Component List
Control Module References
Vehicle Speed Signal
Alternator, EF1, EF3, EF5, EF18, EF19, EF27, EF30, EF33 Fuses
Transmission Control Module (TCM) Power, Ground, Serial Data, Hold Mode Indicator Control
Charging System
G202 (1 of 2)