GM Service Manual Online
For 1990-2009 cars only
Makes
🢒
Chevrolet
🢒
2007
🢒
Epica
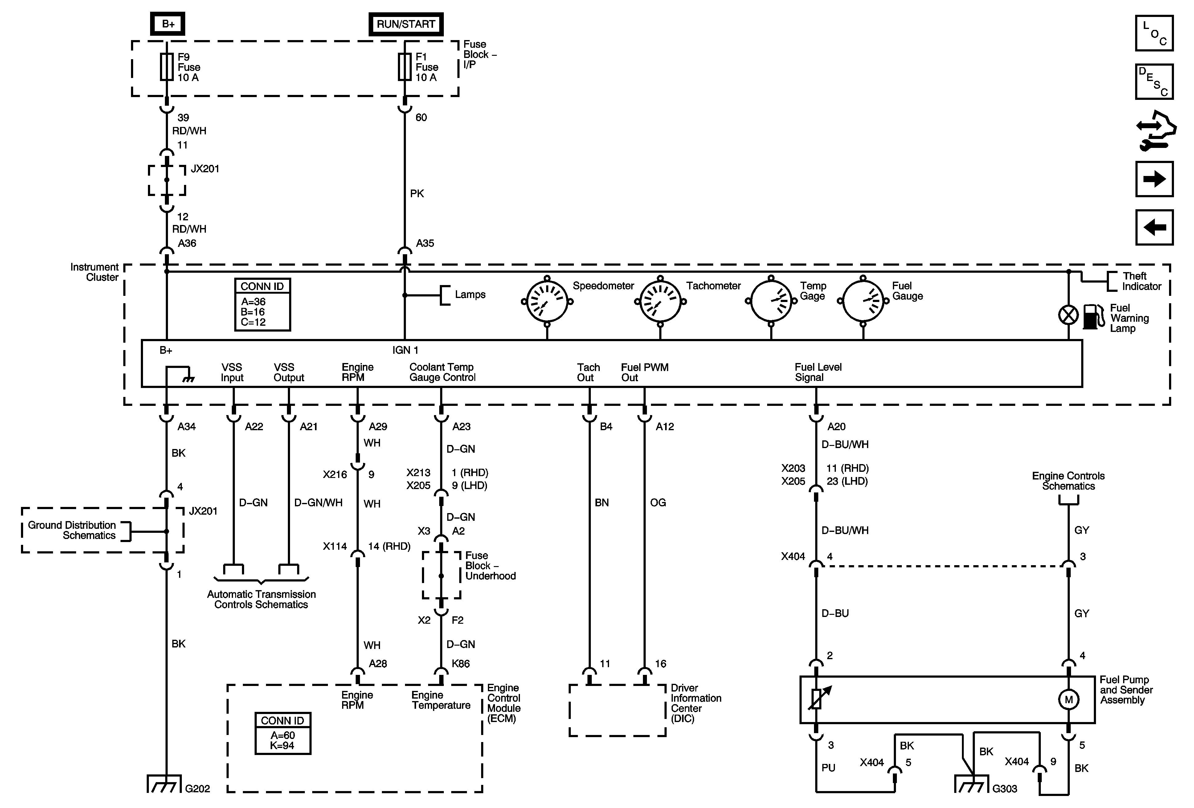
🢒 Gages Power and Ground - Diesel
Gages Power and Ground - Diesel
Power, Ground, and Gages - Diesel
Master Electrical Component List
Instrument Cluster Description and Operation
Control Module References
Washer Fluid, ABS, Park Brake, Charge, TCS, Seat Belt, Air Bag, Oil Pressure, High Beam Indicators
Power, Ground and Gages
G101, G106, G107
Engine Control Module, Power and Ground, Serial Data, Malfunction Indicator Lamp
Transmission Control Module (TCM) Power, Ground, Serial Data, Hold Mode Indicator Control
G202 (1 of 2)
G303