GM Service Manual Online
For 1990-2009 cars only
Makes
🢒
Chevrolet
🢒
2005
🢒
Equinox
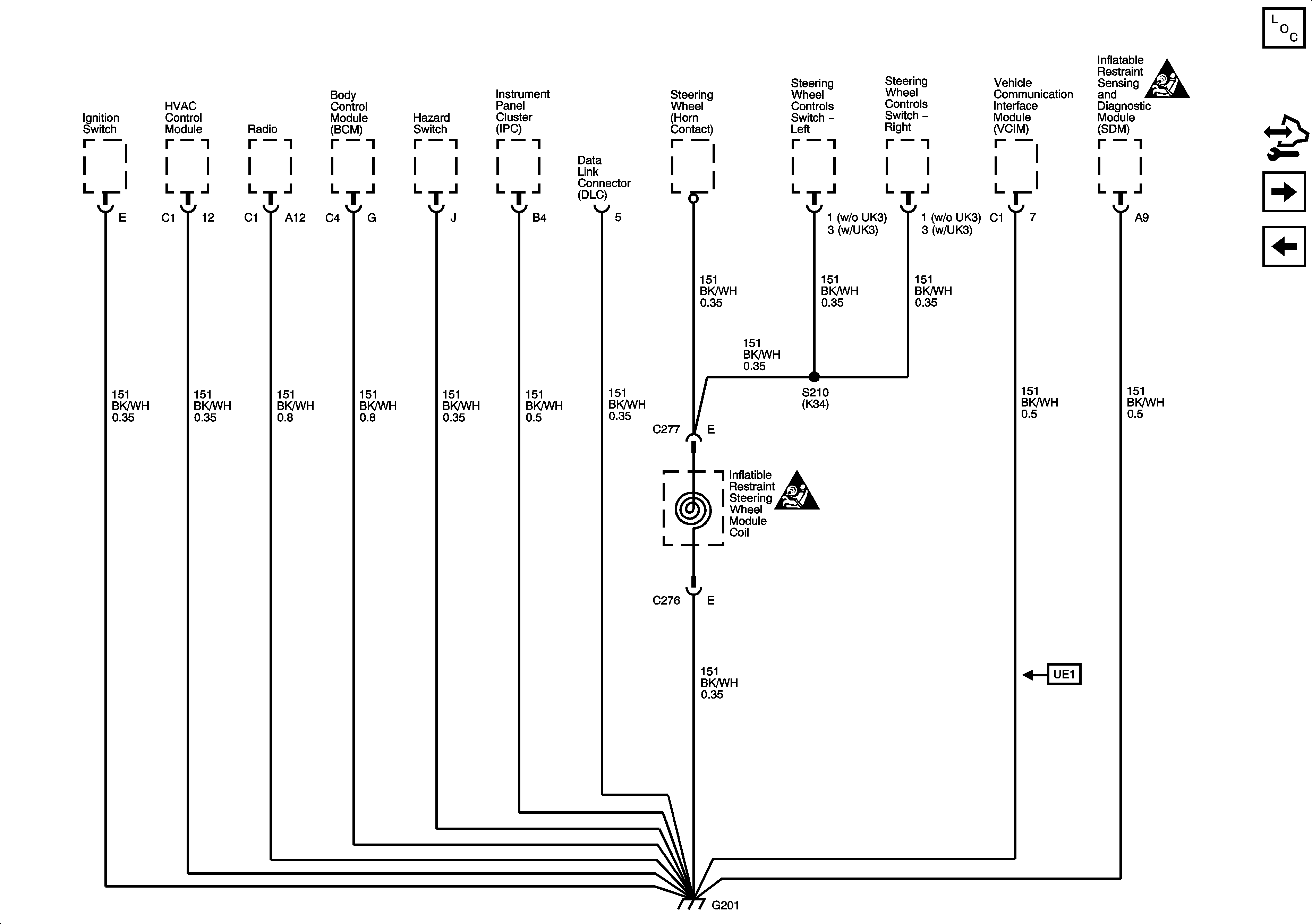
🢒 G201
G201
G201
Master Electrical Component List
Control Module References
G103, G105, G107, G109, and G207
G203 and G205