GM Service Manual Online
For 1990-2009 cars only
Makes
🢒
Chevrolet
🢒
1985
🢒
Evaluator
🢒
Body
🢒
Instrument Panel, Gages, and Console
🢒 Instrument Cluster Schematics
Figure
1:
Power, Ground, and Illumination
Master Electrical Component List
Instrument Cluster Description and Operation
IP Indicators
Power Distribution (Underhood Junction Block - ICBM Batt Fuse feeds)
Power Distribution (Underhood Junction Block - ICBM Batt Fuse feeds)
Ground G201
Figure
2:
Indicators
Master Electrical Component List
Instrument Cluster Description and Operation
IP Power, Ground, and Illumination
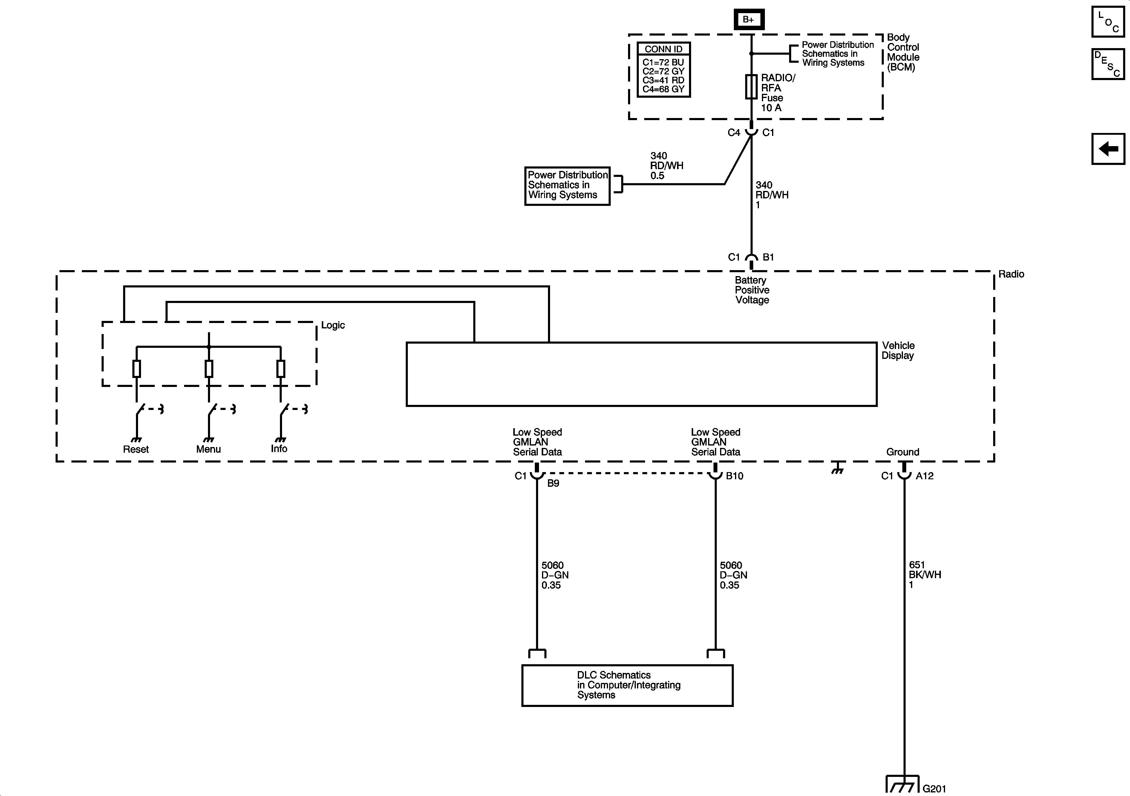
Figure
3:
Display
Master Electrical Component List
Instrument Cluster Description and Operation
Power Distribution (Underhood Junction Block - ICBM Batt Fuse feeds)
Power Distribution (Underhood Junction Block - ICBM Batt Fuse feeds)
Ground G201