GM Service Manual Online
For 1990-2009 cars only
Figure 1:

Cell 21: PWR, GND and DLC


Object Number: 174940  Size: FS
Engine Controls Components
Information Sensors/Switches Description
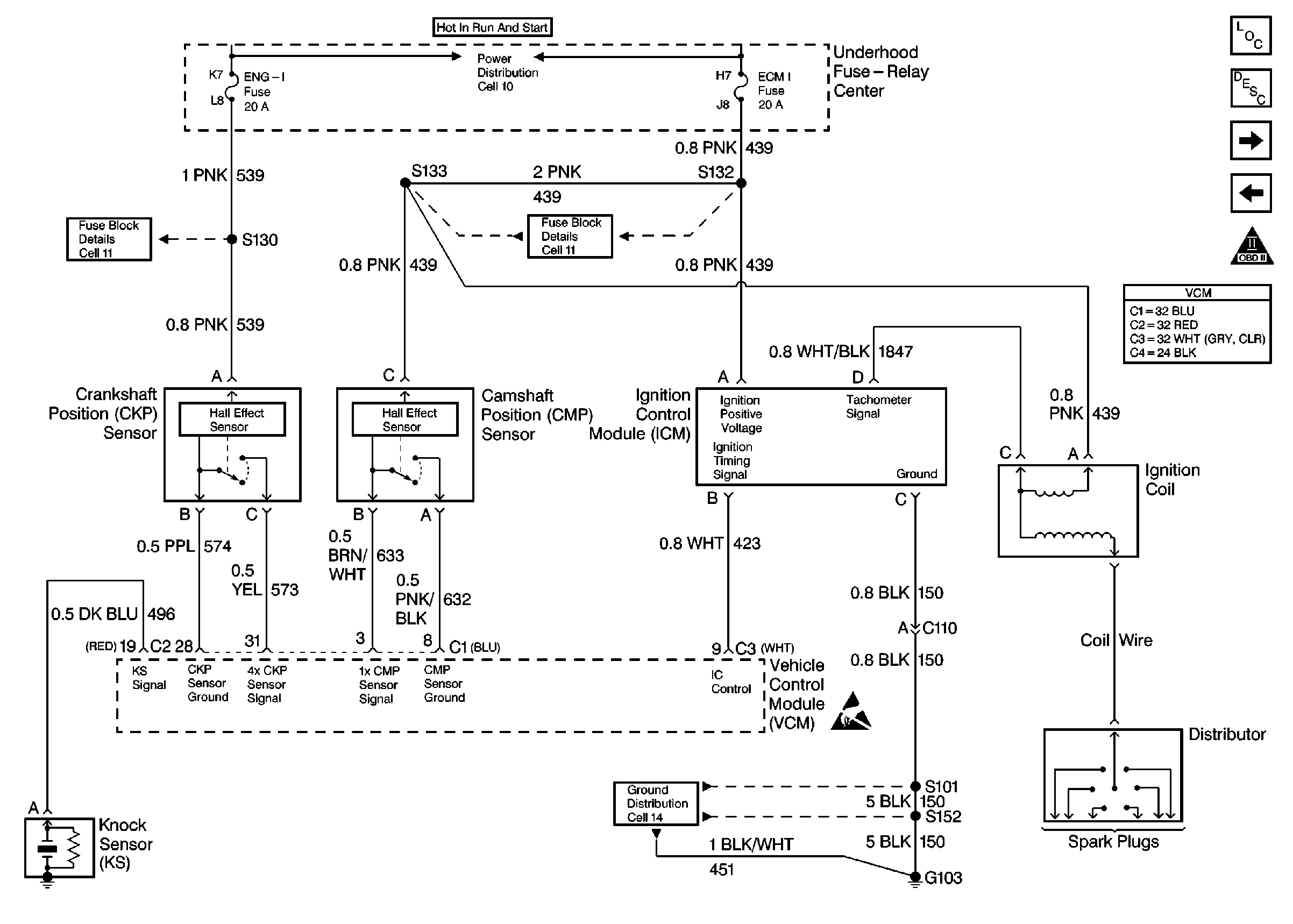
Cell 21: Ignition Controls
OBD II Symbol Description Notice
VCM Connector End Views
Handling ESD Sensitive Parts Notice
Handling ESD Sensitive Parts Notice
Handling ESD Sensitive Parts Notice
Handling ESD Sensitive Parts Notice
Power Distribution Schematics
Power Distribution Schematics
Power Distribution Schematics
Power Distribution Schematics
Power Distribution Schematics
Fuse Block Schematics
Fuse Block Schematics
Fuse Block Schematics
Fuse Block Schematics
Fuse Block Schematics
Ground Distribution Schematics
Ground Distribution Schematics
Ground Distribution Schematics
Instrument Cluster: Analog Schematics
Figure 2:

Cell 21: Ignition Controls


Object Number: 174943  Size: FS
Engine Controls Components
Information Sensors/Switches Description
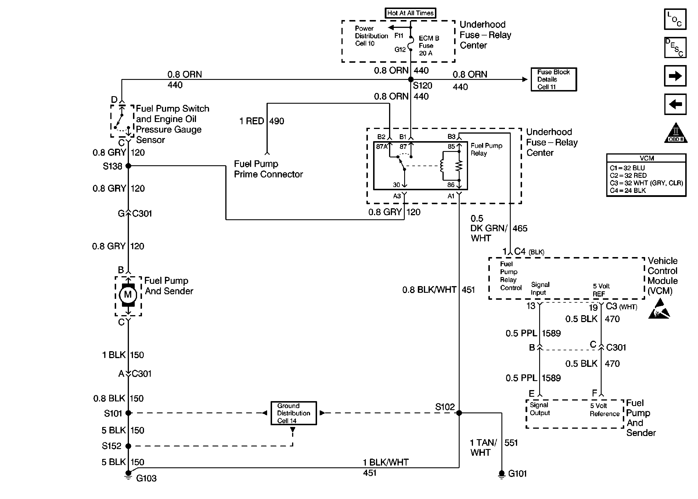
Cell 21: Fuel Pump Controls
Cell 21: PWR, GND and DLC
OBD II Symbol Description Notice
VCM Connector End Views
Handling ESD Sensitive Parts Notice
Power Distribution Schematics
Fuse Block Schematics
Fuse Block Schematics
Ground Distribution Schematics
Figure 3:

Cell 21: Fuel Pump Controls


Object Number: 174947  Size: FS
Engine Controls Components
Information Sensors/Switches Description
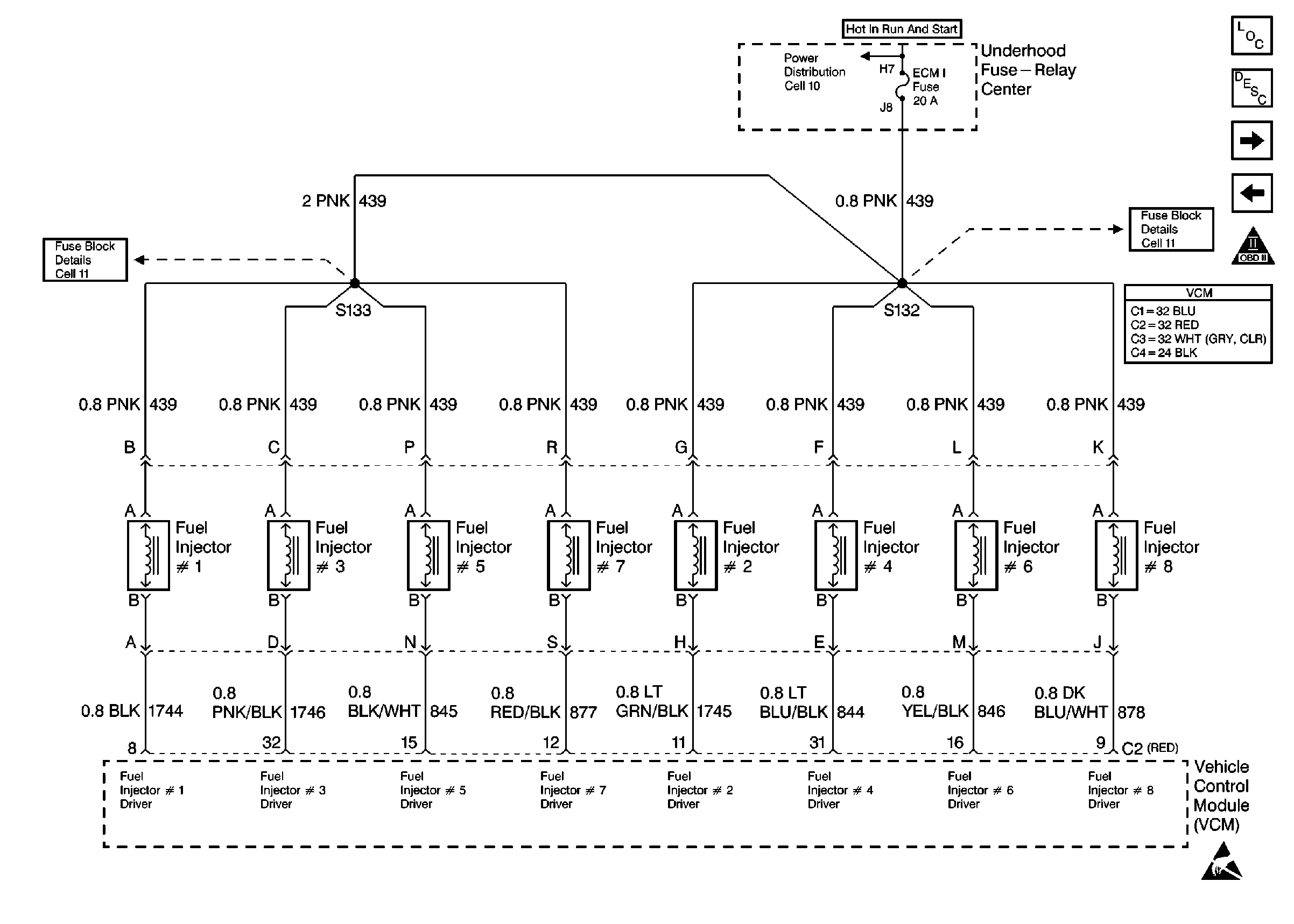
Cell 21: Fuel Injector Controls
Cell 21: Ignition Controls
OBD II Symbol Description Notice
VCM Connector End Views
Handling ESD Sensitive Parts Notice
Power Distribution Schematics
Fuse Block Schematics
Ground Distribution Schematics
Figure 4:

Cell 21: Fuel Injector Controls


Object Number: 174949  Size: FS
Engine Controls Components
Information Sensors/Switches Description
Cell 21: Sensor Controls
Cell 21: Fuel Pump Controls
OBD II Symbol Description Notice
VCM Connector End Views
Handling ESD Sensitive Parts Notice
Fuse Block Schematics
Fuse Block Schematics
Power Distribution Schematics
Figure 5:

Cell 21: Sensor Controls


Object Number: 174953  Size: FS
Engine Controls Components
Information Sensors/Switches Description
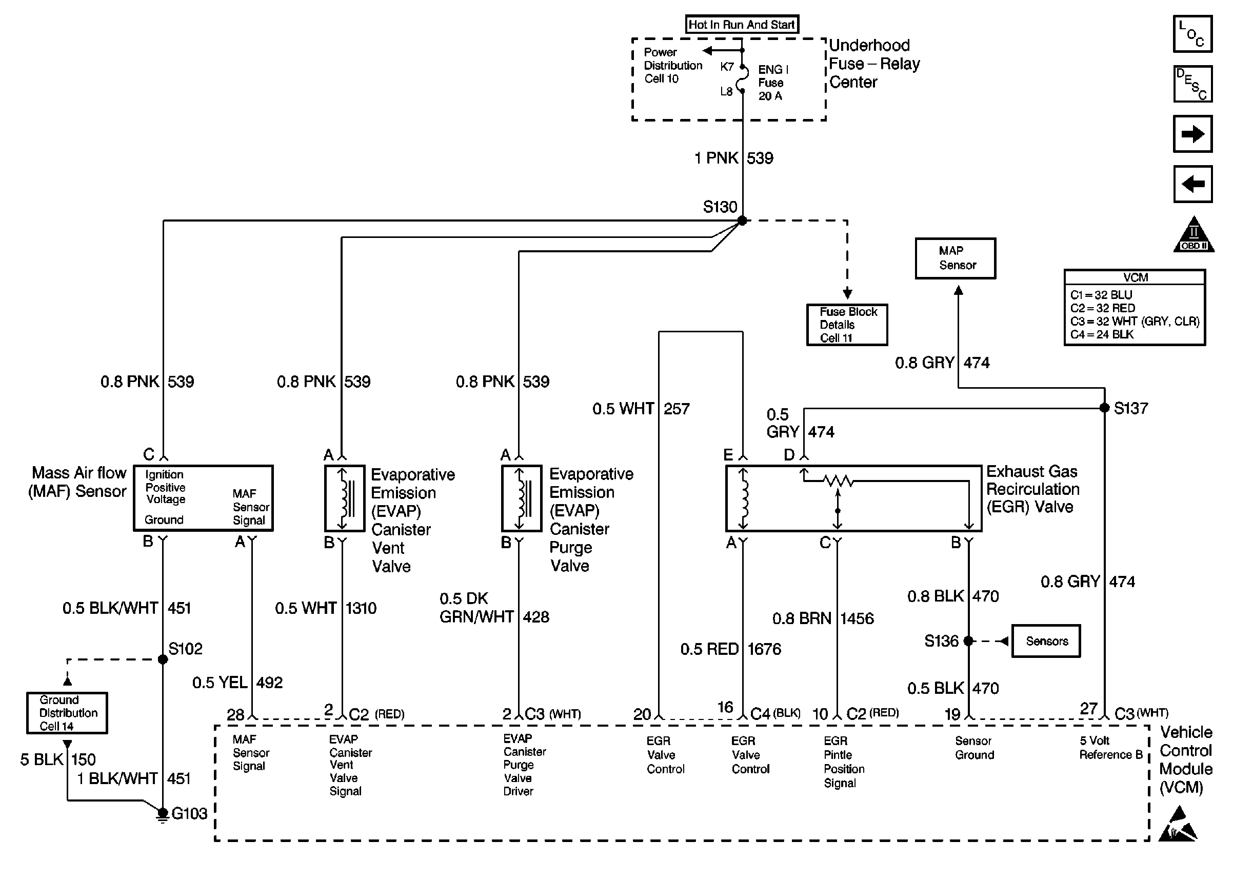
Cell 21: EGR and EVAP Controls
Cell 21: Fuel Injector Controls
OBD II Symbol Description Notice
VCM Connector End Views
Cell 21: EGR and EVAP Controls
Cell 21: EGR and EVAP Controls
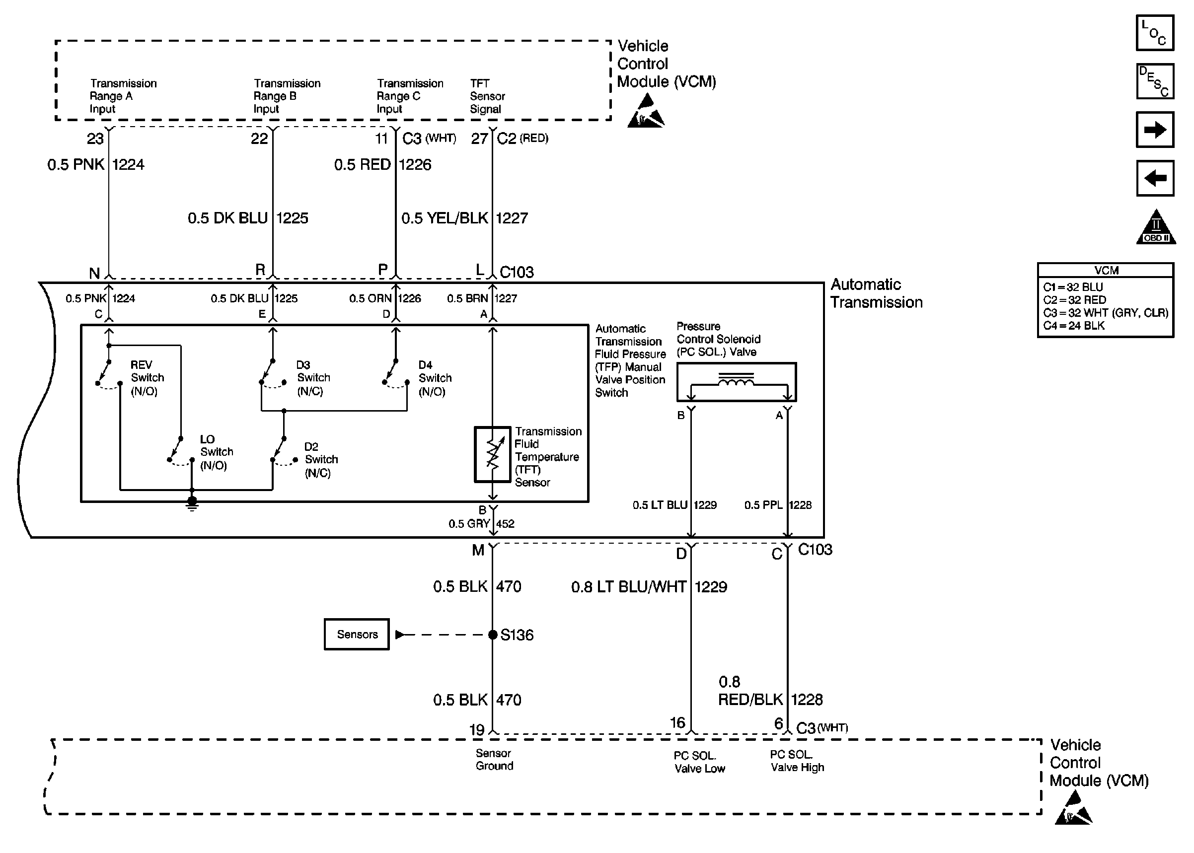
Cell 21: 4L60-E Transmission Switch Controls
Cell 21: 4L80-E Transmission Switch Controls
Handling ESD Sensitive Parts Notice
Handling ESD Sensitive Parts Notice
Instrument Cluster: Analog Schematics
Figure 6:

Cell 21: EGR and EVAP Controls


Object Number: 174956  Size: FS
Engine Controls Components
Information Sensors/Switches Description
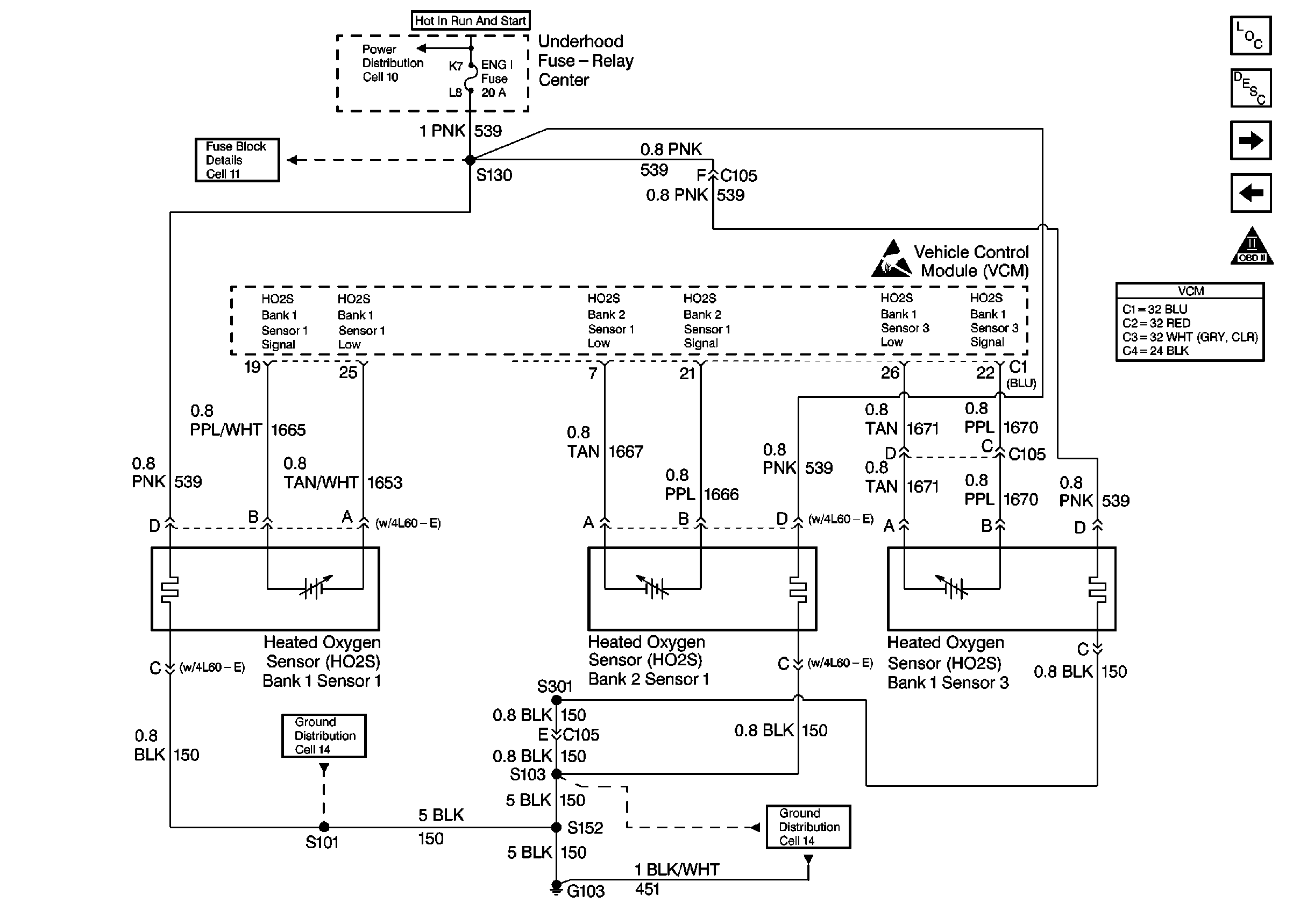
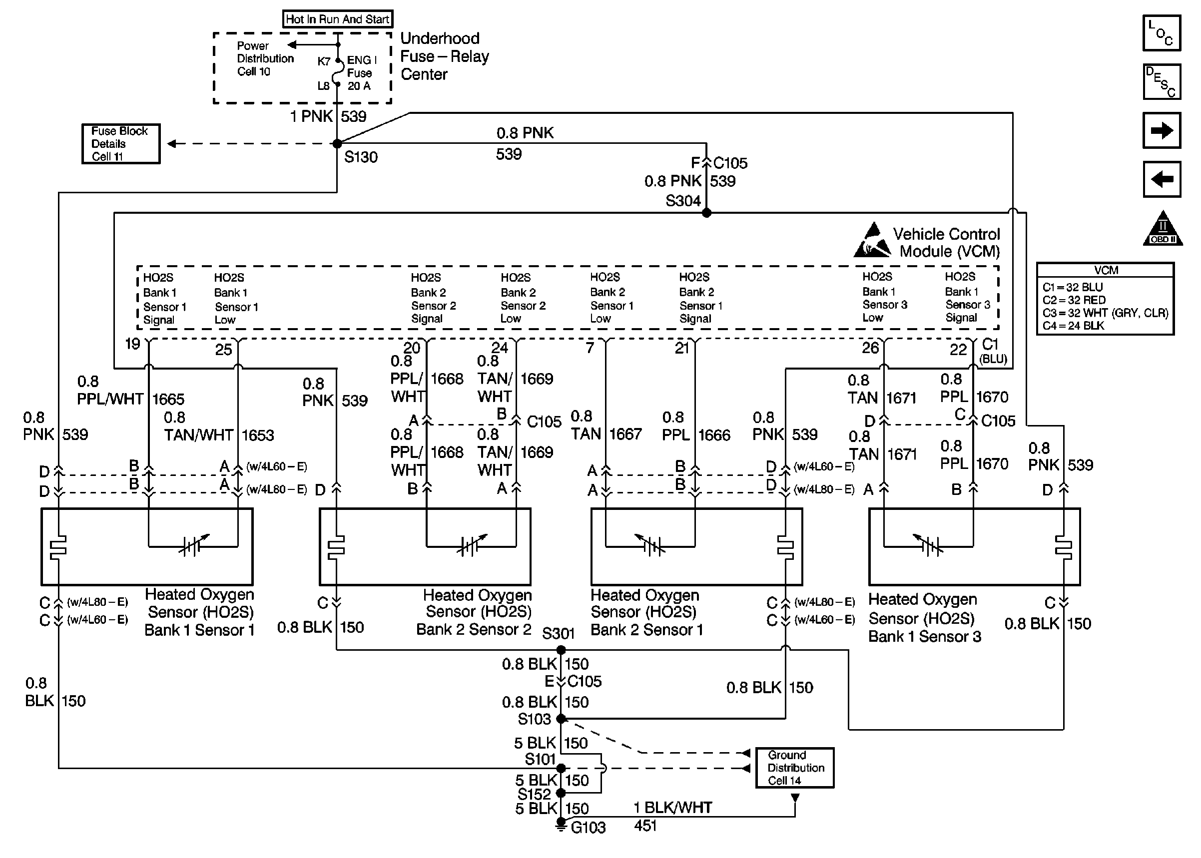
Cell 21: Oxygen Sensor Controls 5.0L
Cell 21: Sensor Controls
OBD II Symbol Description Notice
VCM Connector End Views
Cell 21: Sensor Controls
Cell 21: 4L60-E Transmission Switch Controls
Handling ESD Sensitive Parts Notice
Power Distribution Schematics
Fuse Block Schematics
Ground Distribution Schematics
Figure 7:

Cell 21: Oxygen Sensor Controls 5.0L


Object Number: 174959  Size: FS
Engine Controls Components
Information Sensors/Switches Description
Cell 21: Oxygen Sensor Controls 5.7L
Cell 21: EGR and EVAP Controls
OBD II Symbol Description Notice
VCM Connector End Views
Handling ESD Sensitive Parts Notice
Power Distribution Schematics
Fuse Block Schematics
Ground Distribution Schematics
Ground Distribution Schematics
Figure 8:

Cell 21: Oxygen Sensor Controls 5.7L


Object Number: 174968  Size: FS
Engine Controls Components
Information Sensors/Switches Description
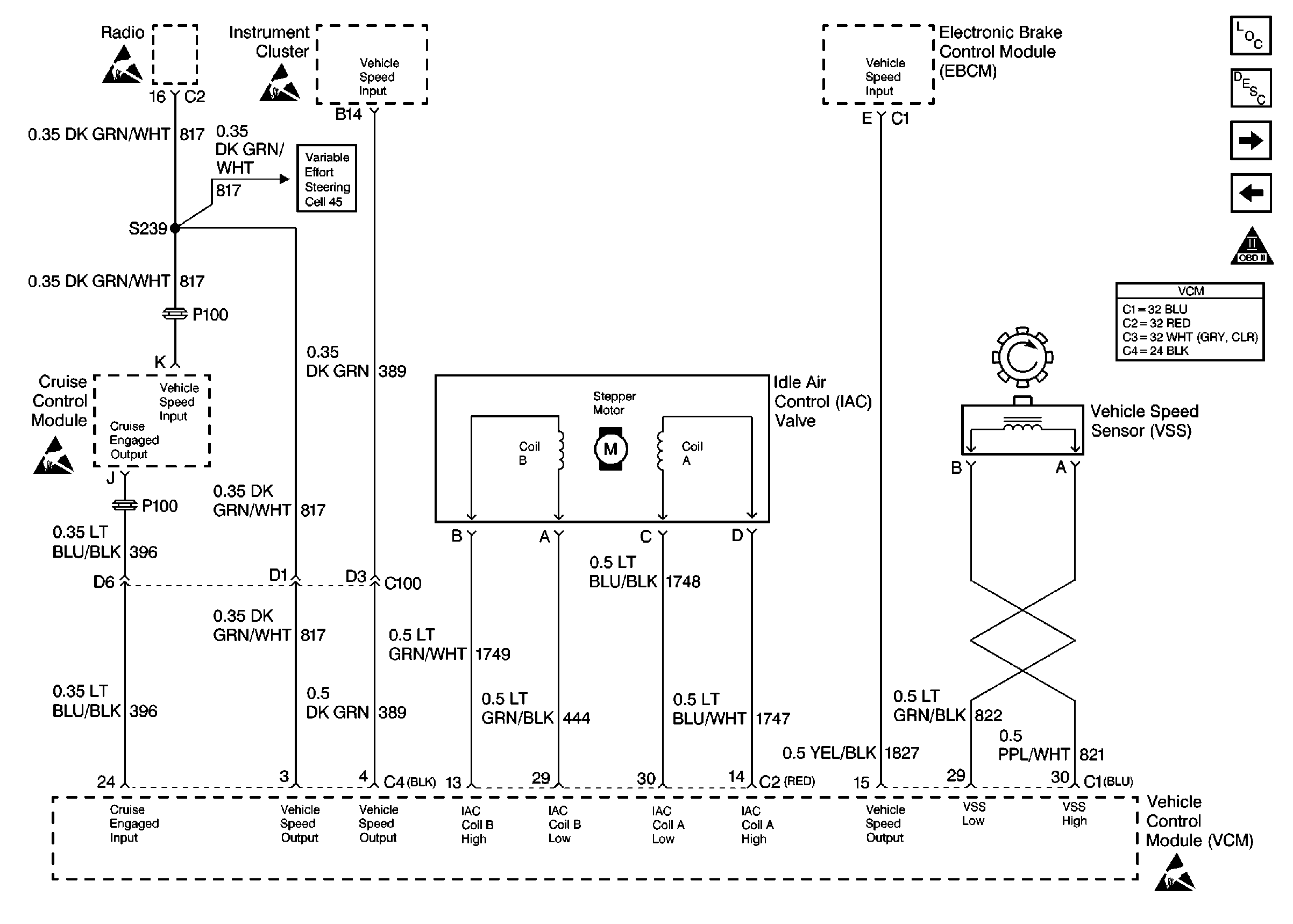
Cell 21: VSS and Cruise Controls
Cell 21: Oxygen Sensor Controls 5.0L
OBD II Symbol Description Notice
VCM Connector End Views
Handling ESD Sensitive Parts Notice
Power Distribution Schematics
Fuse Block Schematics
Ground Distribution Schematics
Figure 9:

Cell 21: VSS and Cruise Controls


Object Number: 174969  Size: FS
Engine Controls Components
Information Sensors/Switches Description
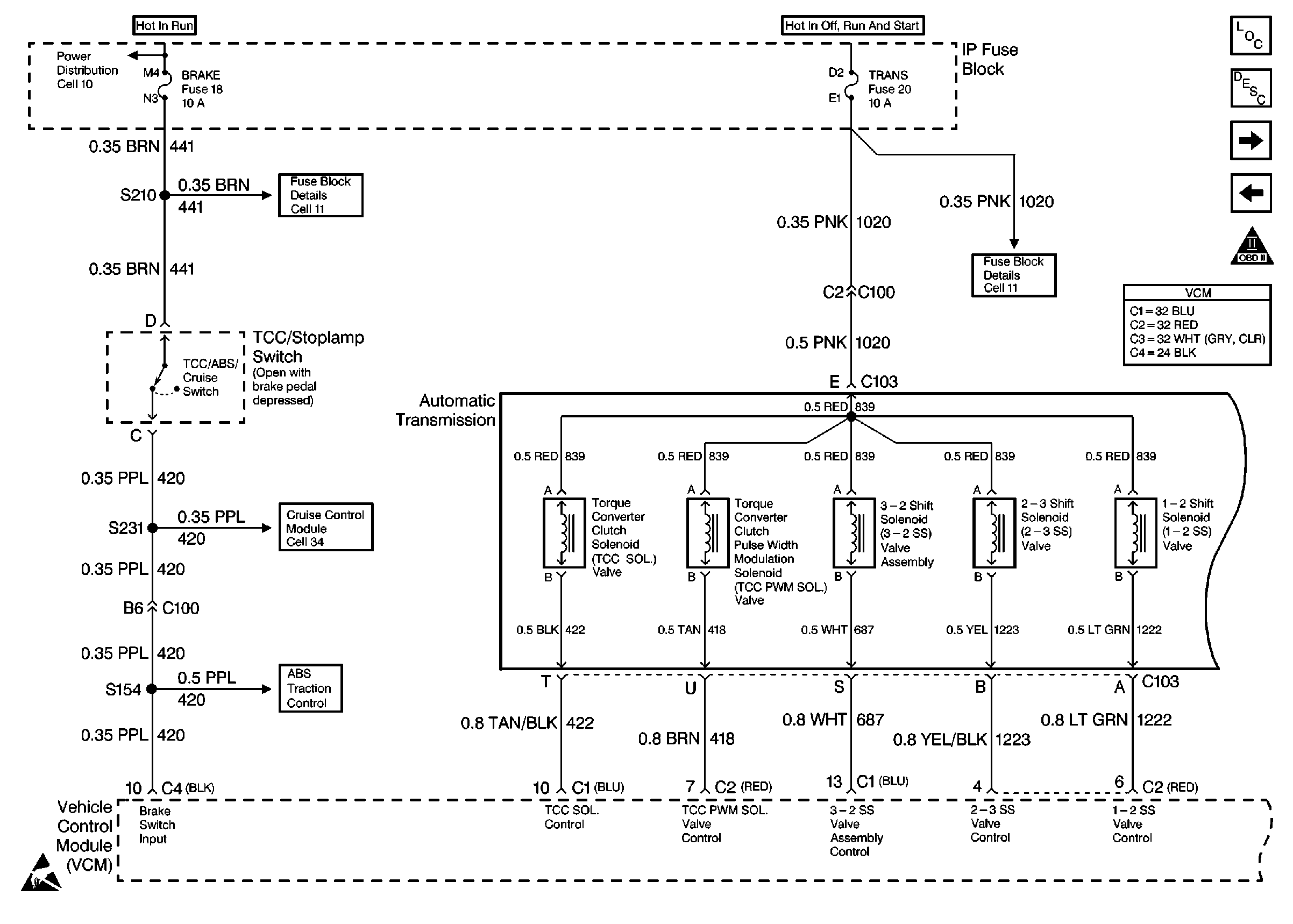
Cell 21: 4L60-E Solenoid Controls
Cell 21: Oxygen Sensor Controls 5.7L
OBD II Symbol Description Notice
VCM Connector End Views
Handling ESD Sensitive Parts Notice
Handling ESD Sensitive Parts Notice
Handling ESD Sensitive Parts Notice
Handling ESD Sensitive Parts Notice
Steering Assist Schematics
Figure 10:

Cell 21: 4L60-E Solenoid Controls


Object Number: 174972  Size: FS
Engine Controls Components
Information Sensors/Switches Description
Cell 21: 4L60-E Transmission Switch Controls
Cell 21: VSS and Cruise Controls
OBD II Symbol Description Notice
VCM Connector End Views
Engine Controls Schematic Icons
Figure 11:

Cell 21: 4L60-E Transmission Switch Controls


Object Number: 174974  Size: FS
Engine Controls Components
Information Sensors/Switches Description
Cell 21: 4L80-E Transmission Solenoid Controls
Cell 21: 4L60-E Solenoid Controls
OBD II Symbol Description Notice
VCM Connector End Views
Cell 21: Sensor Controls
Engine Controls Schematic Icons
Engine Controls Schematic Icons
Figure 12:

Cell 21: 4L80-E Transmission Solenoid Controls


Object Number: 174975  Size: FS
Engine Controls Components
Information Sensors/Switches Description
Cell 21: 4L80-E Transmission Switch Controls
Cell 21: 4L60-E Transmission Switch Controls
OBD II Symbol Description Notice
VCM Connector End Views
Engine Controls Schematic Icons
Figure 13:

Cell 21: 4L80-E Transmission Switch Controls


Object Number: 174978  Size: FS
Engine Controls Components
Information Sensors/Switches Description
Cell 21: A/C Controls
Cell 21: 4L80-E Transmission Solenoid Controls
OBD II Symbol Description Notice
VCM Connector End Views
Cell 21: Sensor Controls
Engine Controls Schematic Icons
Engine Controls Schematic Icons
Figure 14:

Cell 21: A/C Controls


Object Number: 174979  Size: FS
Engine Controls Components
Information Sensors/Switches Description
Cell 21: PWR, GND and DLC
Cell 21: 4L80-E Transmission Switch Controls
OBD II Symbol Description Notice
VCM Connector End Views
Engine Controls Schematic Icons