GM Service Manual Online
For 1990-2009 cars only
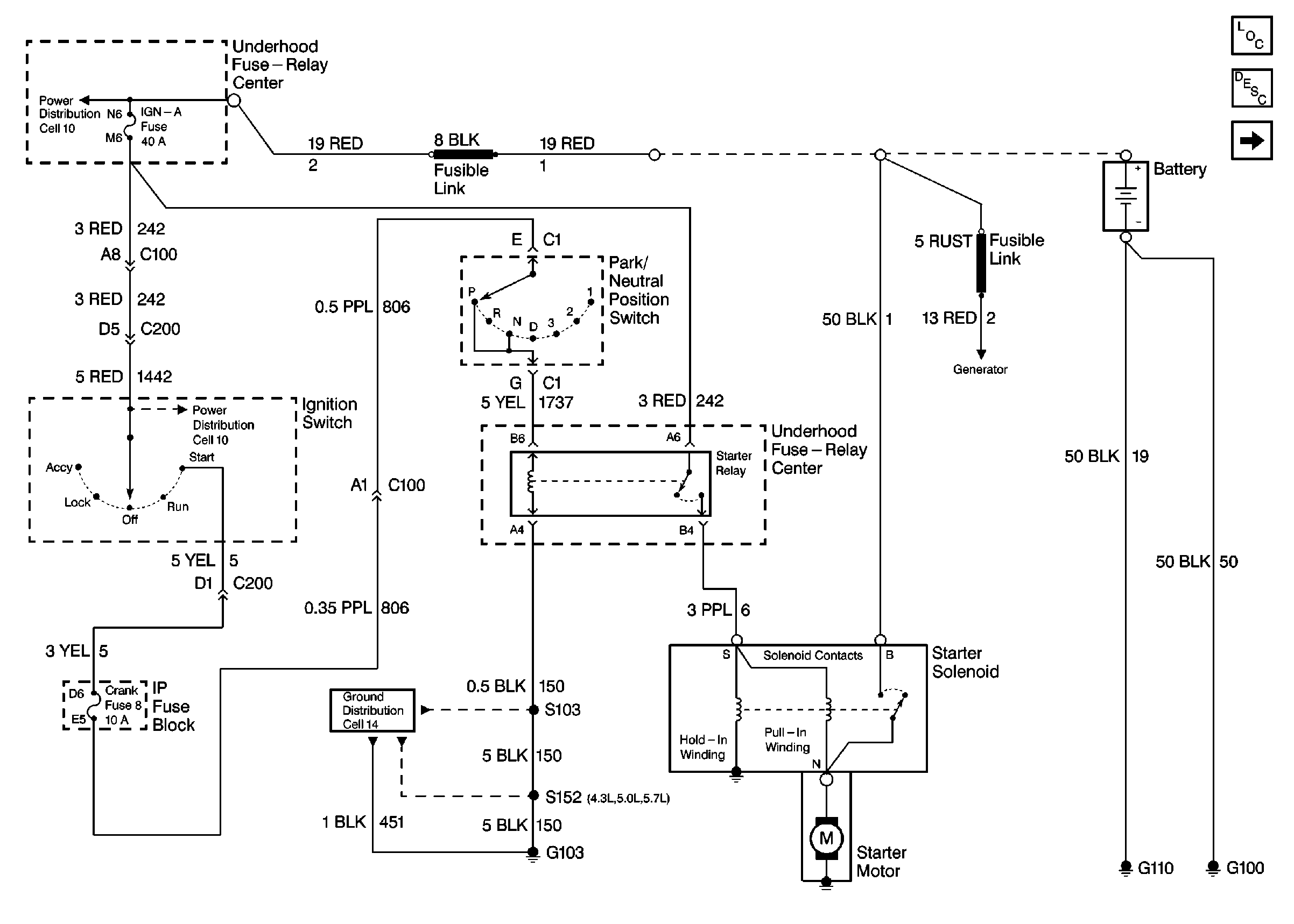
Figure 1:

Cell 30: Gasoline Engines


Object Number: 327275  Size: FS
Engine Electrical Components
Engine Electrical Components
Cell 30: Diesel Engines
Engine Electrical Schematic References
Engine Electrical Schematic References
Engine Electrical Schematic References
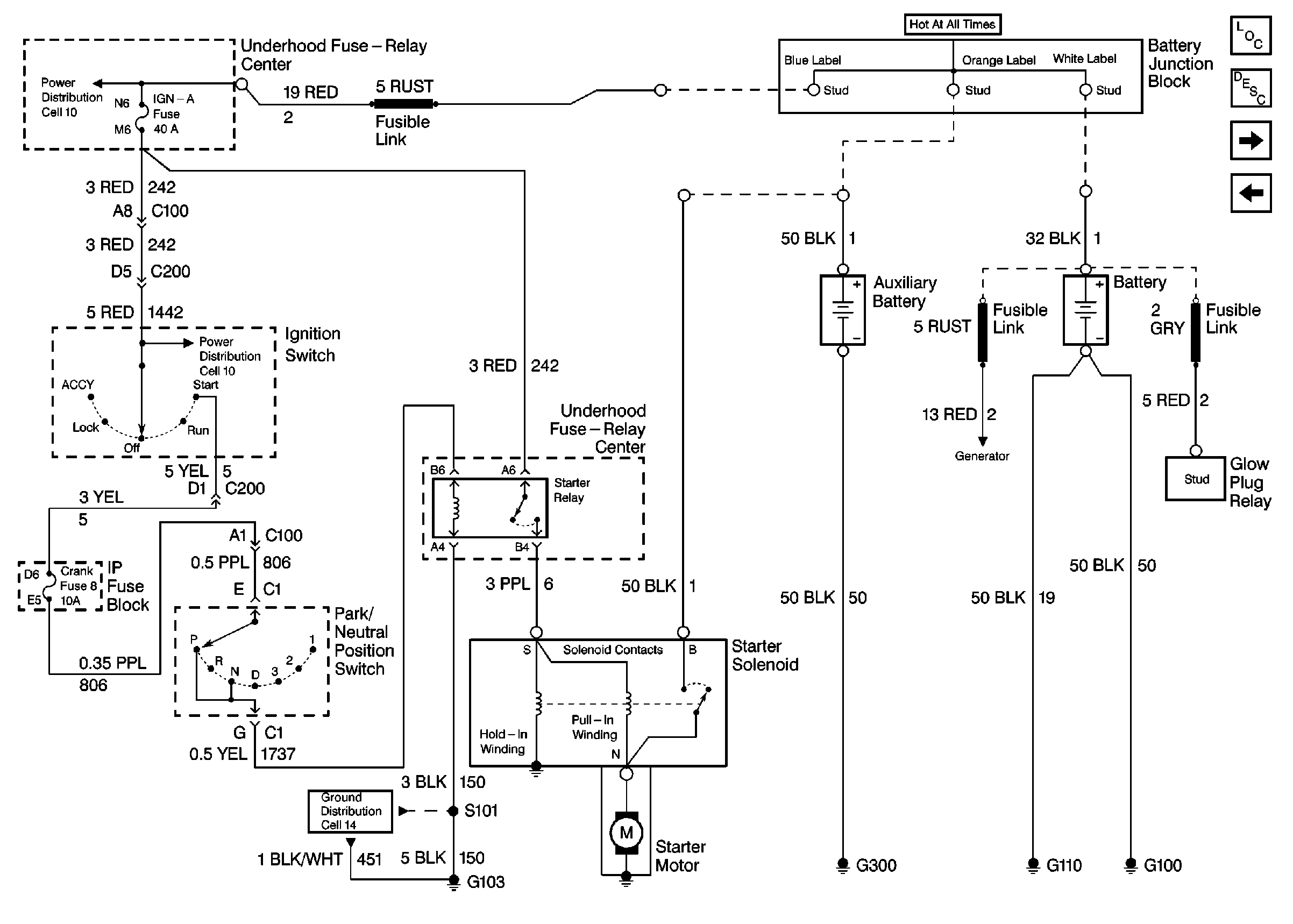
Figure 2:

Cell 30: Diesel Engines


Object Number: 327281  Size: FS
Engine Electrical Components
Engine Electrical Components
Cell 30: Charging System
Cell 30: Gasoline Engines
Engine Electrical Schematic References
Engine Electrical Schematic References
Engine Electrical Schematic References
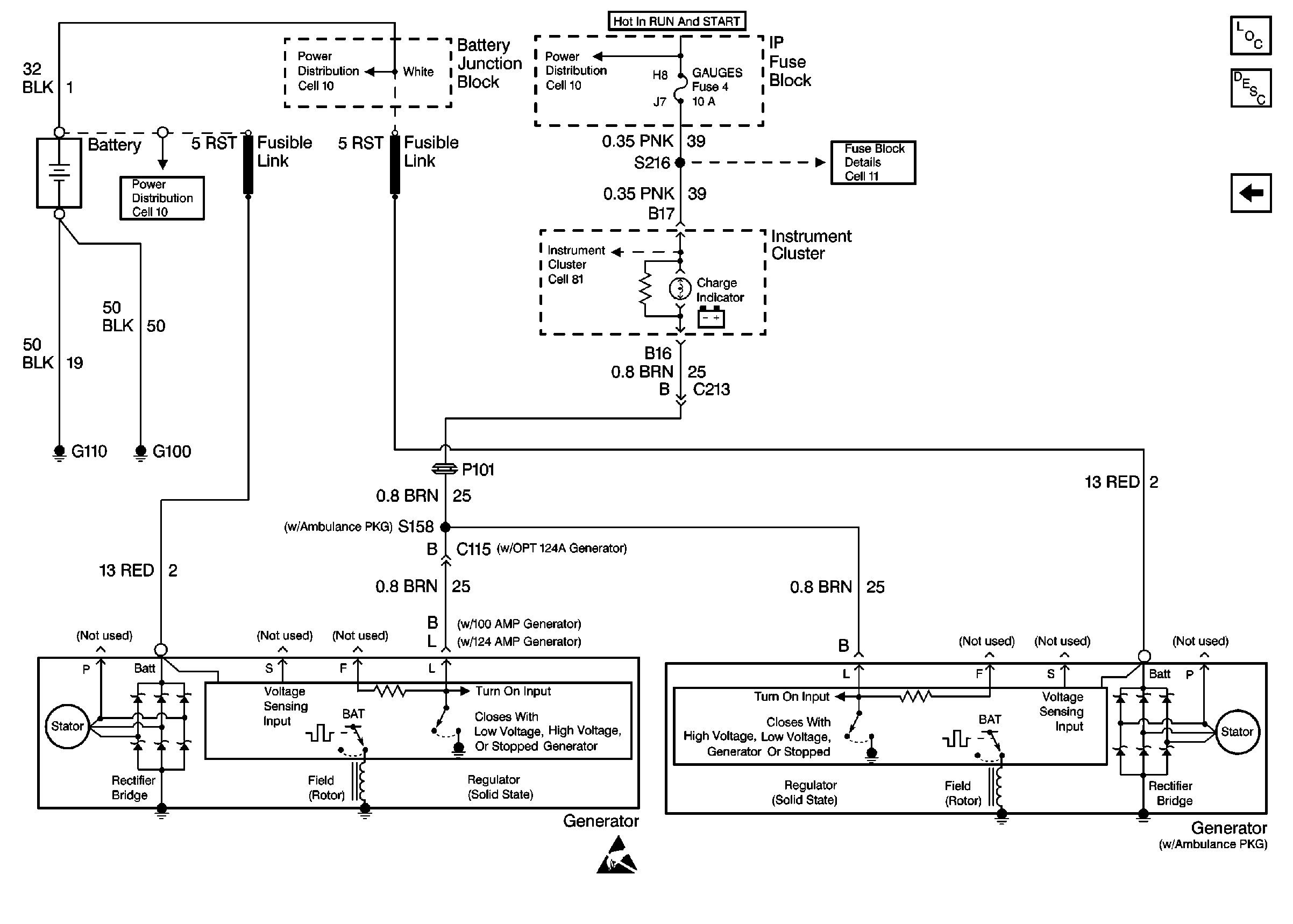
Figure 3:

Cell 30: Charging System


Object Number: 327284  Size: FS
Engine Electrical Components
Engine Electrical Schematic References
Cell 30: Diesel Engines
Engine Electrical Schematic Icons
Engine Electrical Schematic References
Engine Electrical Schematic References
Engine Electrical Schematic References
Engine Electrical Schematic References