GM Service Manual Online
For 1990-2009 cars only

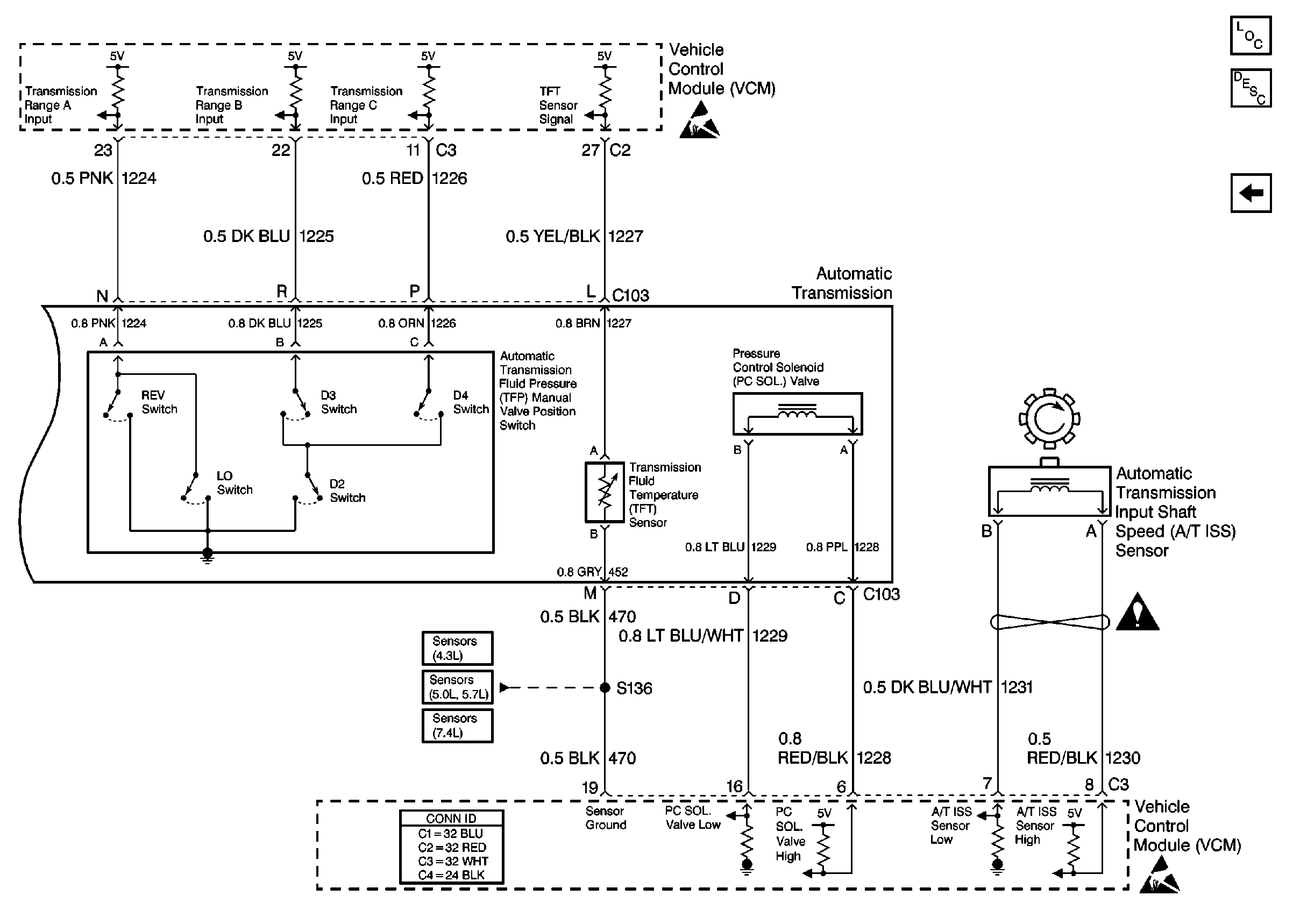
Automatic Transmission Controls Schematics Gas

Figure 1:

Cell 39: PWR and VSS Controls


Object Number: 343094  Size: FS
Automatic Transmission Components Gas
Electronic Component Description
Cell 39: Solenoid and TCC/Stoplamp Controls
Cell 10: FUEL SOL, IGN-E, ECM-I, ENG-I, GAUGES, AIR BAGS, TURN B/U Fuses
Cell 10: Battery, AUX A, AUX B, BLOWER, IGN-B, IGN-A, ABS, BATT, LIGHTING, ECM-B, HORN, and A/C Fuses, Inline Fuse 30 A (Gasoline Engines)
Cell 11: ENG-I Fuse (6.5L) and ECM-I Fuse (7.4L)
Cell 11: ECM-B, HORN, A/C Fuses
Handling ESD Sensitive Parts Notice
Automatic Transmission Schematic Icons
Automatic Transmission Components Gas
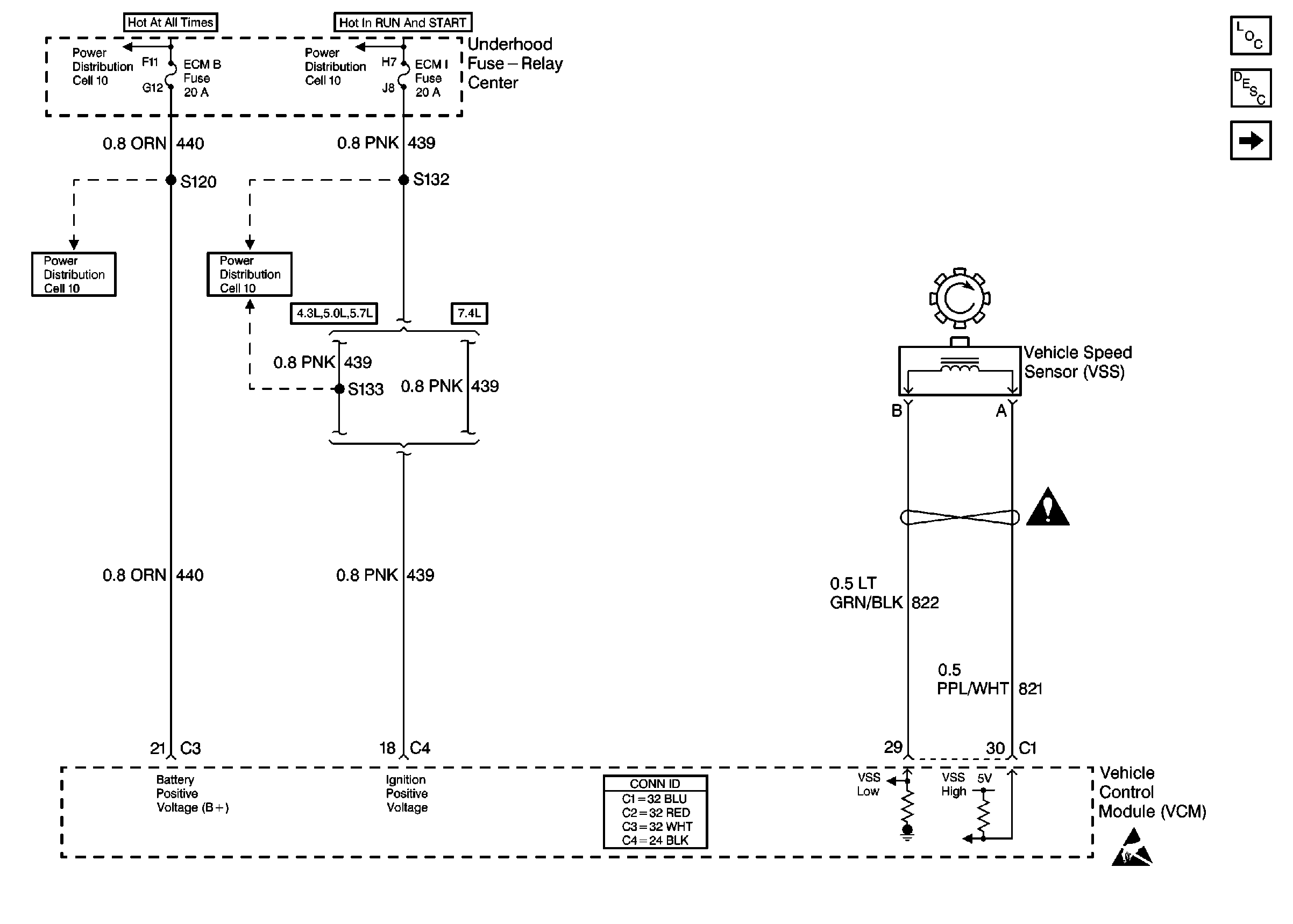
Figure 2:

Cell 39: Solenoid and TCC/Stoplamp Controls


Object Number: 343099  Size: FS
Automatic Transmission Components Gas
Electronic Component Description
Cell 39: Sensor, Solenoid and GND Controls
Cell 39: PWR and VSS Controls
Cell 10: Ignition Switch, RR BLOWER, RR HVAC, BRAKE, HTR AC, CRUISE, RADIO, WIPER, PWR WDO, TRANS, CRANK Fuses
Cell 11: TURN B/U and TRANS Fuses
Cell 11: CRANK, CRUISE, HTR-A/C, BRAKE Fuses
Cell 44: IP, VCM, EBCM, and VSS
Cell 34: Gasoline Engine
Automatic Transmission Components Gas
Handling ESD Sensitive Parts Notice
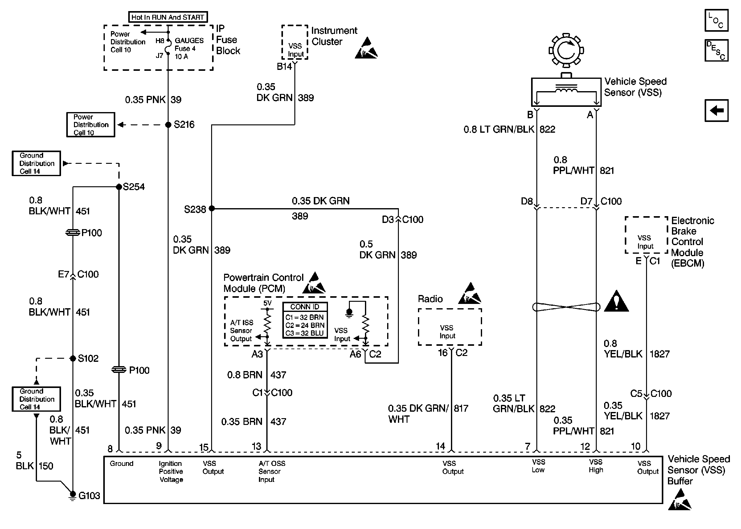
Figure 3:

Cell 39: Sensor, Solenoid and GND Controls


Object Number: 343103  Size: FS
Automatic Transmission Components Gas
Electronic Component Description
Cell 39: Solenoid and TCC/Stoplamp Controls
Cell 21: Sensor Controls
Cell 20: Sensor Controls
Cell 23: Sensor Controls
Handling ESD Sensitive Parts Notice
Handling ESD Sensitive Parts Notice
Automatic Transmission Schematic Icons
Automatic Transmission Components Gas

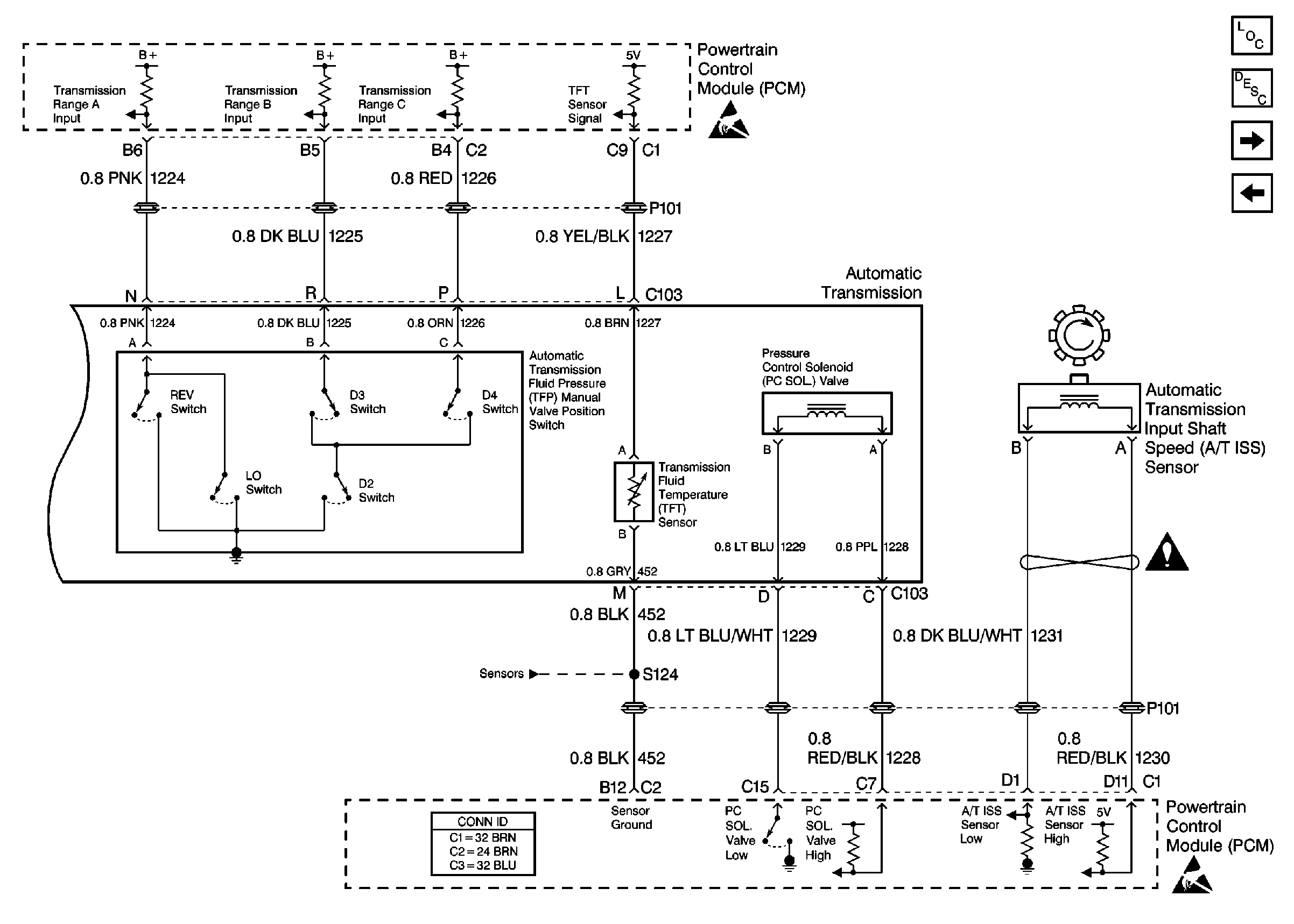
Automatic Transmission Controls Schematics Diesel

Figure 1:

Cell 39: PWR, Solenoids, TCC/Stoplamp Controls


Object Number: 343107  Size: FS
Automatic Transmission Components Diesel
Electronic Component Description
Cell 39: Sensor, Solenoid and GND Controls
Cell 10: Ignition Switch, RR BLOWER, RR HVAC, BRAKE, HTR AC, CRUISE, RADIO, WIPER, PWR WDO, TRANS, CRANK Fuses
Cell 10: HTD MIR, HAZARD, PWR ACCY, STOP, PWR AUX, CIG LTR, RADIO-B, CTSY, PARK LPS, DRL, SECURITY STRG, ILLUM Fuses
Cell 10: Battery, Battery Junction Block, Auxiliary Battery, AUX A, AUX B, BLOWER, IGN-B, IGN-A, ABS, BATT, LIGHTING, ECM-B, HORN, A/C Fuses, Inline Fuse 30 A (Diesel Engines)
Cell 11: TURN B/U and TRANS Fuses
Cell 11: FUEL SOL, IGN-E, RR BLOWER Fuses
Cell 11: ECM-B, HORN, A/C Fuses
Cell 110: PARK LPS, TURN B/U, HAZARD, STOP Fuses
Powertrain Control Module Connector End Views
Handling ESD Sensitive Parts Notice
Figure 2:

Cell 39: Sensor, Solenoid and GND Controls


Object Number: 343112  Size: FS
Automatic Transmission Components Diesel
Electronic Component Description
Cell 39: VSS and Sensor Controls
Cell 39: PWR, Solenoids, TCC/Stoplamp Controls
Handling ESD Sensitive Parts Notice
Handling ESD Sensitive Parts Notice
Automatic Transmission Schematic Icons
Cell 22: Sensor Controls
Powertrain Control Module Connector End Views
Figure 3:

Cell 39: VSS and Sensor Controls


Object Number: 343115  Size: FS
Automatic Transmission Components Diesel
Electronic Component Description
Cell 39: Sensor, Solenoid and GND Controls
Cell 10: FUEL SOL, IGN-E, ECM-I, ENG-I, GAUGES, AIR BAGS, TURN B/U Fuses
Cell 11: GAUGES Fuse
Cell 14: G103 (6.5L)
Cell 14: G103 (6.5L)
Handling ESD Sensitive Parts Notice
Handling ESD Sensitive Parts Notice
Handling ESD Sensitive Parts Notice
Handling ESD Sensitive Parts Notice
Automatic Transmission Schematic Icons
Powertrain Control Module Connector End Views