GM Service Manual Online
For 1990-2009 cars only
Makes
🢒
Chevrolet
🢒
1999
🢒
Express
🢒 Cell 132: Keyless Entry
Cell 132: Keyless Entry
Cell 132: Keyless Entry
Keyless Entry Components
Keyless Entry System Circuit Description
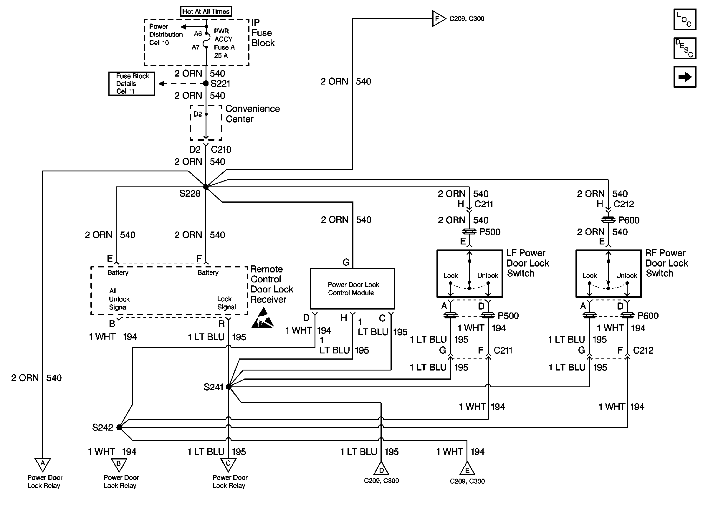
Cell 132: Power Door Lock Module
Fuse Block Schematics Domestic
Power Distribution Schematics Domestic
Cell 132: Power Door Lock Module
Cell 132: Power Door Lock Module
Handling ESD Sensitive Parts Notice
Cell 132: Power Door Lock Module
Cell 132: Power Door Lock Module
Cell 132: Power Door Lock Module
Cell 132: Power Door Lock Relay
Cell 132: Power Door Lock Relay
Cell 132: Power Door Lock Relay
Cell 132: Power Door Lock Relay
Cell 132: Power Door Lock Module
Cell 132: Power Door Lock Module