GM Service Manual Online
For 1990-2009 cars only
Figure 1:

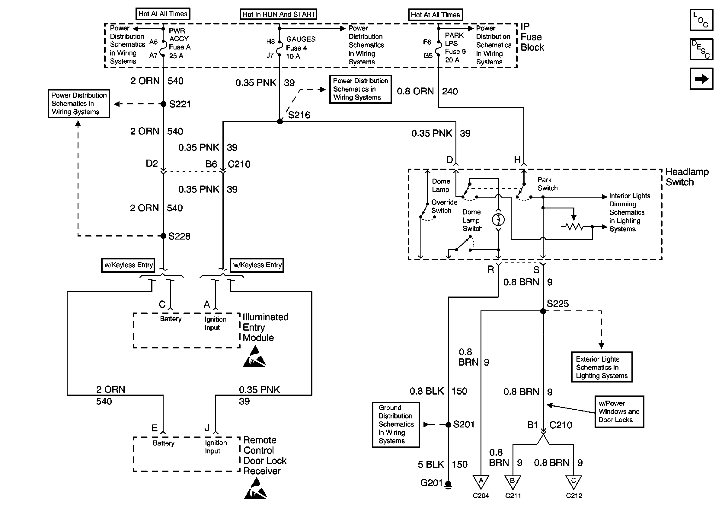
PWR ACCY, GAUGES, And PARK LPS Fuses


Object Number: 596289  Size: FS
Lighting Systems Components
Interior Lights Circuit Description
Power Window And Lock Switch Illumination
LIGHTING and BATT Fuses
IGN A, IGN B Fuses, and Ignition Switch
LIGHTING and BATT Fuses
PWR ACCY Fuse
GAUGES Fuse
Handling ESD Sensitive Parts Notice
Handling ESD Sensitive Parts Notice
ILLUM and PARK LPS Fuses
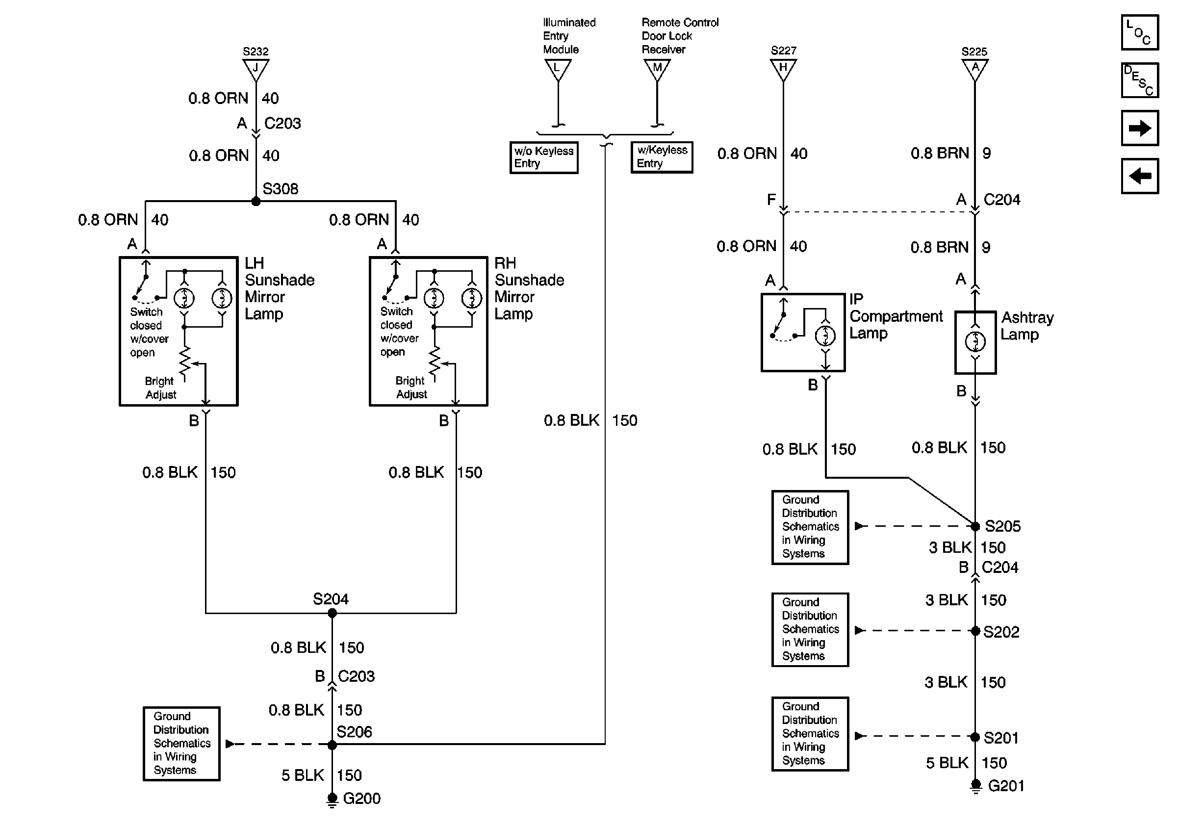
Sunshade, Ashtray, And IP Compartment Lamps
Power Window And Lock Switch Illumination
Power Window And Lock Switch Illumination
G201
PARK LPS, TURN B/U, HAZARD, STOP Fuses
Figure 2:

Power Window And Lock Switch Illumination


Object Number: 596290  Size: FS
Lighting Systems Components
Interior Lights Circuit Description
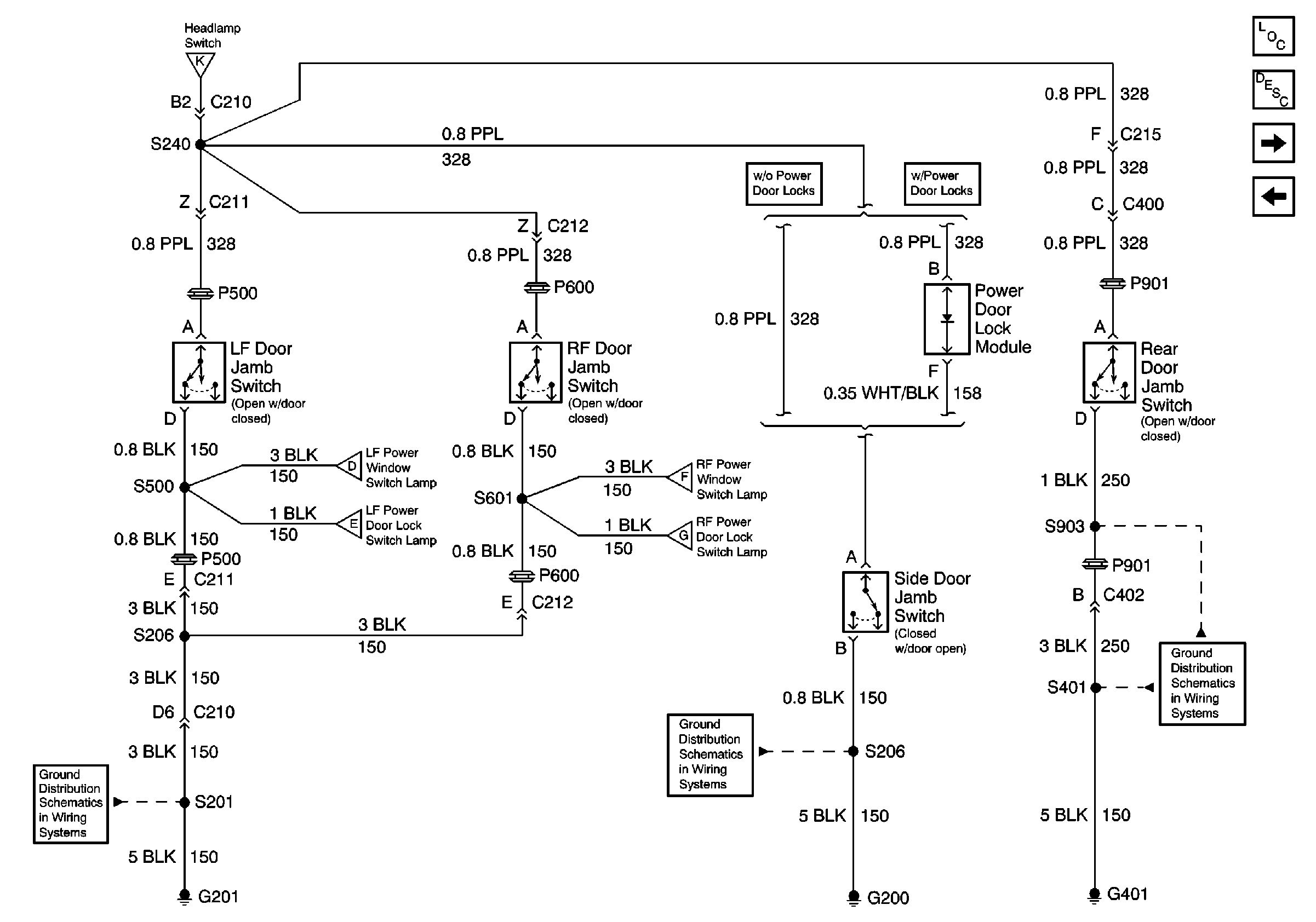
Door Jamb Switches
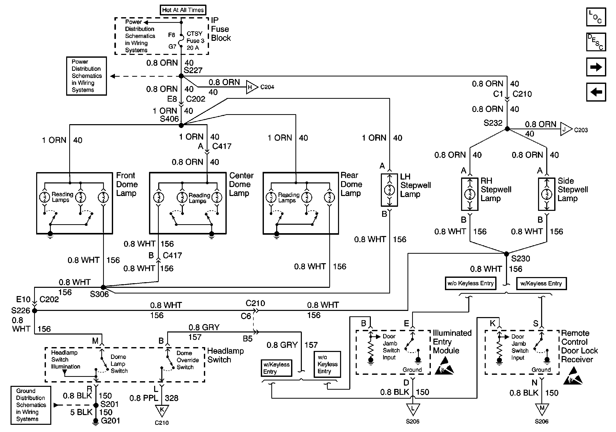
CTSY Fuse
PWR ACCY, GAUGES, And PARK LPS Fuses
PWR ACCY, GAUGES, And PARK LPS Fuses
PWR ACCY, GAUGES, And PARK LPS Fuses
Door Jamb Switches
Door Jamb Switches
Door Jamb Switches
Door Jamb Switches
Figure 3:

CTSY Fuse


Object Number: 596291  Size: FS
Lighting Systems Components
Interior Lights Circuit Description
Sunshade, Ashtray, And IP Compartment Lamps
Power Window And Lock Switch Illumination
LIGHTING and BATT Fuses
CTSY, AIR BAGS, and TURN B/U Fuses
Sunshade, Ashtray, And IP Compartment Lamps
Sunshade, Ashtray, And IP Compartment Lamps
PWR ACCY, GAUGES, And PARK LPS Fuses
G201
Door Jamb Switches
Sunshade, Ashtray, And IP Compartment Lamps
Sunshade, Ashtray, And IP Compartment Lamps
Handling ESD Sensitive Parts Notice
Handling ESD Sensitive Parts Notice
Figure 4:

Sunshade, Ashtray, And IP Compartment Lamps


Object Number: 596292  Size: FS
Lighting Systems Components
Interior Lights Circuit Description
Door Jamb Switches
CTSY Fuse
CTSY Fuse
CTSY Fuse
CTSY Fuse
CTSY Fuse
CTSY Fuse
PWR ACCY, GAUGES, And PARK LPS Fuses
G200
Components through S202 and S205 to G201
Components through S202 and S205 to G201
G201
Figure 5:

Door Jamb Switches


Object Number: 596293  Size: FS
Lighting Systems Components
Interior Lights Circuit Description
Underhood Lamps
Sunshade, Ashtray, And IP Compartment Lamps
CTSY Fuse
Power Window And Lock Switch Illumination
Power Window And Lock Switch Illumination
Power Window And Lock Switch Illumination
Power Window And Lock Switch Illumination
G201
G200
G401
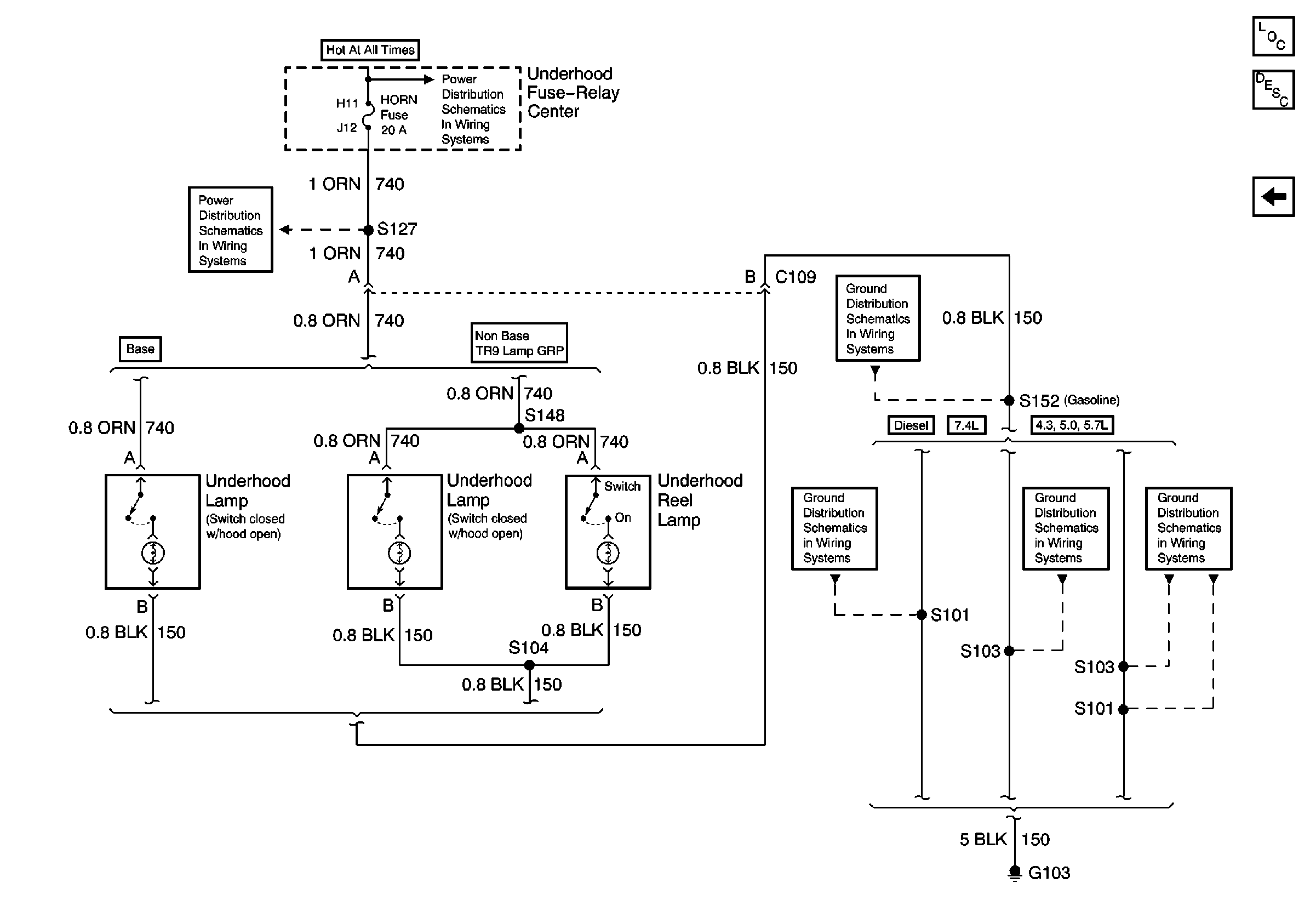
Figure 6:

Underhood Lamps


Object Number: 547839  Size: FS
Lighting Systems Components
Interior Lights Circuit Description
Stepwell Lamps
ECM B, HORN, and A/C Fuses
ECM B, HORN, and A/C Fuses
Components through S152 to G103 (Gasoline Engines)
G103 (6.5L Engine)
G103 (7.4L Engine)
G103 (4.3L, 5.0L, and 5.7L Engines)