GM Service Manual Online
For 1990-2009 cars only
Makes
🢒
Chevrolet
🢒
2000
🢒
Express
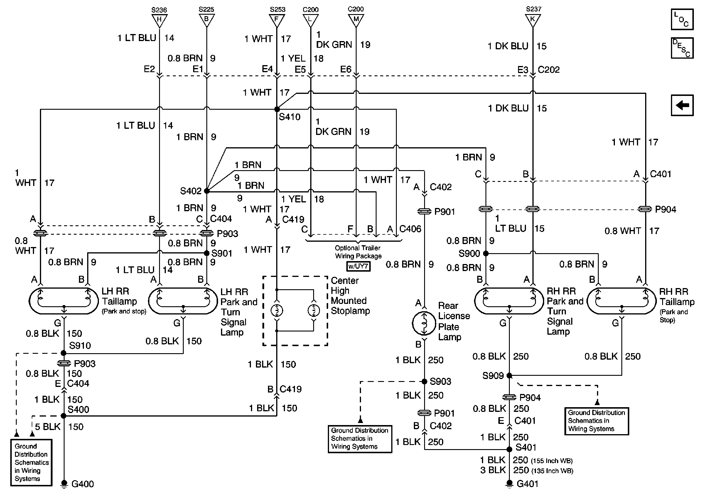
🢒 Taillamps, Rear Park and Turn Signal Lamps, Center High Mounted Stoplamps, License Lamp
Taillamps, Rear Park and Turn Signal Lamps, Center High Mounted Stoplamps, License Lamp
Taillamps, Rear Park and Turn Signal Lamps, Center High Mounted Stoplamps, License Lamp
Lighting Systems Components
Exterior Lights Circuit Description Domestic
Front Side Marker Lamps, Front Park and Turn Signal Lamps (Composite)
Hazard Warning Switch, Turn/Hazard Lamp Flasher
PARK LPS, TURN B/U, HAZARD, STOP Fuses
PARK LPS, TURN B/U, HAZARD, STOP Fuses
Hazard Warning Switch, Turn/Hazard Lamp Flasher
Hazard Warning Switch, Turn/Hazard Lamp Flasher
Hazard Warning Switch, Turn/Hazard Lamp Flasher
G400
G401
G401