GM Service Manual Online
For 1990-2009 cars only
Makes
🢒
Chevrolet
🢒
2006
🢒
Kodiak C-Series (Conventional) C4/C5
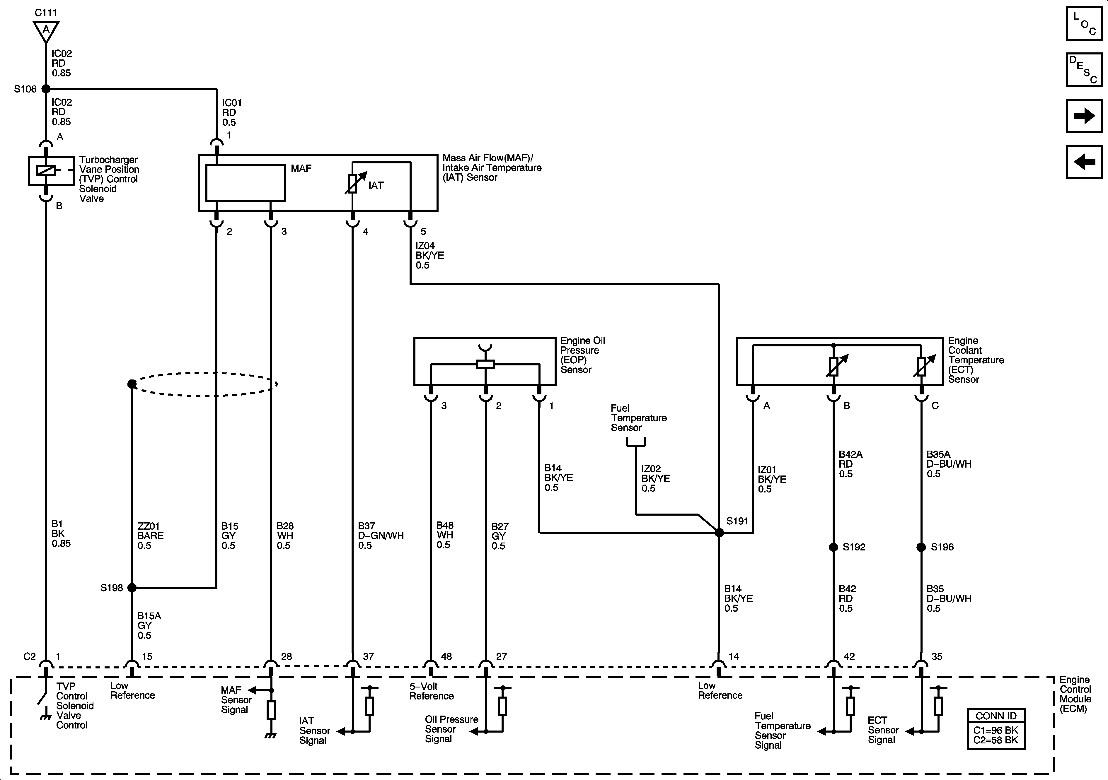
🢒 Engine Data Sensors - Pressure and Temperature 2 of 2
Engine Data Sensors - Pressure and Temperature 2 of 2
Engine Data Sensors - Pressure and Temperature 2 of 2
Master Electrical Component List
Engine Control Component Description
Engine Data Sensors - APP Sensor and High Idle Switch - UF3
Engine Data Sensors - Pressure and Temperature 1 of 2
Module Power, Ground, Serial Data and MIL
Fuel Controls - Fuel Sensors and Suction Control Valve (SCV)