GM Service Manual Online
For 1990-2009 cars only
Makes
🢒
Chevrolet
🢒
2006
🢒
Kodiak C-Series (Conventional) C4/C5
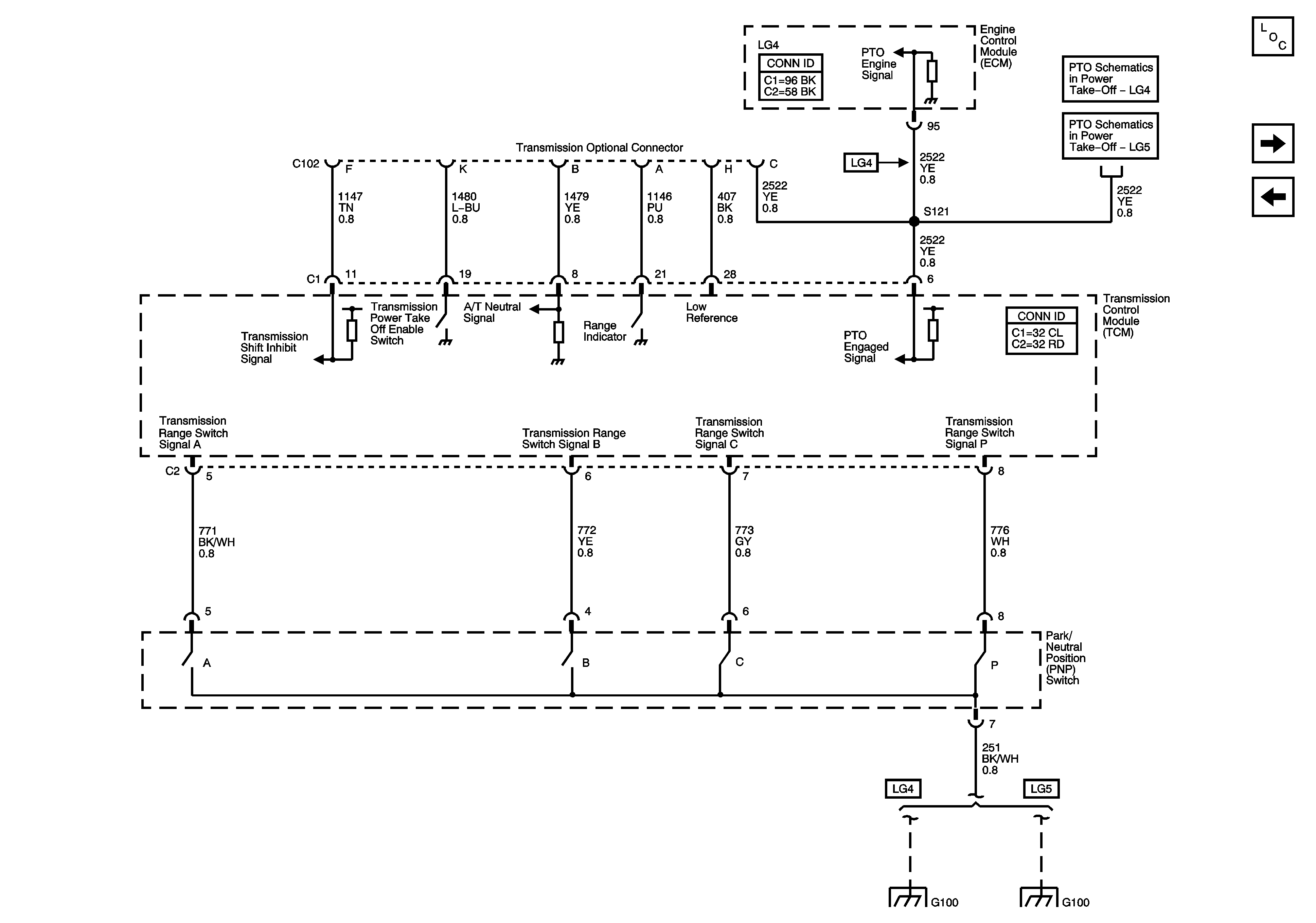
🢒 C102 - Transmission Optional Connector and Park/Neutral Position Switch - LG4/LG5
C102 - Transmission Optional Connector and Park/Neutral Position Switch - LG4/LG5
C102 - Transmission Optional Connector and Park/Neutral Position Switch - LG4/LG5
Master Electrical Component List
Speed Sensors, Trim B and Shift Solenoid
C102 - Transmission Optional Connector and Internal Mode Switch - LLY/L18
2 of 2
Power Take-Off (PTO) Schematics
G100 - LG4
G100 - LG5