GM Service Manual Online
For 1990-2009 cars only
Makes
🢒
Chevrolet
🢒
2007
🢒
Kodiak C-Series (Conventional) C6/C7/C8
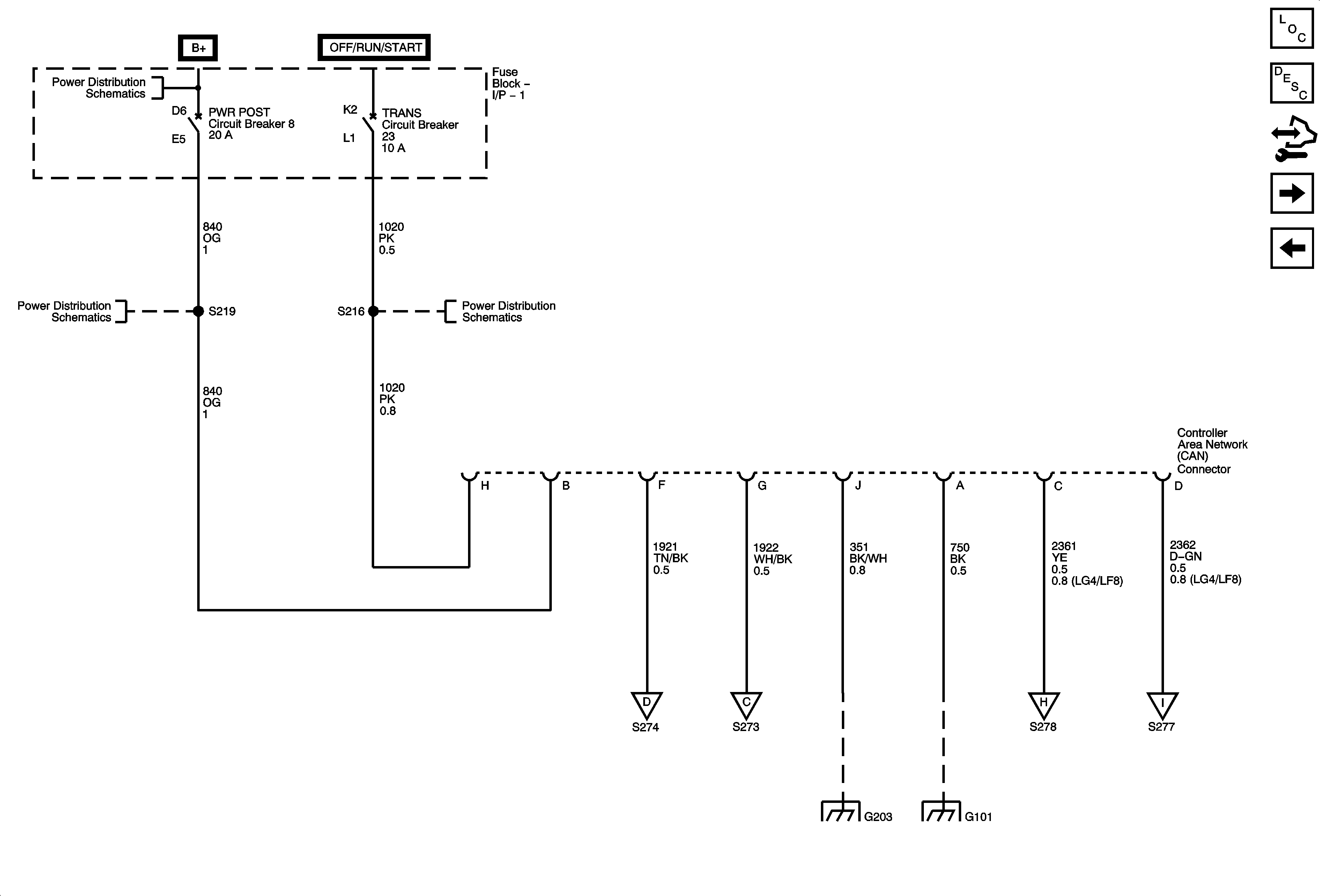
🢒 CAN Connector Power and Ground - L18 w/JE4, LG4, LG5
CAN Connector Power and Ground - L18 w/JE4, LG4, LG5
CAN Connector Power and Ground - L18 w/JE4, LG4, LG5
Master Electrical Component List
Data Link Communications Description and Operation
Control Module References
Serial Data Gateway (SDG) - L18 w/JE4, LG4, LG5
High Speed GMLAN - LLY/L18
RDO/CHIME, CHMSL, and PWR POST Fuses/Circuit Breakers
RDO/CHIME, CHMSL, and PWR POST Fuses/Circuit Breakers
TRANS Fuse/Circuit Breaker
Data Link Connector Power and Ground
Data Link Connector Power and Ground
G203 - 3 of 4
G101 - 1 of 2
J1939 Serial Data, 1 of 2 - L18 w/JE4, LG4, LG5
J1939 Serial Data, 1 of 2 - L18 w/JE4, LG4, LG5