GM Service Manual Online
For 1990-2009 cars only
Makes
🢒
Chevrolet
🢒
2007
🢒
Kodiak C-Series (Conventional) C6/C7/C8
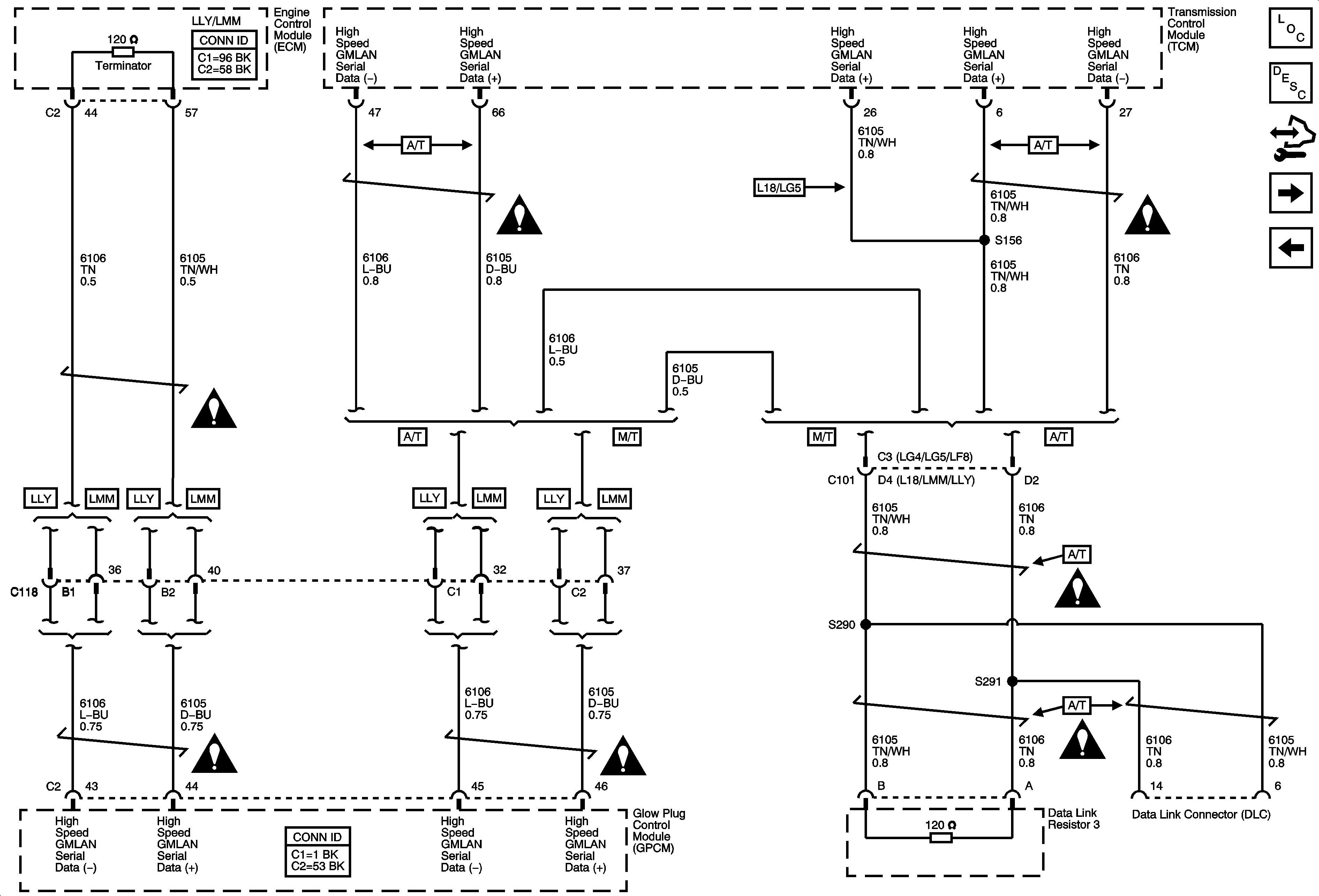
🢒 High Speed GMLAN - LLY/L18
High Speed GMLAN - LLY/L18
High Speed GMLAN
Master Electrical Component List
Data Link Communications Description and Operation
Control Module References
CAN Connector Power and Ground - L18 w/JE4, LG4, LG5
Splice Pack SP203
Data Communication Schematic Icons
Data Communication Schematic Icons
Data Communication Schematic Icons
Data Communication Schematic Icons
Data Communication Schematic Icons
Data Communication Schematic Icons
Data Communication Schematic Icons