GM Service Manual Online
For 1990-2009 cars only
Makes
🢒
Chevrolet
🢒
2008
🢒
Kodiak C-Series (Conventional) C6/C7/C8
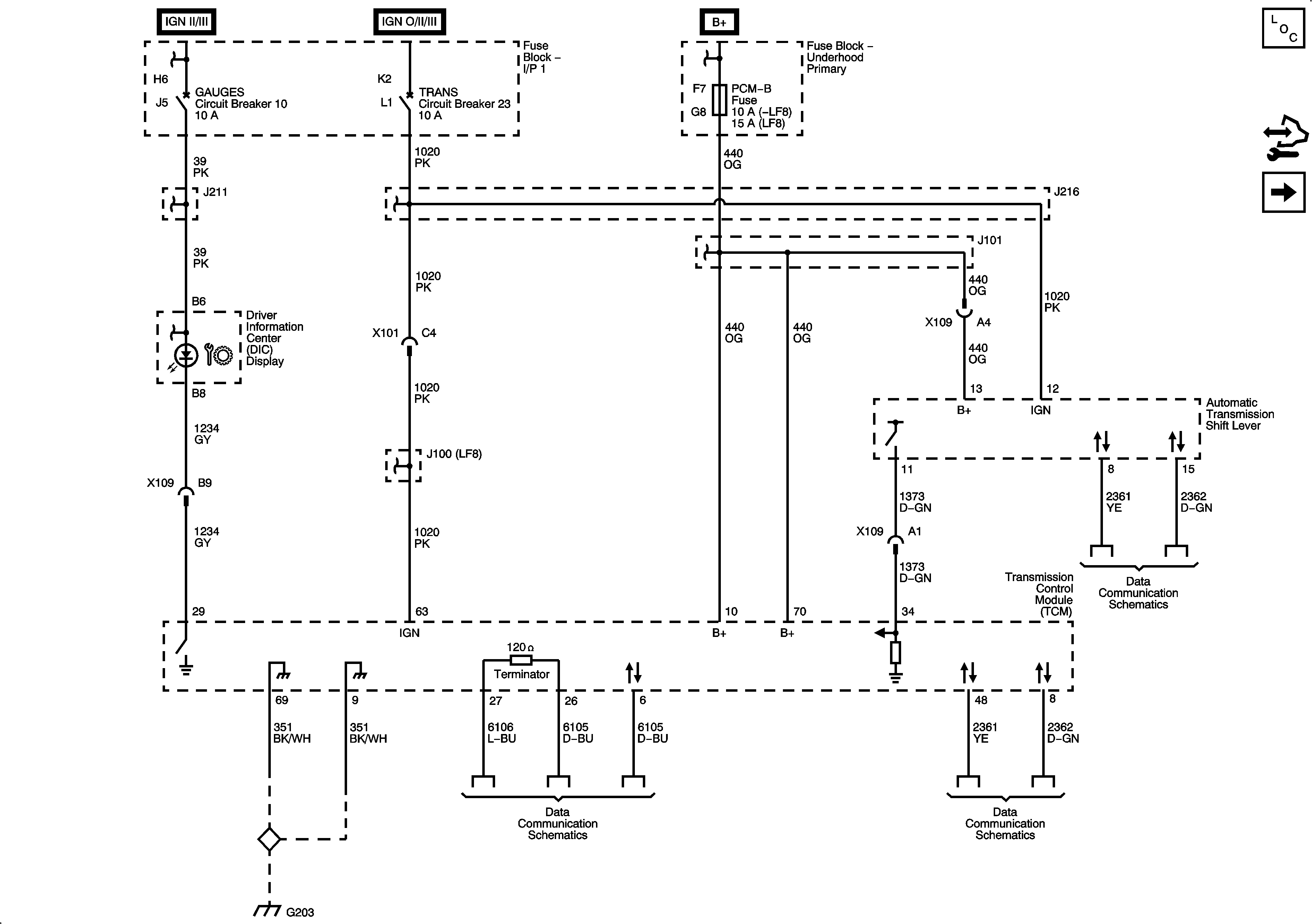
🢒 Module Power, Ground, and Shift Selector
Module Power, Ground, and Shift Selector
Module Power, Ground, and Shift Selector
Master Electrical Component List
Control Module References
Switches, Sensors, and Transmission Optional Connector
AIRBAG, GAGES, LT REAR TURN/STOP, and RT REAR TURN/STOP Fuses/Circuit Breakers
AIRBAG, GAGES, LT REAR TURN/STOP, and RT REAR TURN/STOP Fuses/Circuit Breakers
DIC
TRANS Fuse/Circuit Breaker
TRANS Fuse/Circuit Breaker
TRANS Fuse/Circuit Breaker
G203 - 2 of 4
High Speed GMLAN
A/C COMP, HTD FUEL, PCM-B and RR DEFOG Fuses
A/C COMP, HTD FUEL, PCM-B and RR DEFOG Fuses
J1939 Serial Data, 2 of 2 - L18 w/JE4, LF6, LF8
J1939 Serial Data, 1 of 2 - L18 w/JE4, LF6, LF8