GM Service Manual Online
For 1990-2009 cars only
Makes
🢒
Chevrolet
🢒
2000
🢒
Lumina
🢒
Body and Accessories
🢒
Lighting Systems
🢒 Exterior Lights Schematics
Figure
1:
Fuse Distribution, Flasher and Turn Signal Switch
Fuses 12, 21, 30 and 39
Fuses 5, 14, 23, 32, 33 41, and 42
Lighting Systems Components
Exterior Lights Circuit Description
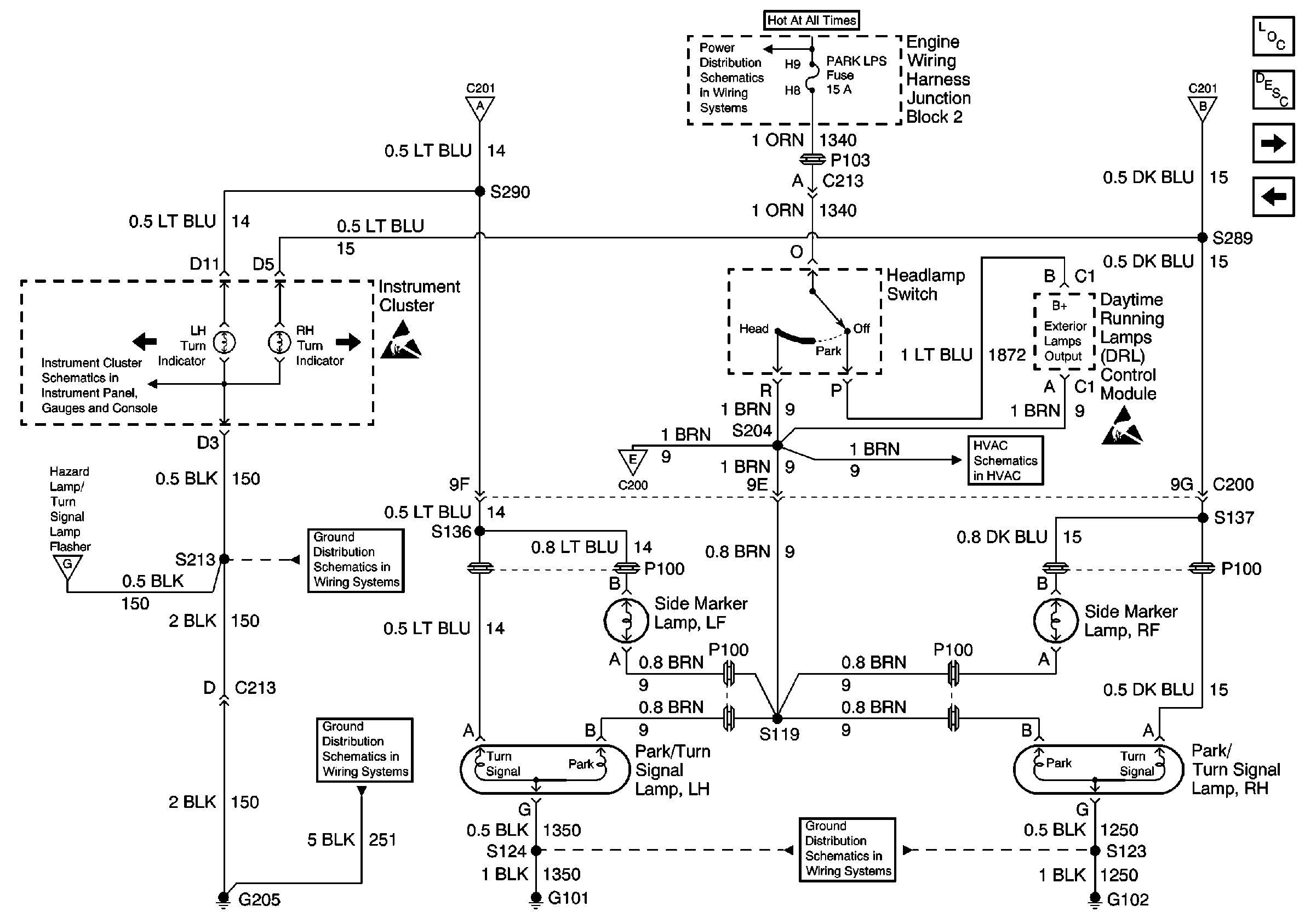
Fuse Distribution, Headlamp Switch, Instrument Cluster, Park/Turn Signal and Side Marker Lamps
Antilock Brake System Schematics
Cruise Control Schematics
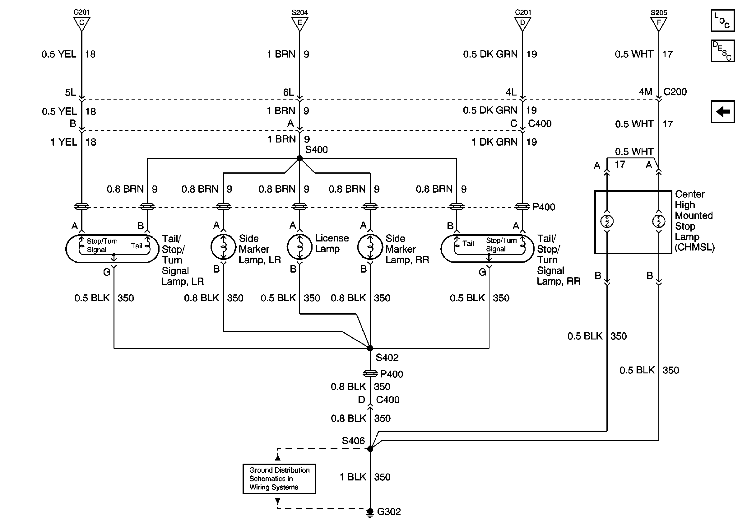
CHMSL, License, Tail/Stop/Turn Signal and Side Marker Lamps
Fuse Distribution, Headlamp Switch, Instrument Cluster, Park/Turn Signal and Side Marker Lamps
CHMSL, License, Tail/Stop/Turn Signal and Side Marker Lamps
CHMSL, License, Tail/Stop/Turn Signal and Side Marker Lamps
Fuse Distribution, Headlamp Switch, Instrument Cluster, Park/Turn Signal and Side Marker Lamps
Fuse Distribution, Headlamp Switch, Instrument Cluster, Park/Turn Signal and Side Marker Lamps
Figure
2:
Fuse Distribution, Headlamp Switch, Instrument Cluster, Park/Turn Signal and Side Marker Lamps
Lighting Systems Components
Exterior Lights Circuit Description
CHMSL, License, Tail/Stop/Turn Signal and Side Marker Lamps
Fuse Distribution, Flasher and Turn Signal Switch
Fuse Distribution, Flasher and Turn Signal Switch
Fan #3, PARK LPS, HORN, ABS, IGN SW 1 Fuses, HD LPS Circuit Breaker, and Electronic Brake Control Relay (ABS)
Fuse Distribution, Flasher and Turn Signal Switch
Instrument Cluster: Analog Schematics
Fuse Distribution, Flasher and Turn Signal Switch
Handling ESD Sensitive Parts Notice
G205 (1 of 2)
G205 (1 of 2)
CHMSL, License, Tail/Stop/Turn Signal and Side Marker Lamps
G101 and G102
HVAC Blower Control Schematics
Handling ESD Sensitive Parts Notice
Figure
3:
CHMSL, License, Tail/Stop/Turn Signal and Side Marker Lamps
Lighting Systems Components
Exterior Lights Circuit Description
Fuse Distribution, Headlamp Switch, Instrument Cluster, Park/Turn Signal and Side Marker Lamps
Fuse Distribution, Flasher and Turn Signal Switch
Fuse Distribution, Headlamp Switch, Instrument Cluster, Park/Turn Signal and Side Marker Lamps
Fuse Distribution, Flasher and Turn Signal Switch
Fuse Distribution, Flasher and Turn Signal Switch
G302 (1 of 2)