GM Service Manual Online
For 1990-2009 cars only
Makes
🢒
Chevrolet
🢒
2000
🢒
Lumina
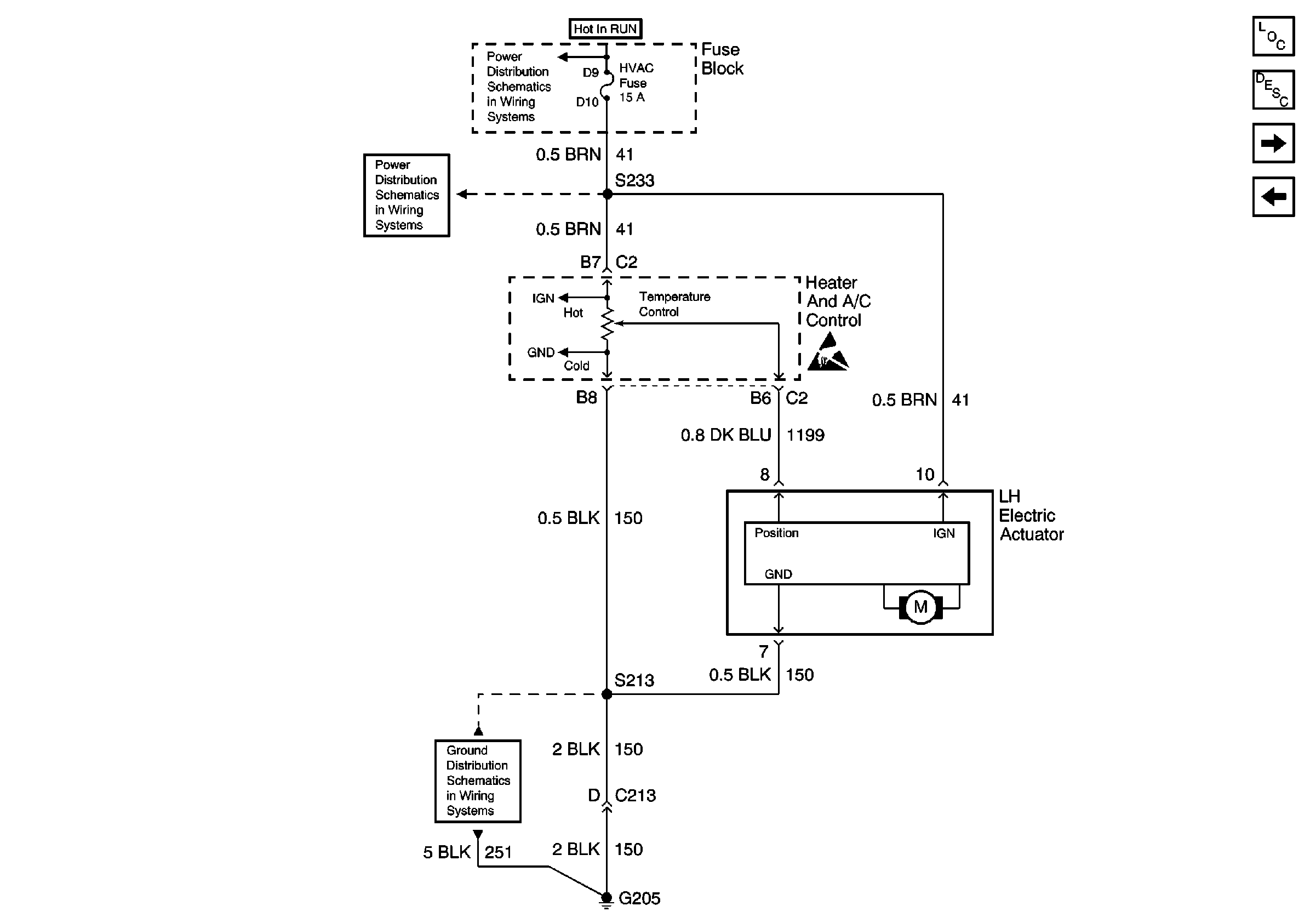
🢒 Temperature Actuator
Temperature Actuator
Temperature Actuator
HVAC Components
HVAC Air Delivery/Temperature Control Circuit Description
Temperature Control C60
Compressor Controls C60
Fuses 12, 21, 30 and 39
Fuses 12, 21, 30 and 39
G117