GM Service Manual Online
For 1990-2009 cars only
Makes
🢒
Chevrolet
🢒
1998
🢒
Malibu
🢒
Brakes
🢒
Antilock Brake System
🢒 Instrument Cluster: Analog Schematics
Figure
1:
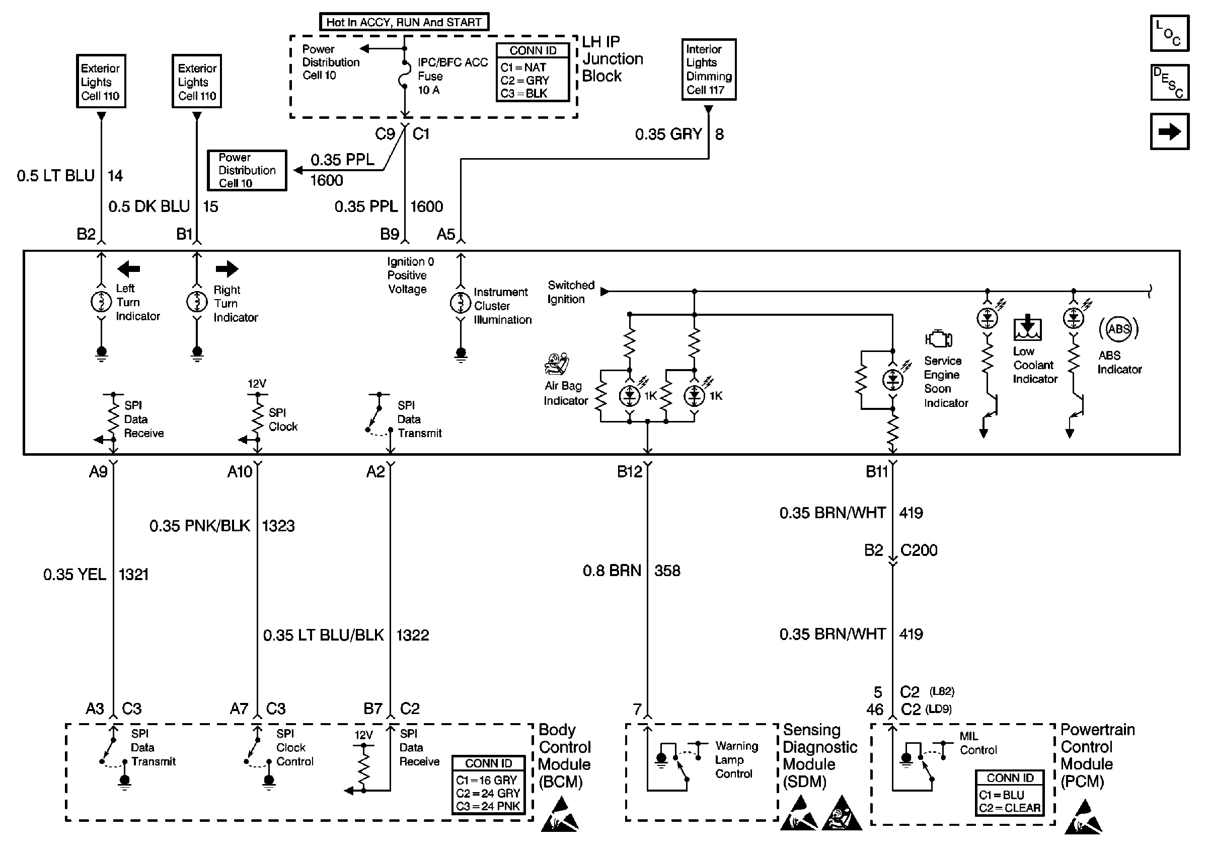
Cell 81: L/R Turn Signal, Air Bag, ABS Indicator
Exterior Lights Schematics
Exterior Lights Schematics
Power Distribution Schematics
Power Distribution Schematics
Interior Lights Dimming Schematics
Instrument Cluster Components
Instrument Cluster Circuit Description
Cell 81: Cruise Control, Check Oil, High Beam and Seat Belt Indicators
Handling ESD Sensitive Parts Notice
Handling ESD Sensitive Parts Notice
Handling ESD Sensitive Parts Notice
SIR Handling Caution
Figure
2:
Cell 81: Cruise Control, Check Oil, High Beam and Seat Belt Indicators
Instrument Cluster Components
Instrument Cluster Circuit Description
Cell 81: Low Washer Fluid, Speedometer, Tachometer, and Low Fuel Indicators
Cell 81: L/R Turn Signal, Air Bag, ABS Indicator
Figure
3:
Cell 81: Low Washer Fluid, Speedometer, Tachometer, and Low Fuel Indicators
Power Distribution Schematics
Power Distribution Schematics
Instrument Cluster Components
Instrument Cluster Circuit Description
Cell 81: Cruise Control, Check Oil, High Beam and Seat Belt Indicators
Handling ESD Sensitive Parts Notice
Handling ESD Sensitive Parts Notice
Handling ESD Sensitive Parts Notice
Ground Distribution Schematics
Ground Distribution Schematics