GM Service Manual Online
For 1990-2009 cars only
Makes
🢒
Chevrolet
🢒
1999
🢒
Malibu
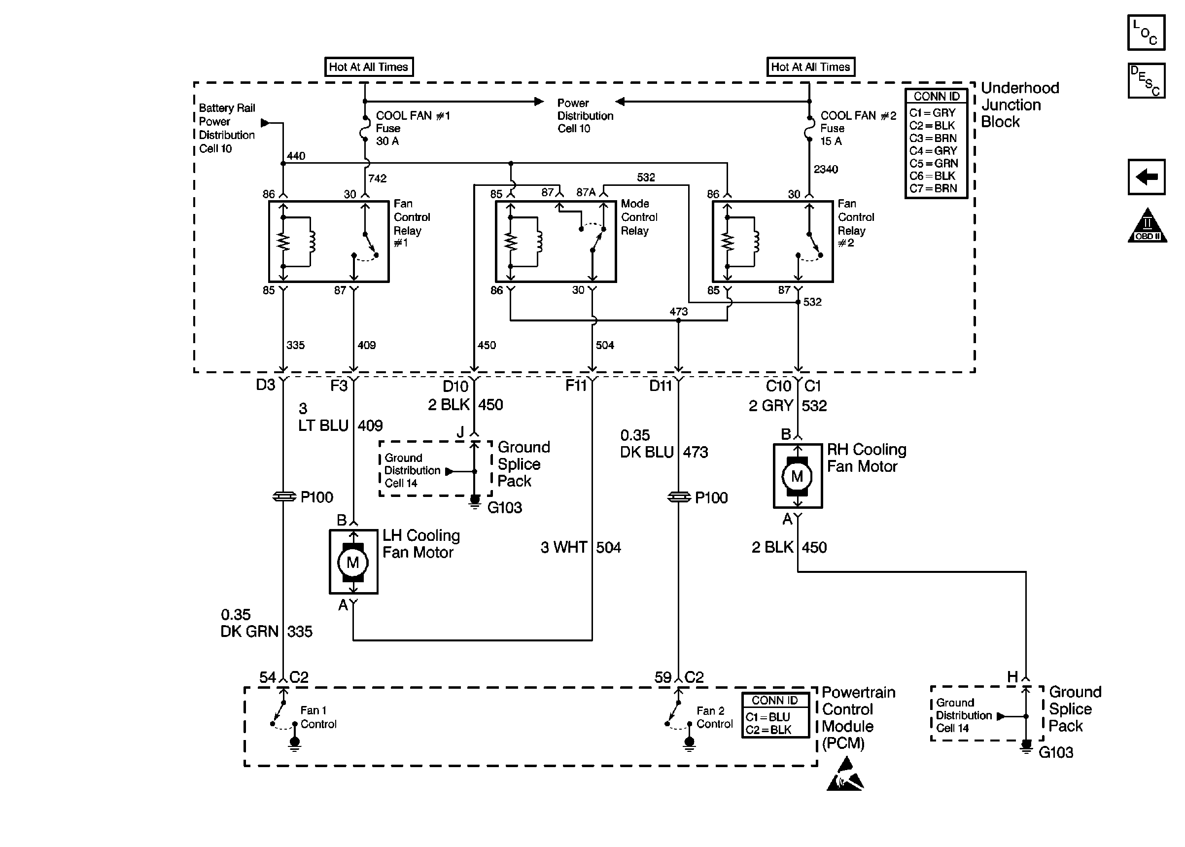
🢒 Cell 23: A/C Controls
Cell 23: A/C Controls
Cell 23: A/C Controls
Engine Controls Component Views
Powertrain Control Module Description
Cell 23: Transaxle Controls (Switches)
OBD II Symbol Description Notice
Cell 10: IGN SW - BATT 1 and IGN SW - BATT 2Fuses
Power and Grounding Connector End Views
Cell 14: G103 and G105
Handling ESD Sensitive Parts Notice
Cell 10: IGN SW - BATT 1 and IGN SW - BATT 2Fuses
Cell 14: G103 and G105