GM Service Manual Online
For 1990-2009 cars only

Object Number: 409546  Size: LF
Engine Controls Components
Cell 23: A/C Controls
OBD II Symbol Description Notice
Powertrain Control Module Connector End Views
Handling ESD Sensitive Parts Notice
Handling ESD Sensitive Parts Notice

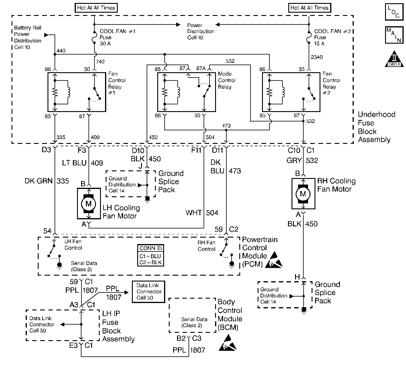
Circuit Description

The Body Control Module (BCM) request the cooling fans. The BCM sends a Class 2 message to the PCM in order to enable the fans based on various inputs. Thebattery voltage travels to all three cooling fan relay coils. The PCM enables cooling fan relay #1 by providing the ground path. The PCM enables cooling fan relays #2 and mode control together by providing a ground path. The left and right cooling fans are connected in series. This will enable both fans on low speed when the fan #1 relay is energized. When all three fan relays are energized, both fans will operate at high speed. The high speed is possible because the fan relays are wired in a parallel circuit. When the PCM detects that certain DTCs are set, the PCM will enable the cooling fans.

The PCM will enable the engine cooling fans when certain Diagnostic Trouble Codes are set.

Conditions for Running the DTC

    • The engine is running.
    • The battery voltage is greater than 9.5 volts.

Conditions for Setting the DTC

    • The PCM detects that the commanded state of the driver and the actual state of the control circuit do not match.
    • The condition must be present for a minimum of 6 seconds.

Action Taken When the DTC Sets

    • The powertrain control module (PCM) will illuminate the malfunction indicator lamp (MIL) after two consecutive ignition cycles in which the diagnostic runs with the fault active.
    • The PCM will record the operating conditions at the time during which the diagnostic fails. This information will store in the Freeze Frame and/or Failure Records.

Conditions for Clearing the MIL/DTC

    • The PCM will turn the MIL OFF after three consecutive drive trips that the diagnostic runs and does not fail.
    • A last test failed (Current DTC) will clear when the diagnostic runs and does not fail.
    • A History DTC will clear after forty consecutive warm-up cycles if no failures report by this diagnostic or any other emission related diagnostic.
    • The PCM battery voltage is interrupted.
    • A scan tool will clear the MIL/DTCs.

Diagnostic Aids

The Freeze Frame and/or Failure Records data may aid in locating an intermittent condition. If the DTC cannot be duplicated, the information included in the Freeze Frame and/or Failure Records data can be useful in determining how many miles since the DTC set. You can also use the Fail Counter and the Pass Counter in order to determine how many ignition cycles during which the diagnostic reported a pass and/or a fail. Operate the vehicle within the same freeze frame conditions (the RPM, the load, the vehicle speed, the temperature, etc.) that were noted. This will isolate when the DTC failed.

Test Description

The number(s) below refer(s) to the step numbers on the diagnostic table.

  1. Listen for an audible click when the fan control relay #1 operates. Be sure that both the ON and the OFF states are commanded. Repeat the commands as necessary.

  2. This check can detect a partially shorted coil which would cause an excessive current flow. Allow the coil to warm up by leaving the circuit energized for 2 minutes. When the fan control relay #1 is warm, the coil may open (Amps drop to 0), or short (goes above 0.75 amp).

  3. It is important to identify and test the fan control relay #1 coil terminals in order to avoid an improper diagnosis.

  4. Reprogram the replacement PCM and perform the crankshaft position system variation learn procedure. Refer to the latest Techline information for PCM programming and Crankshaft Position System Variation Learn for the Crankshaft Position System Variation Procedure.

DTC P0480 Fan Control Relay 1 Control Circuit

Step

Action

Value(s)

Yes

No

1

Did you perform the On-Board Diagnostic (OBD) System Check?

--

Go to Step 2

Go to Powertrain On Board Diagnostic (OBD) System Check

2

  1. Install a scan tool.
  2. Turn ON the ignition switch leaving the engine OFF
  3. Command the fan control relay #1 ON and OFF with the scan tool.

Does the fan control relay #1 turn ON and OFF with each command?

--

Go to Step 3

Go to Step 5

3

  1. Turn OFF the ignition switch.
  2. Disconnect the PCM electrical connector containing the fan control relay #1 control circuit.
  3. Turn ON the ignition switch.
  4. Measure the current from the fan control relay #1 control circuit in the PCM harness electrical connector to ground for 2 minutes using a DMM on the 10 Amp scale.

Does the current draw measure less than the specified value shown (but not 0)?

0.75 Amp

Go to Diagnostic Aids

Go to Step 4

4

  1. Turn OFF the ignition switch.
  2. Remove the fan control relay #1.
  3. Measure the resistance from the fan control relay #1 control circuit in the PCM harness electrical connector to ground using a DMM.

Does the DMM display infinite resistance?

--

Go to Step 12

Go to Step 10

5

  1. Turn OFF the ignition switch.
  2. Remove the fan control relay #1.
  3. Connect a test light between the following circuits in the relay #1 harness electrical connector.
  4. • Fan control relay #1 control terminal
    • Fan control relay #1 battery rail feed terminal
  5. Turn ON the ignition switch.
  6. Command the fan control relay #1 ON and OFF with the scan tool.

Does the test light turn ON and OFF with each command?

--

Go to Step 8

Go to Step 6

6

  1. Connect a test light to ground.
  2. Probe the battery rail feed circuit in the fan control relay #1 electrical connector.

Does the test light illuminate?

--

Go to Step 7

Go to Step 11

7

  1. Turn OFF the ignition switch.
  2. Install the fan control relay #1.
  3. Disconnect the PCM electrical connector containing the fan control relay #1 control circuit.
  4. Turn ON the ignition switch.
  5. Connect a fused jumper wire to ground.
  6. Probe the fan control relay #1 control circuit in the PCM harness electrical connector.

Does the relay turn ON and OFF?

--

Go to Step 9

Go to Step 10

8

  1. Turn OFF the ignition switch.
  2. Check the electrical connections at the fan control relay #1.

Was a problem found and corrected?

--

Go to Step 14

Go to Step 12

9

  1. Turn OFF the ignition switch.
  2. Check the electrical terminal connections at the PCM.

Was a problem found and corrected?

--

Go to Step 14

Go to Step 13

10

  1. Turn OFF the ignition switch.
  2. Check the fan control relay #1 control circuit for the following conditions:
  3. • Short to ground
    • Short to voltage
    • Open circuit
  4. Repair the circuit as necessary.
  5. Refer to Wiring Repairs in Wiring Systems.

Is the action complete?

--

Go to Step 14

--

11

  1. Turn OFF the ignition switch.
  2. Check the fan control relay #1 battery rail feed circuit for the following conditions:
  3. • Short to ground
    • Open circuit
  4. Repair the circuit as necessary. Refer to Wiring Repairs in Wiring Systems.

Is the action complete?

--

Go to Step 14

--

12

Replace the fan control relay #1. Refer to the Air Conditioning (A/C) Compressor and Cooling Fan Relays Replacement .

Is the action complete?

--

Go to Step 14

--

13

Replace the PCM. Refer to the Powertrain Control Module Replacement .

Is the action complete?

--

Go to Step 14

--

14

  1. Using the scan tool, clear the DTCs.
  2. Start the engine.
  3. Idle the engine at the normal operating temperature.
  4. Operate the vehicle within the conditions for running this DTC as specified in the supporting text.

Does the scan tool indicate that this test ran and passed?

--

Go to Step 15

Go to Step 2

15

Check to see if any additional DTCs are set.

Does the scan tool display any DTCs that you have not diagnosed?

--

Go to the applicable DTC table

System OK