GM Service Manual Online
For 1990-2009 cars only

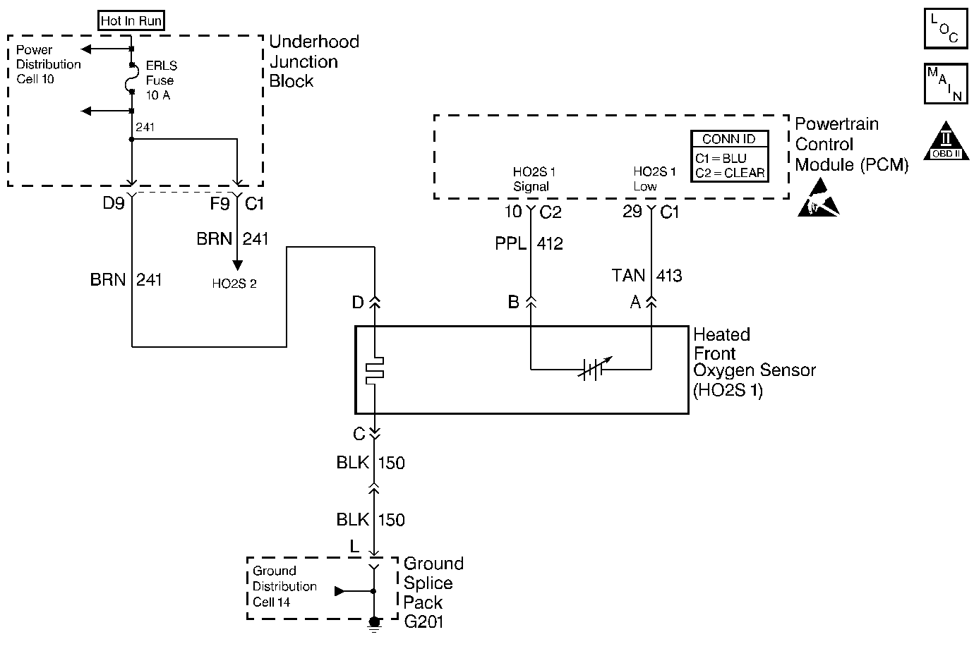
Object Number: 412809  Size: MF
Engine Controls Components
Cell 21: EVAP and EGR Controls
OBD II Symbol Description Notice
Handling ESD Sensitive Parts Notice

Circuit Description

The PCM continuously monitors the Heated Oxygen Sensor (HO2S) activity for 100 seconds. During the monitoring period the PCM counts the number of times that a rich to lean and lean to rich response is indicated and adds the amount of time it took to complete all transitions. With this information, an average time for each transition can be determined. If the average response time is too slow, a DTC P0133 will be set.

A lean to rich transition is indicated when the HO2S voltage changes from less than 300 mV to greater than 600 mV. A rich to lean transition is indicated when the HO2S voltage changes from more than 600 mV to less than 300 mV. An HO2S that responds too slowly is likely to be faulty and should be replaced.

Conditions for Running the DTC

    •  No active TP, MAP, MAF, IAT, ECT, or CKP sensor, misfire, fuel injector circuit, EVAP, Fuel trim, EGR, or DTCs present
    •  Engine has been running in Closed Loop for at least 1 minute
    •  Engine speed is between 1000 RPM and 3000 RPM
    •  Engine Coolant Temperature greater than 50°C (122°F)
    •  EVAP Purge duty cycle less than 35 percent

Conditions for Setting the DTC

    •  H02S 1 lean to rich average transition response time was longer than 114 milliseconds.
    •  H02S 1 rich to lean average transition response time was longer than 110 milliseconds.

Action Taken When the DTC Sets

    • The PCM will illuminate the malfunction indicator lamp (MIL) during the second consecuitive trip in which the diagnostic has been run and failed.
    • If equipped with traction control, the PCM will command the EBTCM via the serial data circuit to turn OFF traction control, and the EBTCM will illuminate the TRACTION OFF lamp.
    • The PCM will store conditions which were present when the DTC set as Freeze Frame and Failure Records data.

Conditions for Clearing the MIL/DTC

    • The PCM will turn OFF the MIL during the third consecutive trip in which the diagnostic has been run and passed.
    • The History DTC will clear after 40 consecutive warm-up cycles have occurred without a malfunction.
    • The DTC can be cleared by using the scan tool.

Diagnostic Aids

Check for the following conditions:

    •  Poor connection at PCM. Inspect harness connectors for backed out terminals, improper mating, broken locks, improperly formed or damaged terminals, and poor terminal to wire connection. Refer to Intermittents and Poor Connections Diagnosis Repairing Connector Terminals and Connector Repairs in Wiring Systems.
    •  Damaged harness. Inspect the wiring harness for damage. If the harness appears to be OK, observe the H02S 1 display on the scan tool while moving connectors and wiring harnesses related to the sensor. A change in the display will indicate the location of the fault. Refer to Wiring Repairs in Wiring Systems.
    •  Check for HO2S contamination. Refer to notice

Notice: Contamination of the oxygen sensor can result from the use of an inappropriate RTV sealant (not oxygen sensor safe) or excessive engine coolant or oil consumption. Remove the HO2S and visually inspect the portion of the sensor exposed to the exhaust stream in order to check for contamination. If contaminated, the portion of the sensor exposed to the exhaust stream will have a white powdery coating. Silicon contamination causes a high but false HO2S signal voltage (rich exhaust indication). The control module will then reduce the amount of fuel delivered to the engine, causing a severe driveability problem. Eliminate the source of contamination before replacing the oxygen sensor.

.

If DTC P0133 cannot be duplicated, Reviewing the Fail Records vehicle mileage since the diagnostic test last failed may help determine how often the condition that caused the DTC to be set occurs. This may assist in diagnosing the condition.

Test Description

The numbers below refer to the step numbers on the Diagnostic Table:

  1. Verifies that the fault is currently present.

  2. HO2S transition time, ratio, and switching DTCs set for multiple sensors indicate probable contamination. Before replacing the sensors, isolate and correct the source of the contamination to avoid damaging the replacement sensors.

Step

Action

Value(s)

Yes

No

1

Was the Powertrain OBD System Check performed?

--

Go to Step 2

Go to Powertrain On Board Diagnostic (OBD) System Check

2

If any DTCs are set, (P1133, P1134), refer to those DTCs before proceeding with this diagnostic chart.

  1. Engine idling at operating temperature.
  2. Operate vehicle within parameters specified under Conditions for Setting the DTC criteria included in Diagnostic Support.
  3. Using a scan tool, monitor Specific DTC info for DTC P0133 until the DTC P0133 test runs.

Does scan tool indicate DTC P0133 failed this ignition?

--

Go to Step 3

Go to Diagnostic Aids

3

Did the scan tool also indicate DTC P1133, P1134, failed this ignition?

--

Go to Step 8

Go to Step 4

4

  1. Perform Exhaust System Leak Test. Refer to Exhaust System Inspection . After Exhaust System Leak Test has been performed, return to this diagnostic.
  2. If an exhaust leak is found, repair as necessary.

Was an exhaust leak isolated?

--

Go to Step 13

Go to Step 5

5

Visually/physically inspect the following items:

    •  Ensure that the HO2S 1 is securely installed.
    •  Test for corrosion on terminals.
    •  Test terminal tension (at HO2S 1 and at the PCM).
    •  Test for damaged wiring.

Was a problem found in any of the above areas?

--

Go to Step 9

Go to Step 6

6

  1. Disconnect HO2S 1 and jumper HO2S low (PCM side) signal circuit to ground.
  2. Using a scan tool, monitor HO2S 1 voltage.

Does the scan tool indicate voltage near the specified value?

450 mV

Go to Step 7

Go to Step 10

7

  1. Jumper HO2S 1 high and low (PCM side) signal circuits to ground.
  2. Using a scan tool, monitor HO2S 1 voltage.

Does scan tool indicate voltage below specified value?

300 mV

Go to Step 12

Go to Step 11

8

Replace affected Heated Oxygen Sensors. Refer to Heated Oxygen Sensor (HO2S) Replacement .

Important: :  Before replacing sensors, the cause of the contamination must be determined and corrected.

   •  Fuel contamination.
   •  Use of improper RTV sealant.
   •  Engine oil/coolant consumption.

Is the action complete?

--

Go to Step 13

--

9

Repair condition as necessary. Refer to Wiring Repairs in Wiring Systems.

Is the action complete?

--

Go to Step 13

--

10

Repair open HO2S 1 low signal circuit or grounded HO2S 1 high signal circuit. Refer to Wiring Repairs in Wiring Systems.

Is the action complete?

--

Go to Step 13

--

11

Repair open HO2S 1 high signal circuit or faulty PCM connections. Refer to Wiring Repairs in Wiring Systems.

Is the action complete?

--

Go to Step 13

--

12

Replace HO2S 1. Refer to Heated Oxygen Sensor (HO2S) Replacement .

Is the action complete?

--

Go to Step 13

--

13

  1. Review and record scan tool Fail Records data.
  2. Clear DTCs.
  3. Operate vehicle within Fail Records conditions as noted.
  4. Using a scan tool, monitor Specific DTC info for DTC P0133 until the DTC P0133 test runs.

Does scan tool indicate DTC P0133 failed this ignition?

--

Go to Step 2

System OK