GM Service Manual Online
For 1990-2009 cars only
Makes
🢒
Chevrolet
🢒
2000
🢒
Malibu
🢒 SIR Electrical Diagnosis
SIR Electrical Diagnosis
SIR Electrical Diagnosis
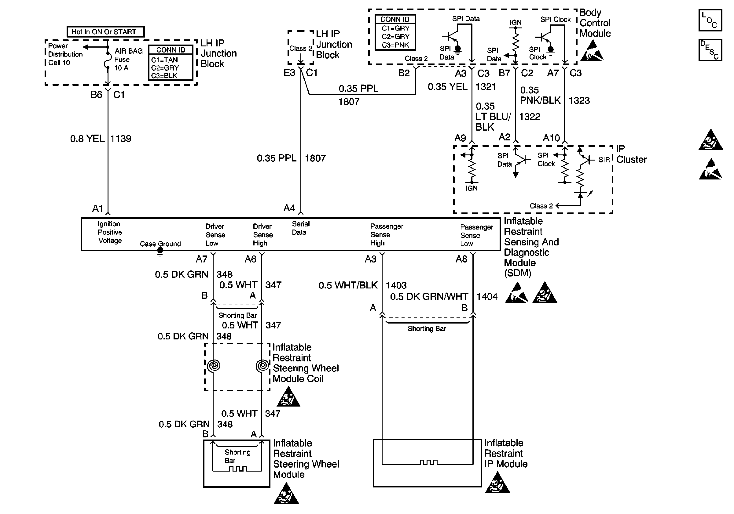
SIR Components
SIR System Component Description and Definitions
Handling ESD Sensitive Parts Notice
Handling ESD Sensitive Parts Notice
SIR Handling Caution
SIR Handling Caution
SIR Handling Caution
SIR Handling Caution
Power Distribution Schematics