GM Service Manual Online
For 1990-2009 cars only
Makes
🢒
Chevrolet
🢒
2001
🢒
Malibu
🢒
Body and Accessories
🢒
Keyless Entry
🢒 Keyless Entry Schematics
Figure
1:
Keyless Entry (without Remote Control Door Lock Reciever)
Master Electrical Component List
Keyless Entry System Description and Operation
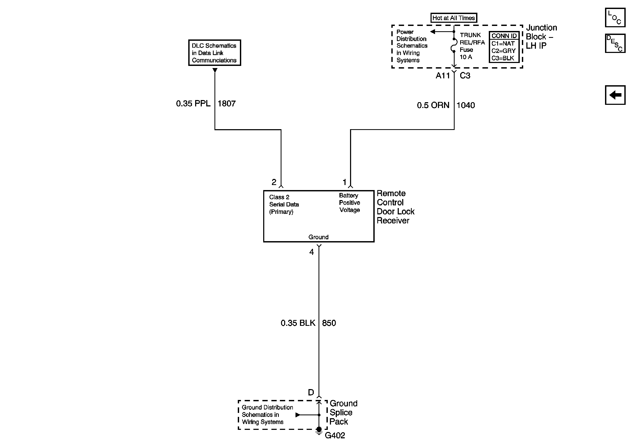
With Remote Control Door Lock Receiver
LH IP Junction Block BATT 2, STOP LPS, IPC/HVAC BATT, BFC BATT Fuses
G202
Actuators
Rear Compartment Lid Release
Figure
2:
With Remote Control Door Lock Reciever
Master Electrical Component List
Keyless Entry System Description and Operation
Keyless Entry (without Remote Control Door Lock Receiver)