GM Service Manual Online
For 1990-2009 cars only
Makes
🢒
Chevrolet
🢒
2005
🢒
Malibu
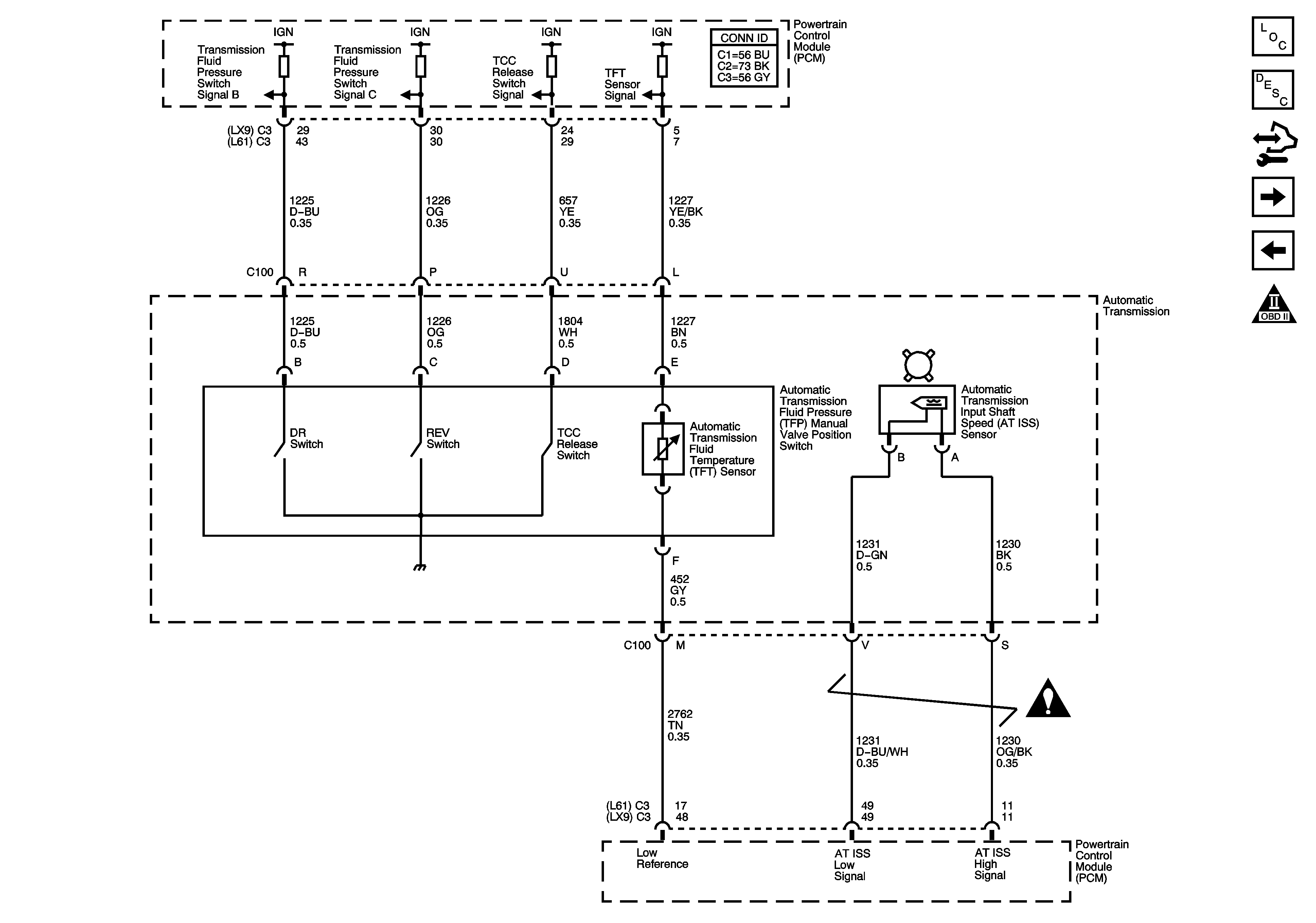
🢒 Transmission Switches, TFT and A/T ISS Sensor
Transmission Switches, TFT and A/T ISS Sensor
Transmission Switches, TFT and A/T ISS Sensor
Master Electrical Component List
Electronic Component Description
Control Module References
PNP Switch
Transmission Solenoids and VSS
OBD II Symbol Description Notice
Automatic Transmission Schematic Icons