GM Service Manual Online
For 1990-2009 cars only
Makes
🢒
Chevrolet
🢒
2006
🢒
Malibu
🢒 Controlled/Monitored Subsystem References
Controlled/Monitored Subsystem References
Controlled/Monitored Subsystem References
Master Electrical Component List
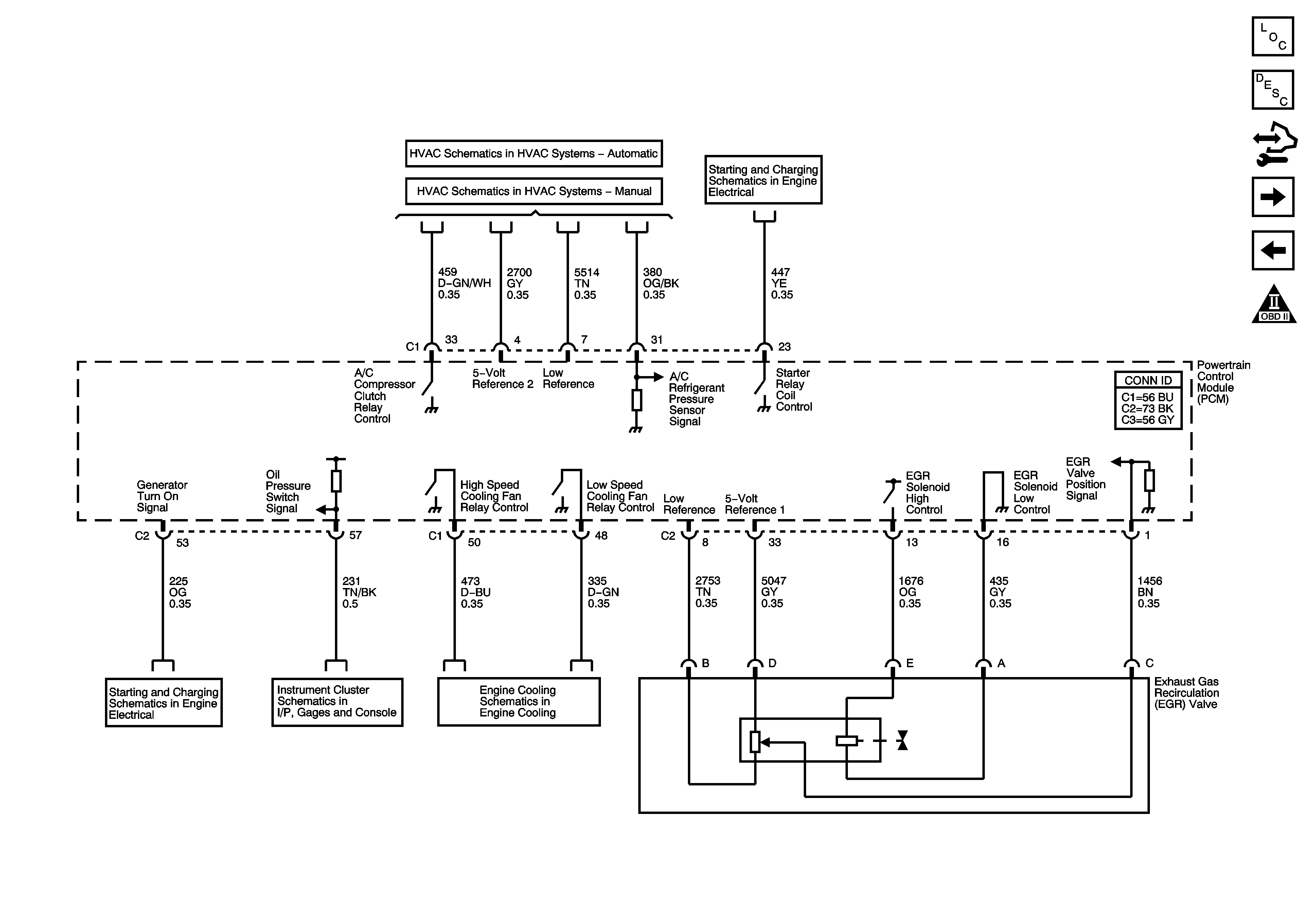
Exhaust Gas Recirculation (EGR) System Description
Control Module References
Transmission Control References
Fuel Injectors and EVAP
Engine Controls Schematic Icons
Compressor Controls
Compressor Controls
Starting System (LX9/L61)
Charging System
Indicators
Engine Cooling Fans