GM Service Manual Online
For 1990-2009 cars only
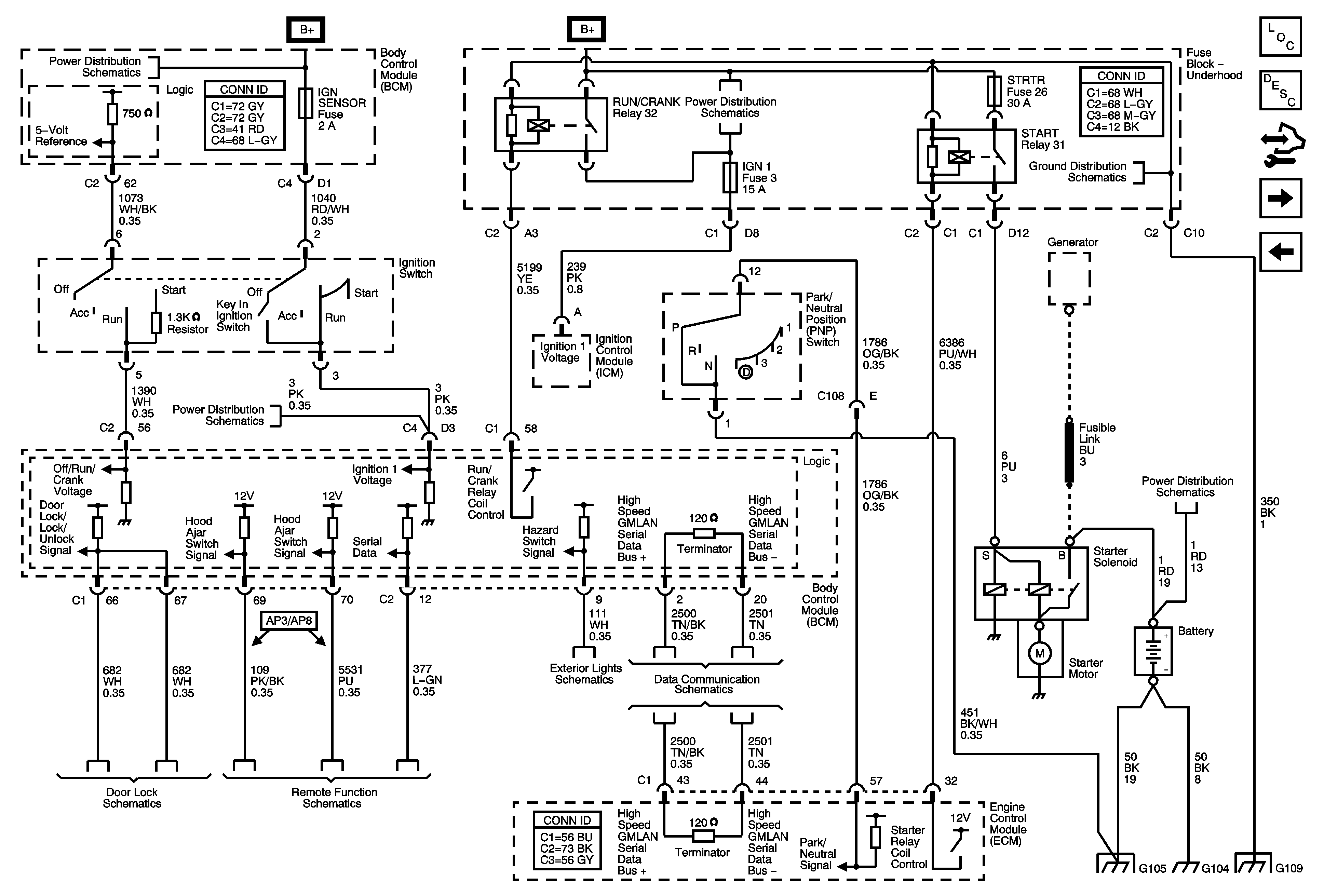
Figure 1:

Starting System - LZ4


Object Number: 1786463  Size: FS
Master Electrical Component List
Starting System Description and Operation
Control Module References
Charging System
Underhood Fuse Block IBCM 1, Body Control Module (BCM) AIRBAG (BATT), CLUSTER/THEFT, HVAC CTRL (BATT), IGN SENSOR and RADIO Fuses
Underhood Fuse Block IBCM 1, Body Control Module (BCM) AIRBAG (BATT), CLUSTER/THEFT, HVAC CTRL (BATT), IGN SENSOR and RADIO Fuses
Door Lock Switches
Keyless Entry
Ambient Light Sensor, Brake Pedal Position Sensor, Hazard Switch and Turn Signal/Multifunction Switch
Power, Ground and High Speed Serial Data
Underhood Fuse Block RUN/CRANK Relay, ABS, IGN 1, INJ, ECM IGN 1 and TRANS Fuses
G109
B+ Bus
G103, G104 and G105
G103, G104 and G105
G109
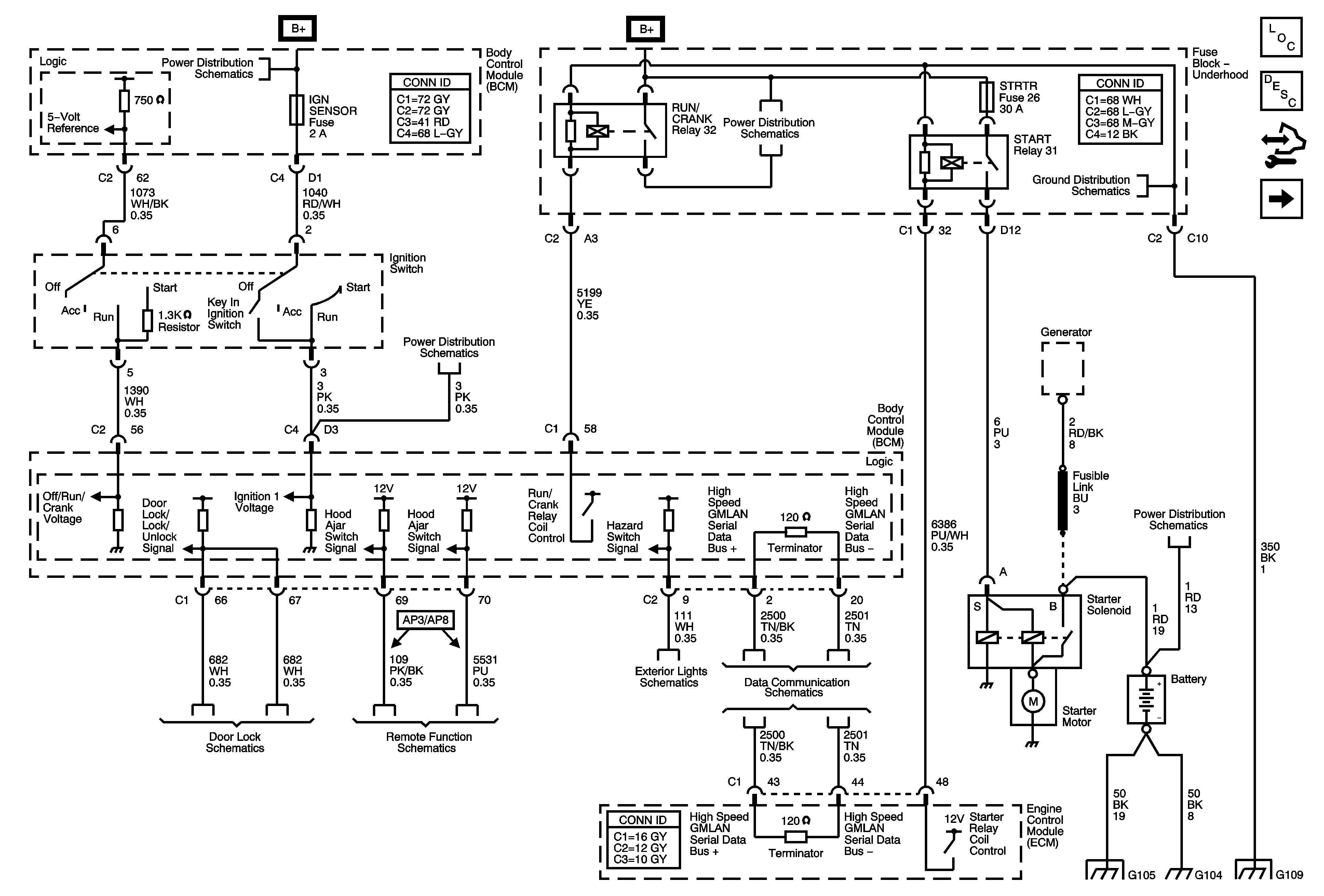
Figure 2:

Starting System - LZ9


Object Number: 1786464  Size: FS
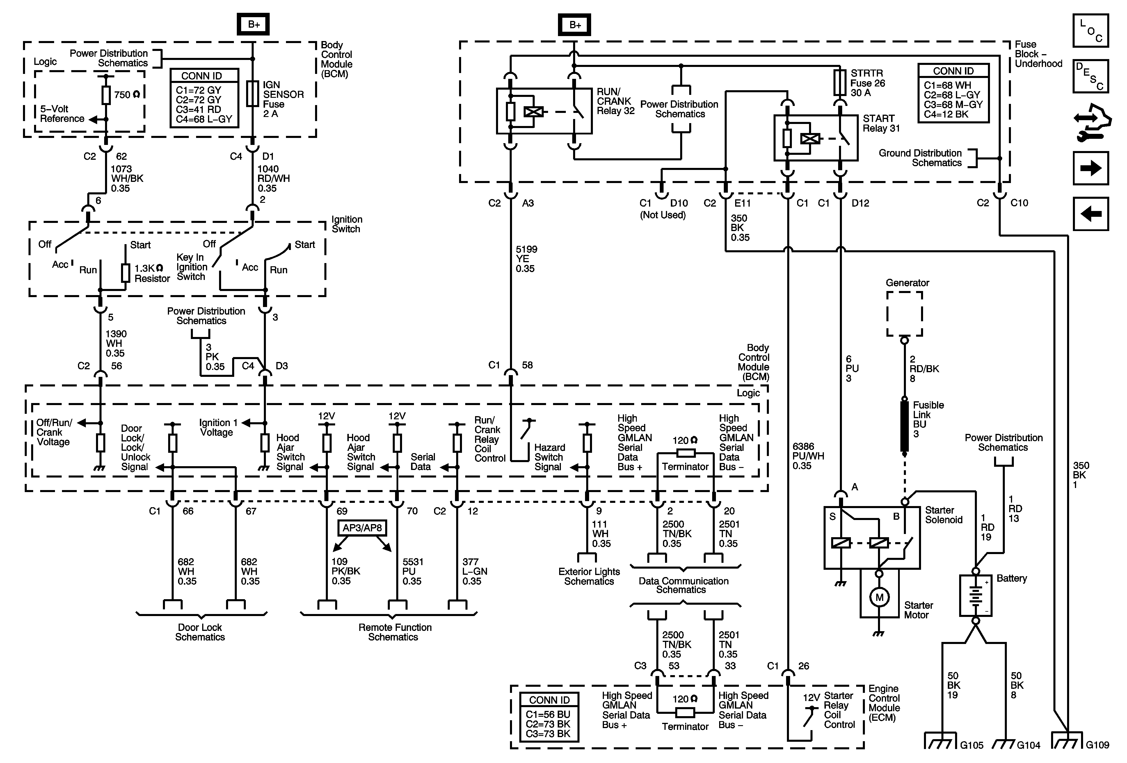
Figure 3:

Starting System - L61


Object Number: 1786466  Size: FS
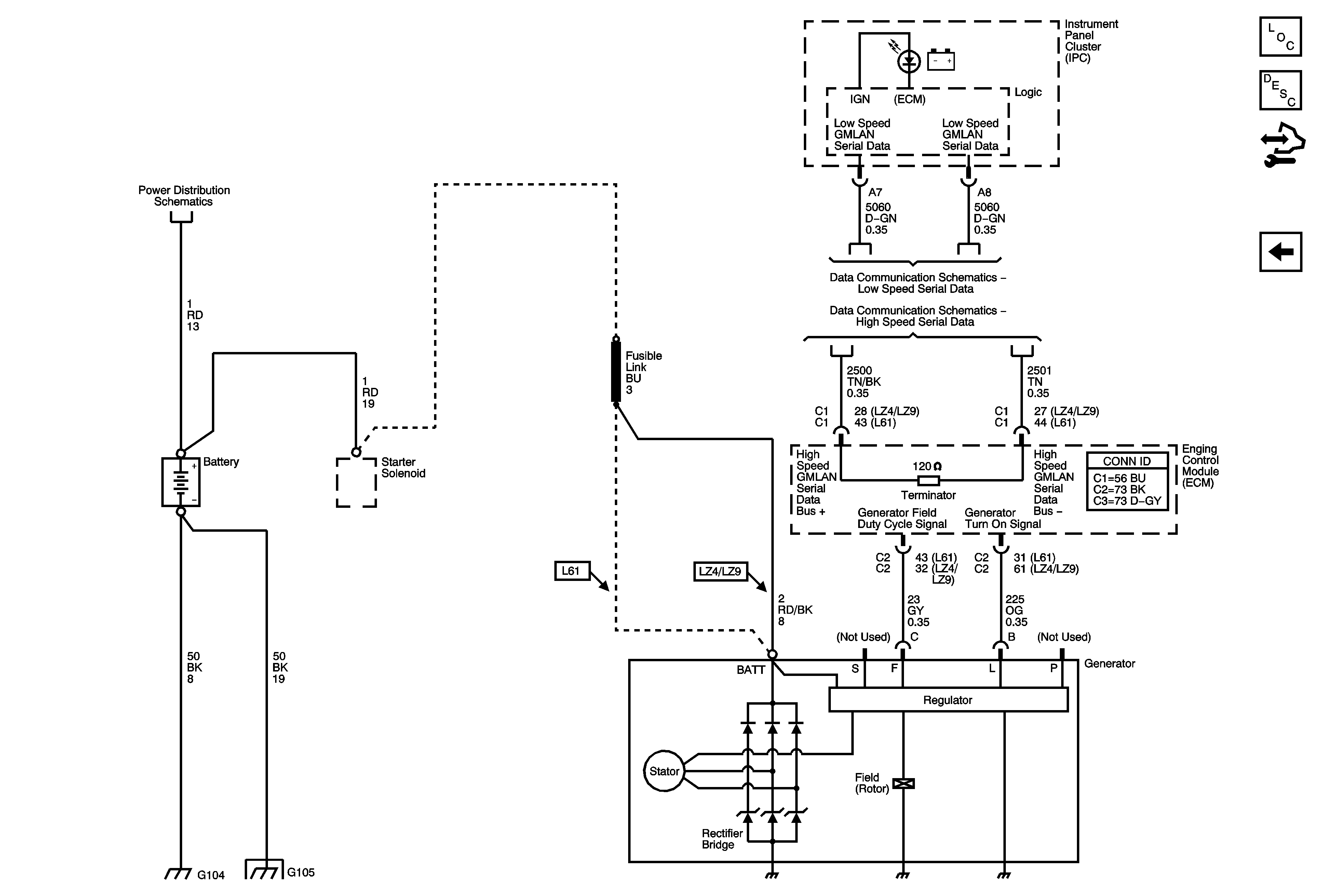
Figure 4:

Charging System


Object Number: 1786467  Size: FS
Master Electrical Component List
Charging System Description and Operation
Control Module References
Starting System
B+ Bus
G103, G104 and G105
G103, G104 and G105
Low Speed Serial Data
Power, Ground and High Speed Serial Data