GM Service Manual Online
For 1990-2009 cars only
Makes
🢒
Chevrolet
🢒
2007
🢒
Monte Carlo
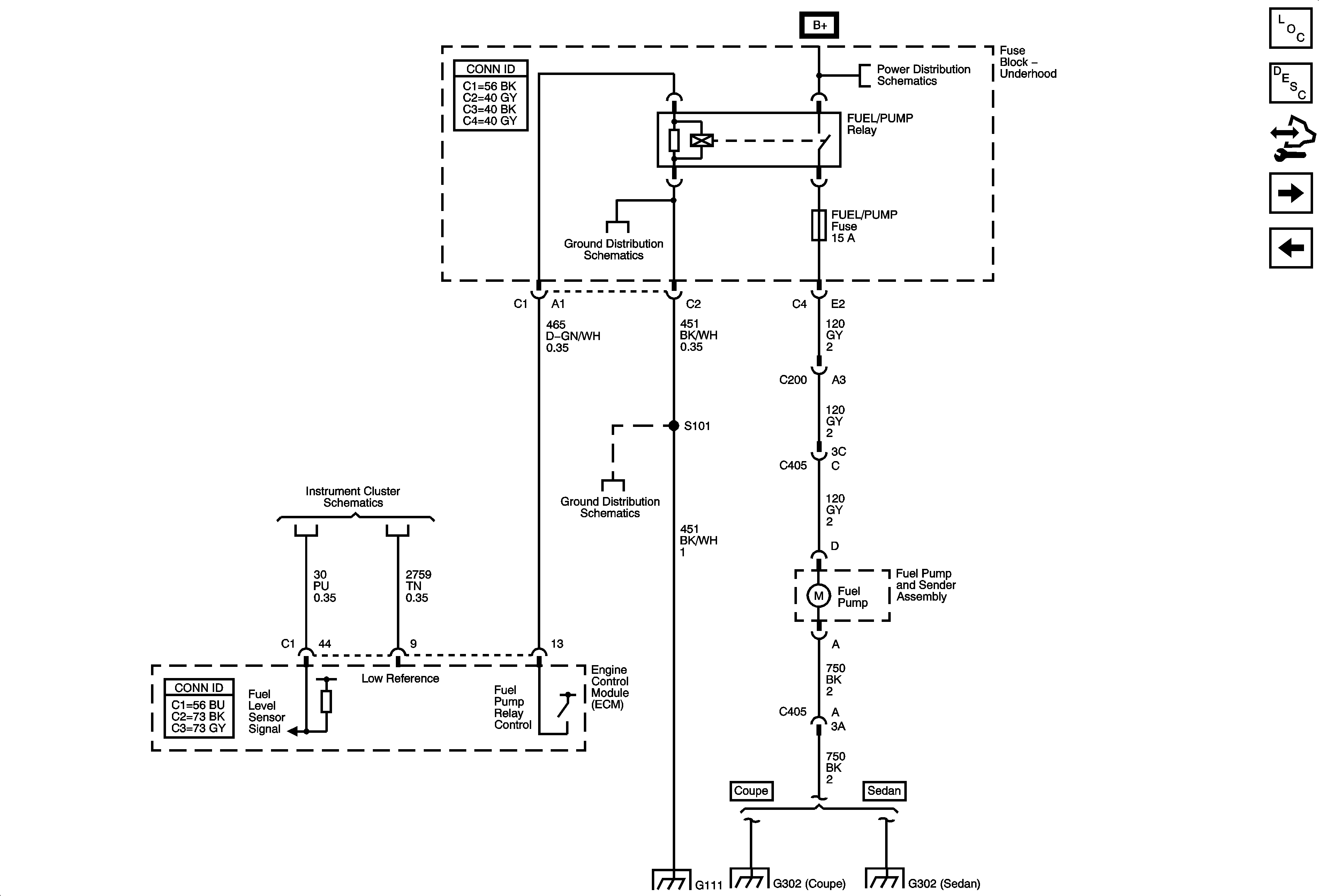
🢒 Fuel Pump Controls
Fuel Pump Controls
Fuel Pump Controls
Master Electrical Component List
Fuel System Description
Control Module References
Fuel Injectors
Ignition Controls Knock, CMP, CKP, Brake Booster Vacuum Sensor, and Valve Lifter Oil Manifold Assembly
Fuse Block - Underhood Bussing
Fuse Block - Underhood Bussing
G101, G102, and G111
Power, Ground, and Gages
G101, G102, and G111
G101, G102, and G111
G302 (Coupe)
G302 (Sedan)