GM Service Manual Online
For 1990-2009 cars only
Makes
🢒
Chevrolet
🢒
2007
🢒
Monte Carlo
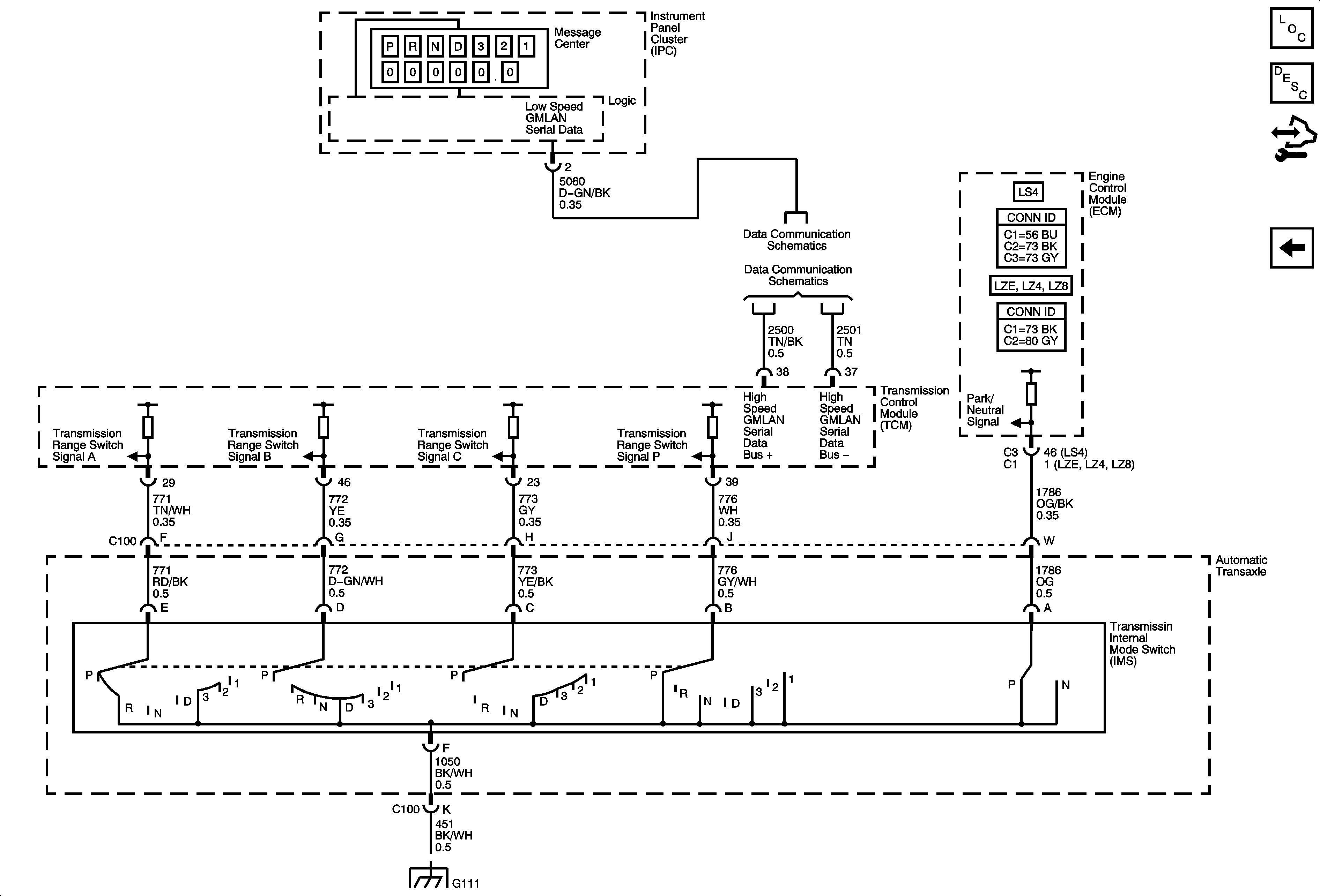
🢒 PRNDL and IMS Switch
PRNDL and IMS Switch
PRNDL and IMS Switch
Master Electrical Component List
Electronic Component Description
Control Module References
VSS, AT ISS Sensors, Pressure Control Solenoid Valve, and TCC Release Switch
Power, Ground, and Low Speed GMLAN Serial Data
High Speed GMLAN Serial Data
G101, G102, and G111