GM Service Manual Online
For 1990-2009 cars only
Makes
🢒
Chevrolet
🢒
2000
🢒
Prizm
🢒
HVAC
🢒
HVAC Systems - Manual
🢒 HVAC Compressor/Condenser Fan Control Schematics
Figure
1:
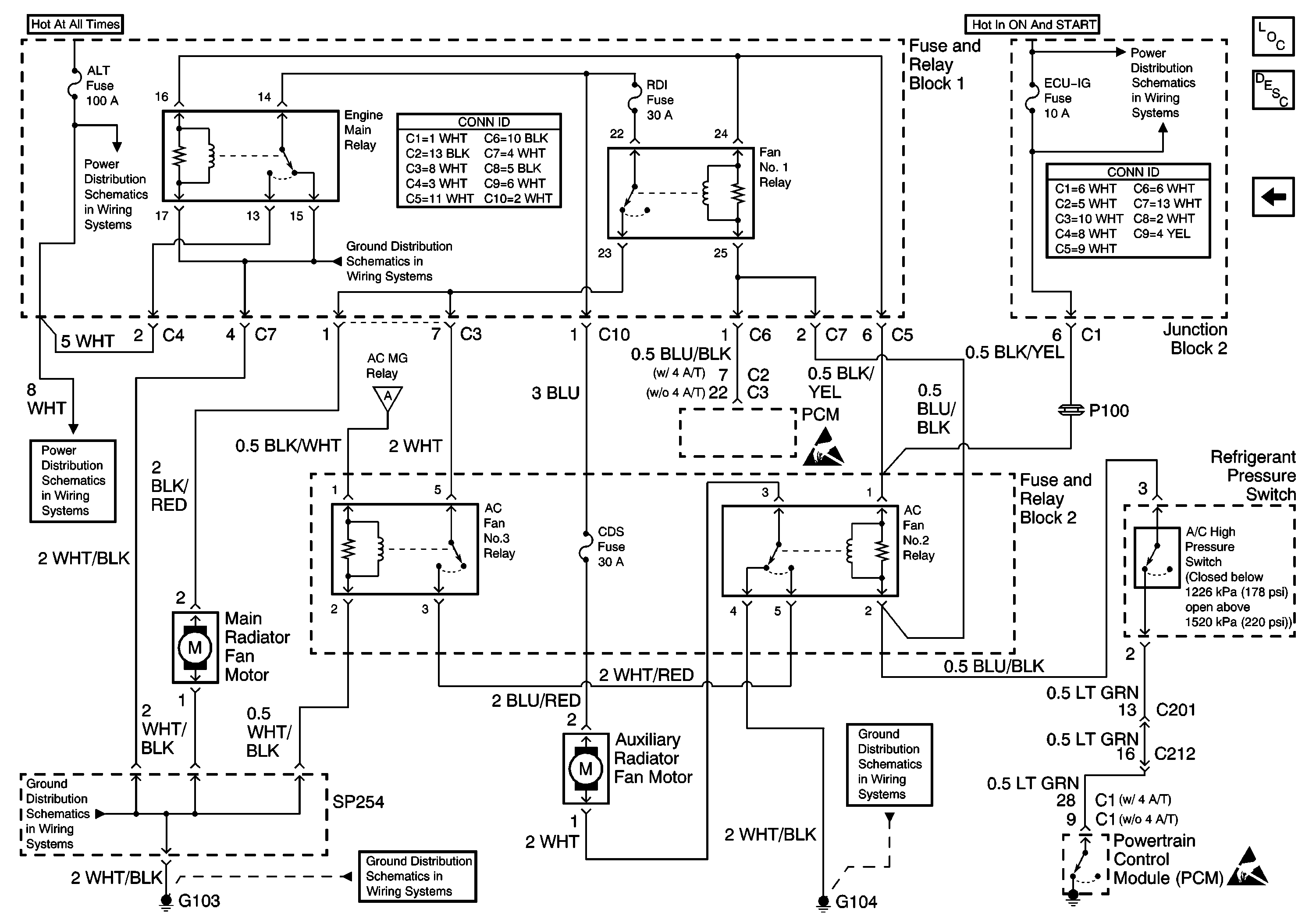
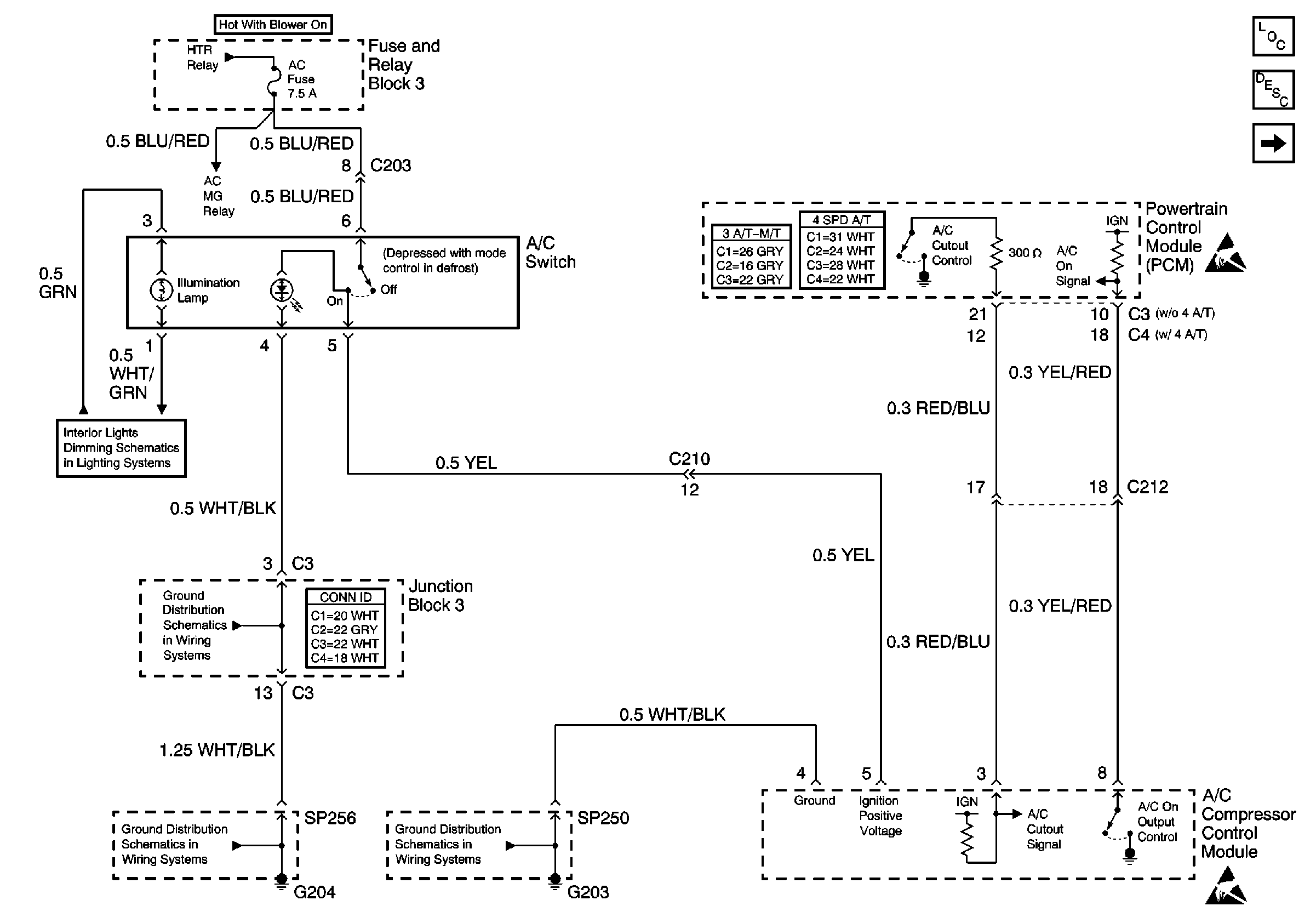
A/C Switch, A/C Compressor Control Module, and PCM
HVAC Components
HVAC Compressor/Condenser Fan Circuit Description
Handling ESD Sensitive Parts Notice
Handling ESD Sensitive Parts Notice
HVAC Blower Control Schematic
Ashtray, Cigar Lighter, and Manual Selector Illumination Lamps
Cell 14: Junction Block 3
Cell 14: Junction Block 3
Cell 14: G200, G203, SP250 and SP650
Figure
2:
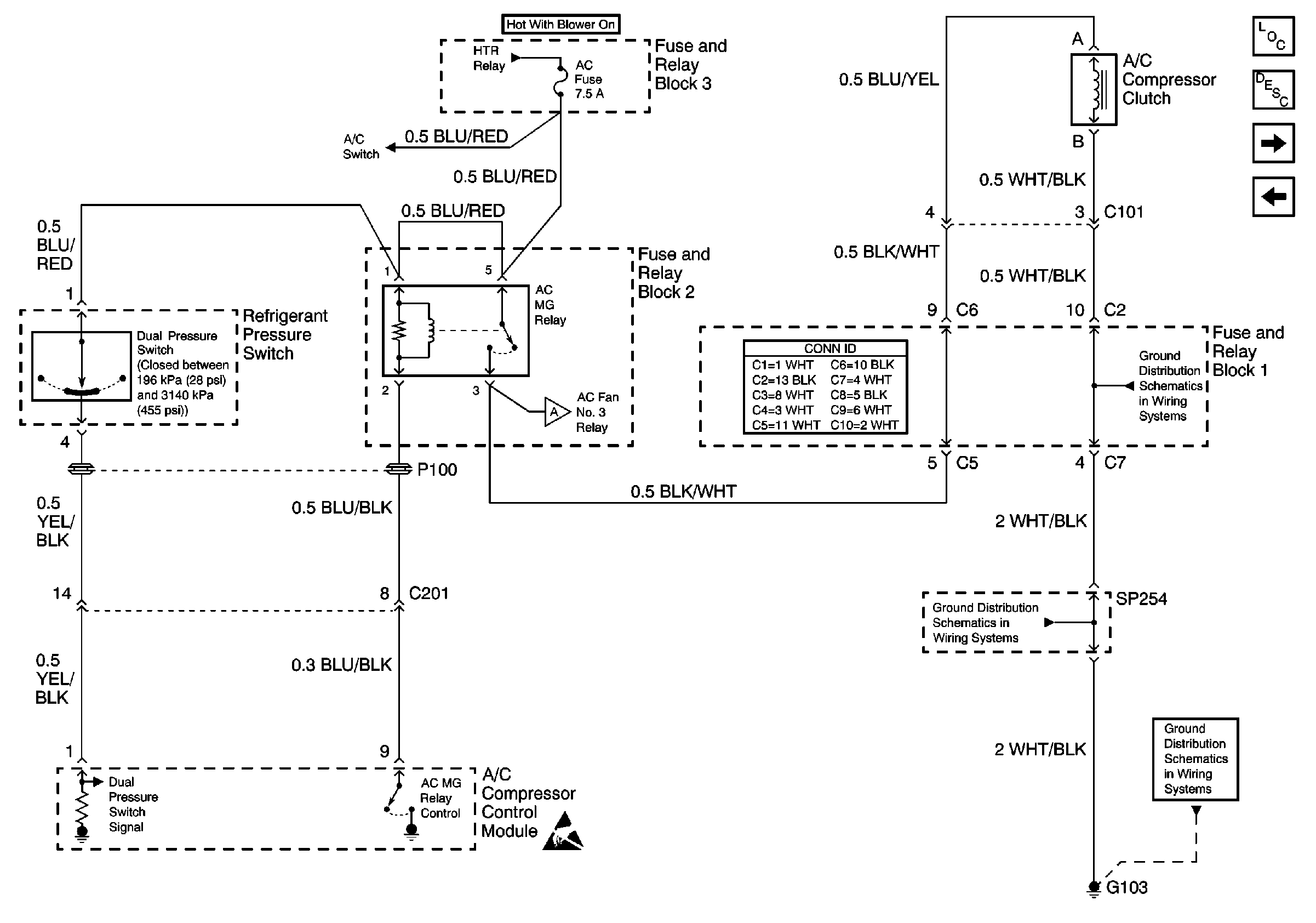
A/C Refrigerant Pressure Switch, A/C Compressor Clutch and A/C Compressor Control Module
HVAC Components
HVAC Compressor/Condenser Fan Circuit Description
A/C Condenser Fan Motor, A/C Refrigerant Pressure Switch, Engine Main Relay
A/C Switch, A/C Compressor Control Module, and PCM
Handling ESD Sensitive Parts Notice
HVAC Blower Control Schematic
SP254 and SP261
SP254 and SP261
SP254 and SP261
Figure
3:
A/C Condenser Fan Motor, A/C Refrigerant Pressure Switch, Engine Main Relay
HVAC Components
HVAC Compressor/Condenser Fan Circuit Description
A/C Refrigerant Pressure Switch, A/C Compressor Clutch and A/C Compressor Control Module
ABS, Alt, AM1, Def, D/L, ECU-B, HTR, OBD, Power, and Stop Fuses
ABS, Alt, AM1, Def, D/L, ECU-B, HTR, OBD, Power, and Stop Fuses
ABS, Alt, AM1, Def, D/L, ECU-B, HTR, OBD, Power, and Stop Fuses
SP254 and SP261
SP254 and SP261
Cell 14: Battery, G100, G101, G102, G103, and G104
Cell 14: Battery, G100, G101, G102, G103, and G104