GM Service Manual Online
For 1990-2009 cars only
Figure 1:

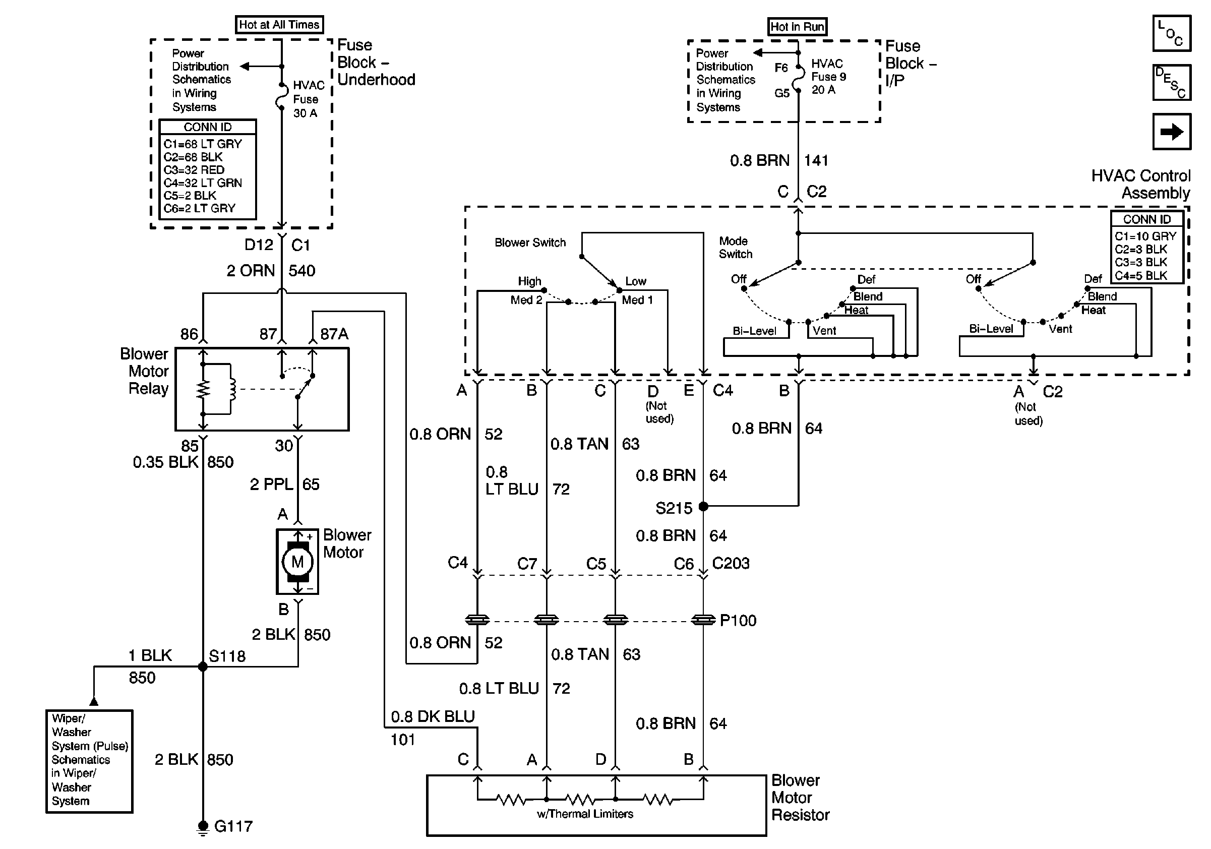
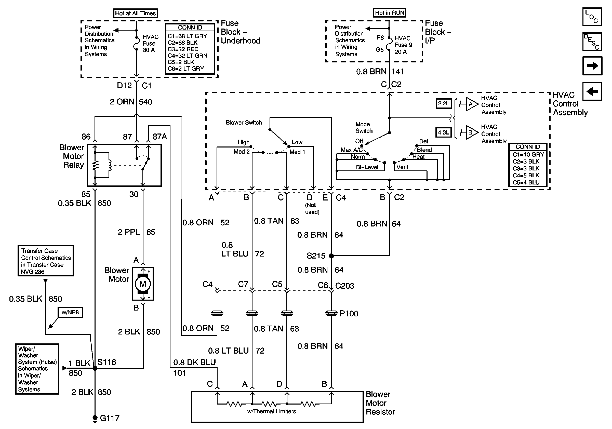
Blower Controls (RPO C42)


Object Number: 669702  Size: FS
Master Electrical Component List
Air Temperature Description and Operation 2.2L
Blower Controls (RPO C60)
B+ Bus Bar
Ign ACC, RUN and RAP Bus Bar
Pulse Wipers
Figure 2:

Blower Controls (RPO C60)


Object Number: 669708  Size: FS
Master Electrical Component List
Air Temperature Description and Operation 2.2L
Compressor Controls (2.2L)
Blower Controls (RPO C42)
B+ Bus Bar
Ign ACC, RUN and RAP Bus Bar
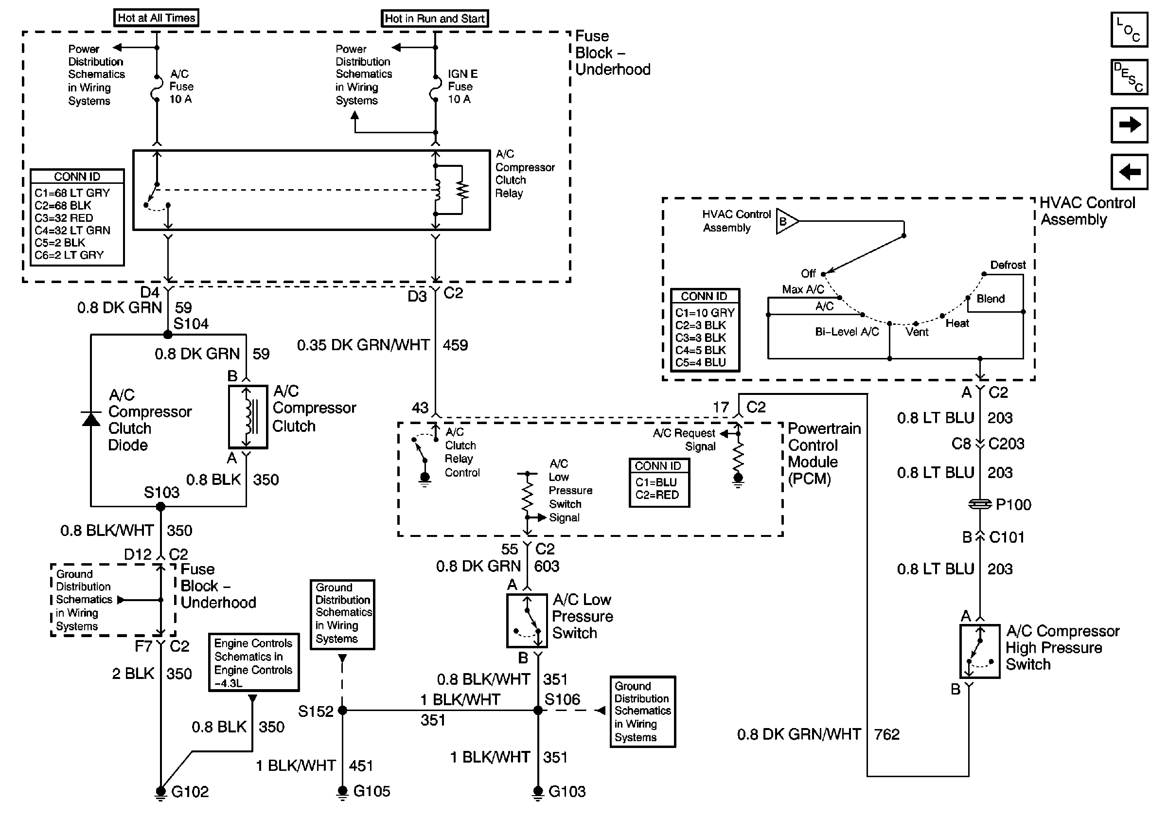
Compressor Controls (2.2L)
Compressor Controls (4.3L)
Speed Sensors
Pulse Wipers
Figure 3:

Compressor Controls (2.2L)


Object Number: 669689  Size: FS
Master Electrical Component List
Air Temperature Description and Operation 2.2L
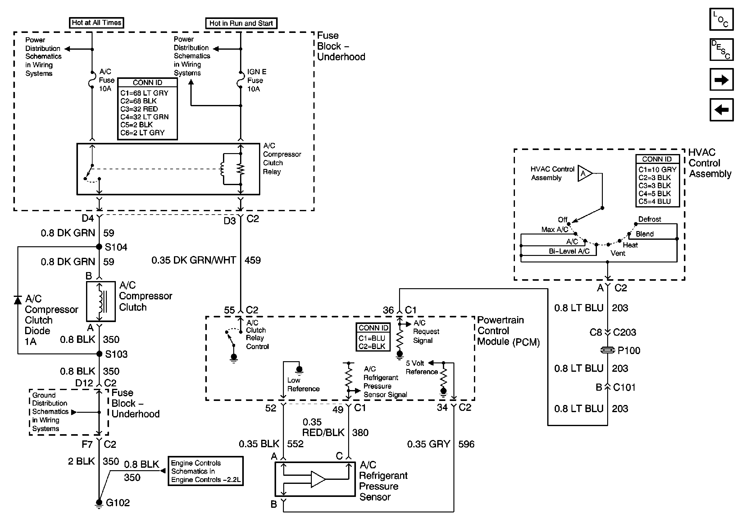
Compressor Controls (4.3L)
Blower Controls (RPO C60)
HTD SEAT, ATC, HVAC and A/C Fuses
IGN E Fuse and A/C Compressor, Rear Defogger, DRL Relays
G102 (Except Export)
Oxygen Sensors
Blower Controls (RPO C60)
Figure 4:

Compressor Controls (4.3L)


Object Number: 669695  Size: FS
Master Electrical Component List
Air Temperature Description and Operation 4.3L
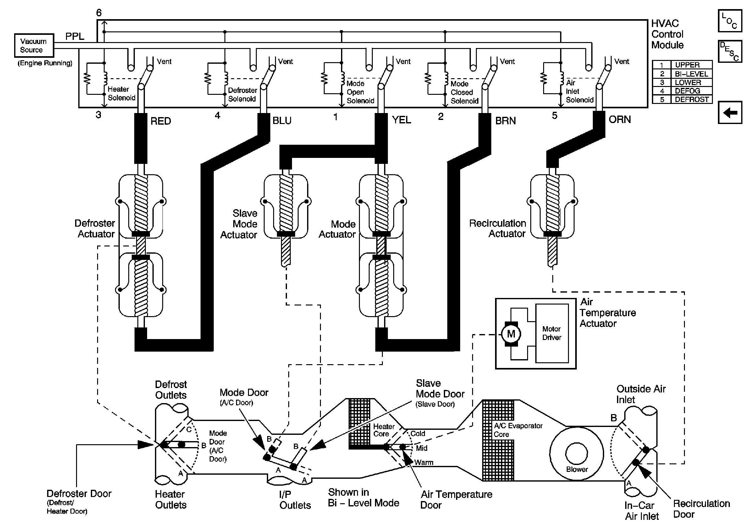
Air Delivery/Temperature Controls (Heat Only)
Compressor Controls (2.2L)
HTD SEAT, ATC, HVAC and A/C Fuses
IGN E Fuse and A/C Compressor, Rear Defogger, DRL Relays
Blower Controls (RPO C60)
G102 (Except Export)
Oxygen Sensors
G103 and G105 (4.3 L)
G103 and G105 (4.3 L)
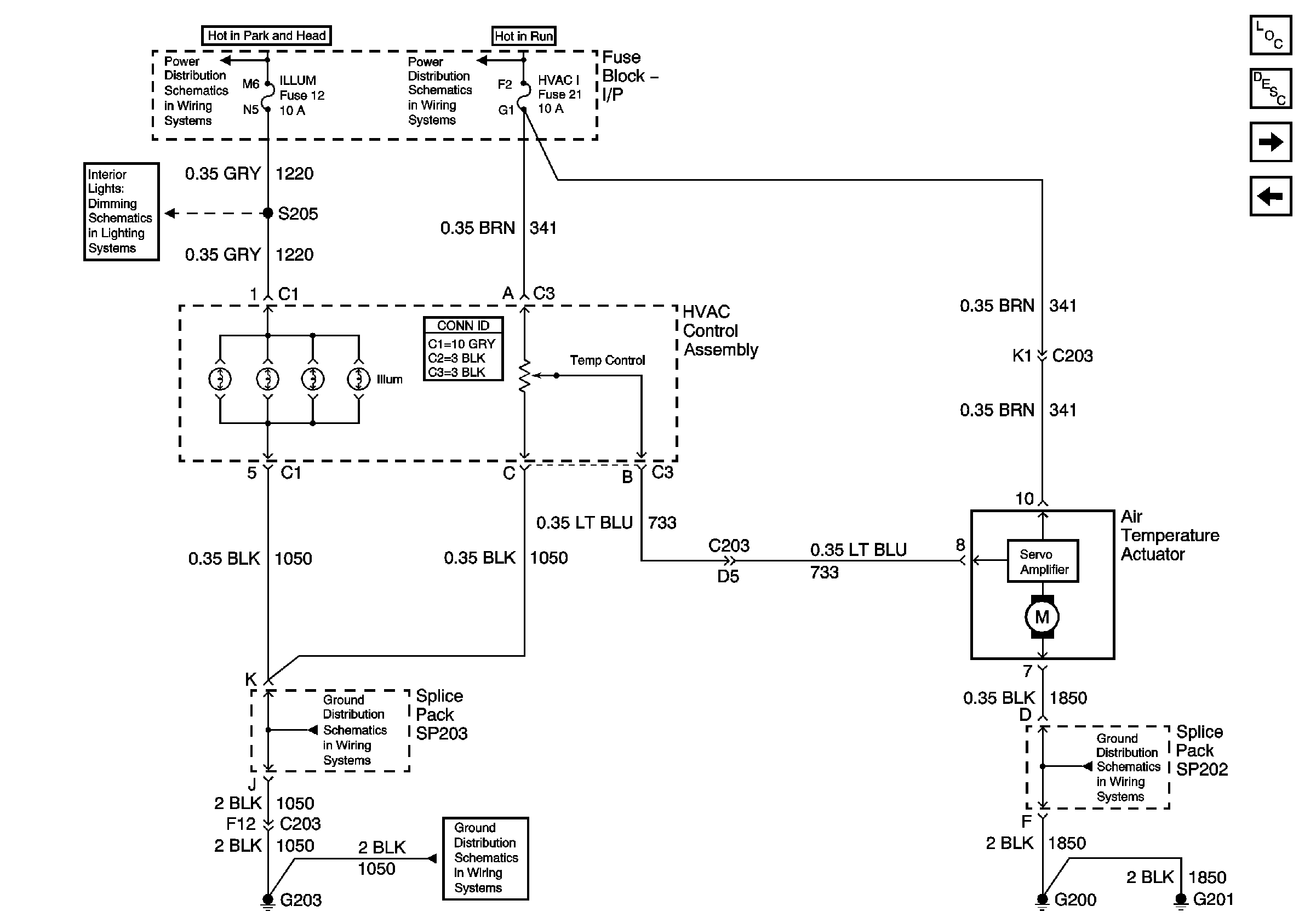
Figure 5:

Air Delivery/Temperature Controls (Heat Only)


Object Number: 670162  Size: FS
Master Electrical Component List
Air Temperature Description and Operation 2.2L
Air Delivery/Temperature Controls (Heat and A/C)
Compressor Controls (4.3L)
ILLUM and PARK LP Fuses
Ign ACC, RUN and RAP Bus Bar
ILLUM Fuse 12
G203 and G204 (Pickup)
G200, G201 and G207 (Pickup and Crew Cab)
G203 and G204 (Utility w/ Manual A/C)
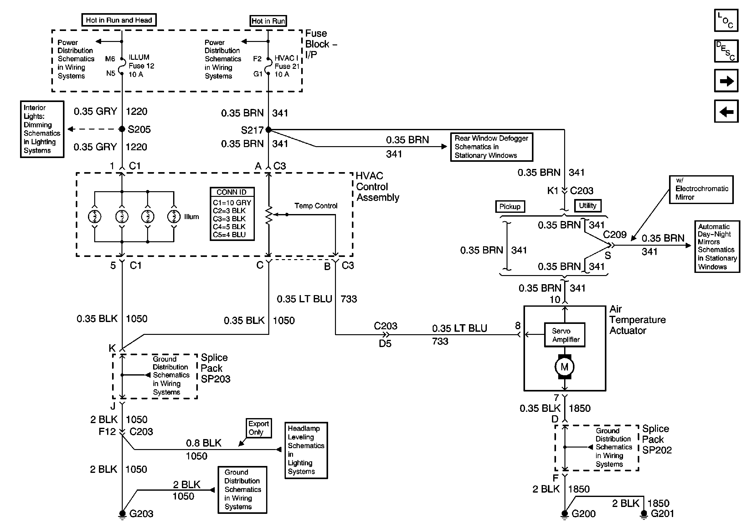
Figure 6:

Air Delivery/Temperature Controls (Heat and A/C)


Object Number: 670167  Size: FS
Master Electrical Component List
Air Temperature Description and Operation 2.2L
Air Delivery System
Air Delivery/Temperature Controls (Heat Only)
ILLUM and PARK LP Fuses
Ign ACC, RUN and RAP Bus Bar
ILLUM Fuse 12
Defogger Schematics
Automatic Day-Night Mirror Schematics
G203 and G204 (Pickup)
Headlight Leveling Schematics (Export)
G200, G201 and G207 (Pickup and Crew Cab)
Figure 7:

Air Delivery System


Object Number: 709728  Size: FS
Master Electrical Component List
Air Delivery Description and Operation 2.2L and 4.3L
Air Delivery/Temperature Controls (Heat and A/C)