GM Service Manual Online
For 1990-2009 cars only
Makes
🢒
Chevrolet
🢒
2005
🢒
SSR
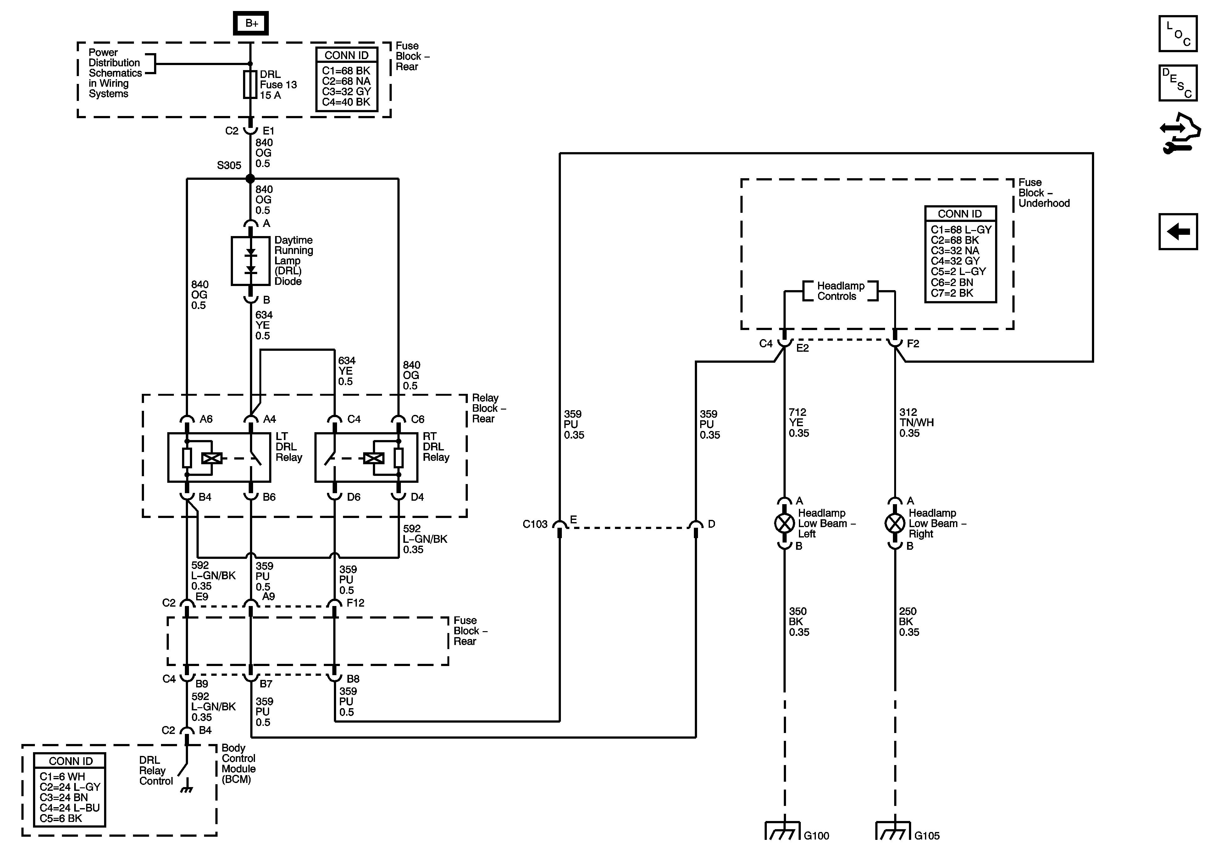
🢒 Daytime Running Lamp (DRL) Relay Control
Daytime Running Lamp (DRL) Relay Control
Day Time Running Lamp (DRL) Relay Control
Master Electrical Component List
Exterior Lighting Systems Description and Operation
Control Module References
Headlamp Relay Control
B+ Bus - Rear Fuse Block
Headlamp Relay Control
G100, G102
G105