GM Service Manual Online
For 1990-2009 cars only
Figure 1:

Driver Door Module (DDM) Power, Ground, Serial Data, and References 1 of 2


Object Number: 1778560  Size: FS
Master Electrical Component List
Control Module References
Driver Door Module References - 2 of 2
AUX PWR, AUX PWR 2, DDM, ECC/TCM, ECM B, LBEC 2, LCKS, PCM B, PDM, and TCM B Fuses
BLWR, HAZRD, HVAC/EXAS, LBEC 1, RR DEFOG, RR HVAC, TBC 2A, TBC 2B, and TBC 2C Fuses, and LT DOOR Circuit Breaker
Power, Ground, DLC and Splice Pack SP205
Switches and Front Door Actuators (YE9)
Left Doors
Interior Lamps - 2 of 2
Door Jamb Switches (YE9/Y91)
Exterior Illumination Lamp
Turn Signals - GMC
Driver Heated Seat Controls (AN3)
Power, Ground, Serial Data, and Seat Controls
G115 and G200 - 1 of 2
Turn Signals - Chevrolet
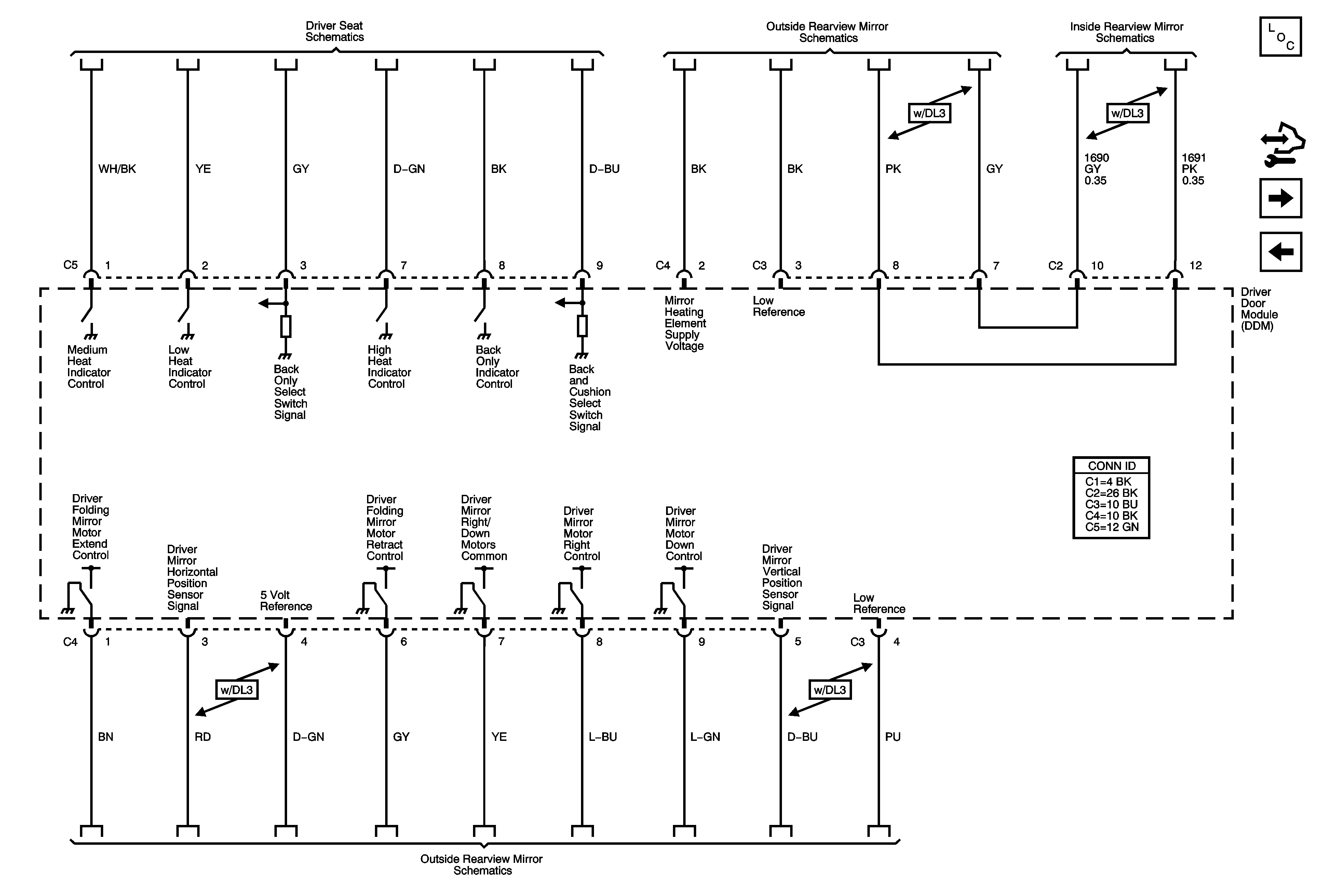
Figure 2:

Driver Door Module (DDM) References 2 of 2


Object Number: 1778565  Size: FS
Master Electrical Component List
Control Module References
Passenger Door Module Power, Ground, Serial Data, and References - 1 of 2
Driver Door Module Power, Ground, Serial Data, and References - 1 of 2
Driver Heated Seat Controls (AN3)
Outside Rearview Mirror Schematics
Inside Rearview Mirror Schematics
Outside Rearview Mirror Schematics
Figure 3:

Passenger Door Module (PDM) Power, Ground, Serial Data, and References 1 of 2


Object Number: 1778569  Size: FS
Master Electrical Component List
Control Module References
Passenger Door References - 2 of 2
Driver Door Module References - 2 of 2
AUX PWR, AUX PWR 2, DDM, ECC/TCM, ECM B, LBEC 2, LCKS, PCM B, PDM, and TCM B Fuses
ABS, AUX HTR PMP, ESCM, HCM-B, MBEC1, RTD, STUD 1, STUD 2, TRANS PUMP, and VSES/ECAS Fuses and RT DOOR and SEAT Circuit Breakers
Right Doors
Switches and Front Door Actuators (YE9)
Interior Lamps - 2 of 2
Power, Ground, DLC and Splice Pack SP205
G115 and G200 - 1 of 2
Turn Signals - GMC
Turn Signals - Chevrolet
Door Jamb Switches (YE9/Y91)
Exterior Illumination Lamp
Figure 4:

Passenger Door Module (PDM) References 2 of 2


Object Number: 1778573  Size: FS
Master Electrical Component List
Control Module References
Passenger Door Module Power, Ground, Serial Data, and References - 1 of 2
Outside Rearview Mirror Schematics
Pasenger Heated Seat Controls
Outside Rearview Mirror Schematics