GM Service Manual Online
For 1990-2009 cars only
Makes
🢒
Chevrolet
🢒
2007
🢒
Silverado - 2WD
🢒 6- Way Power (-AN3)
6- Way Power (-AN3)
6-Way Power (-AN3)
Master Electrical Component List
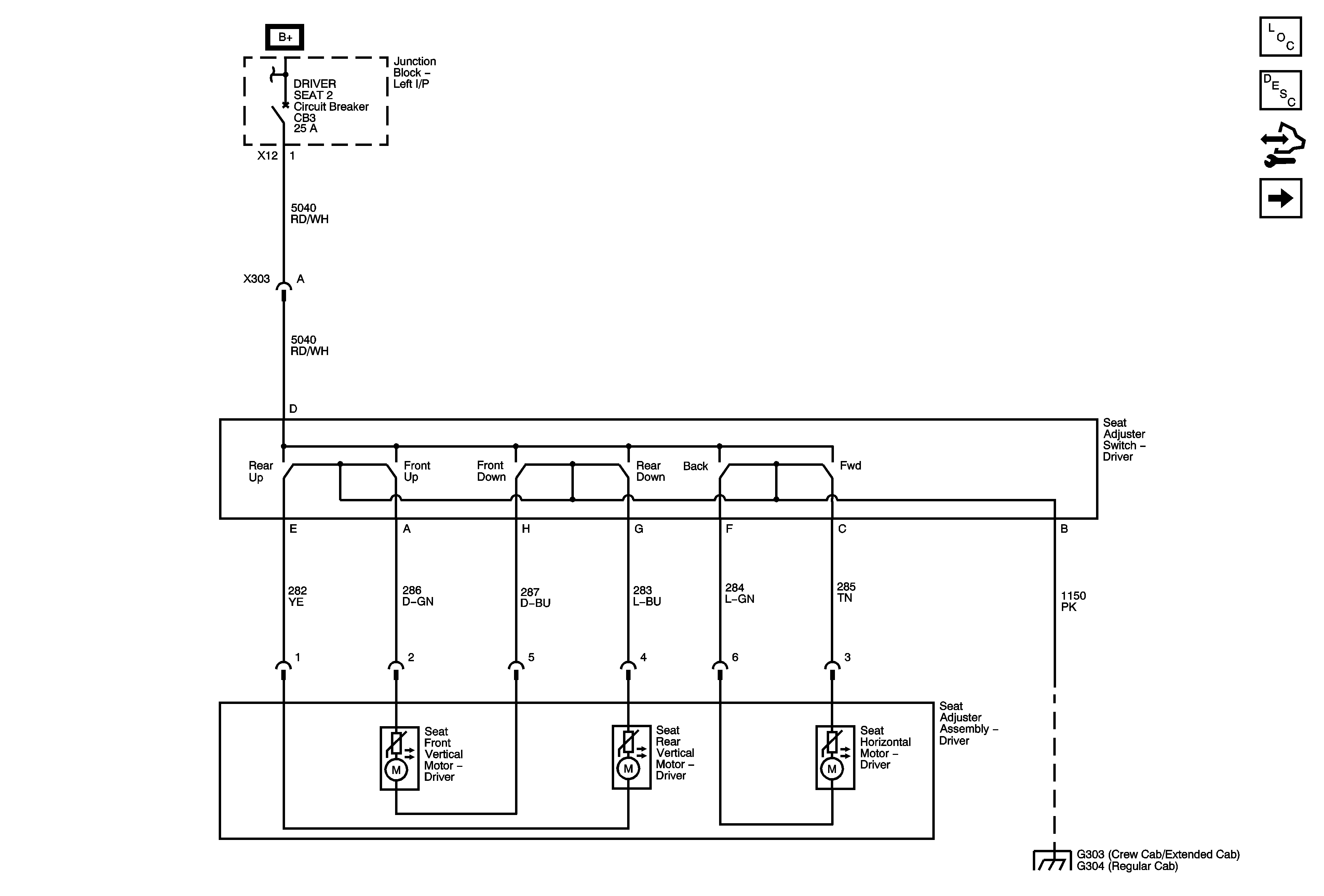
Power Seats System Description and Operation
Control Module References
Module Power, Ground, Serial Data and Memory Switch (AN3)
MBEC 1 Fuse and DRIVER SEAT 2, PASS SEAT 1, PWR REAR WNDW and RT DOORS Circuit Breakers
G303, G304, G305 and G307