GM Service Manual Online
For 1990-2009 cars only
Makes
🢒
Chevrolet
🢒
2007
🢒
Silverado - 4WD
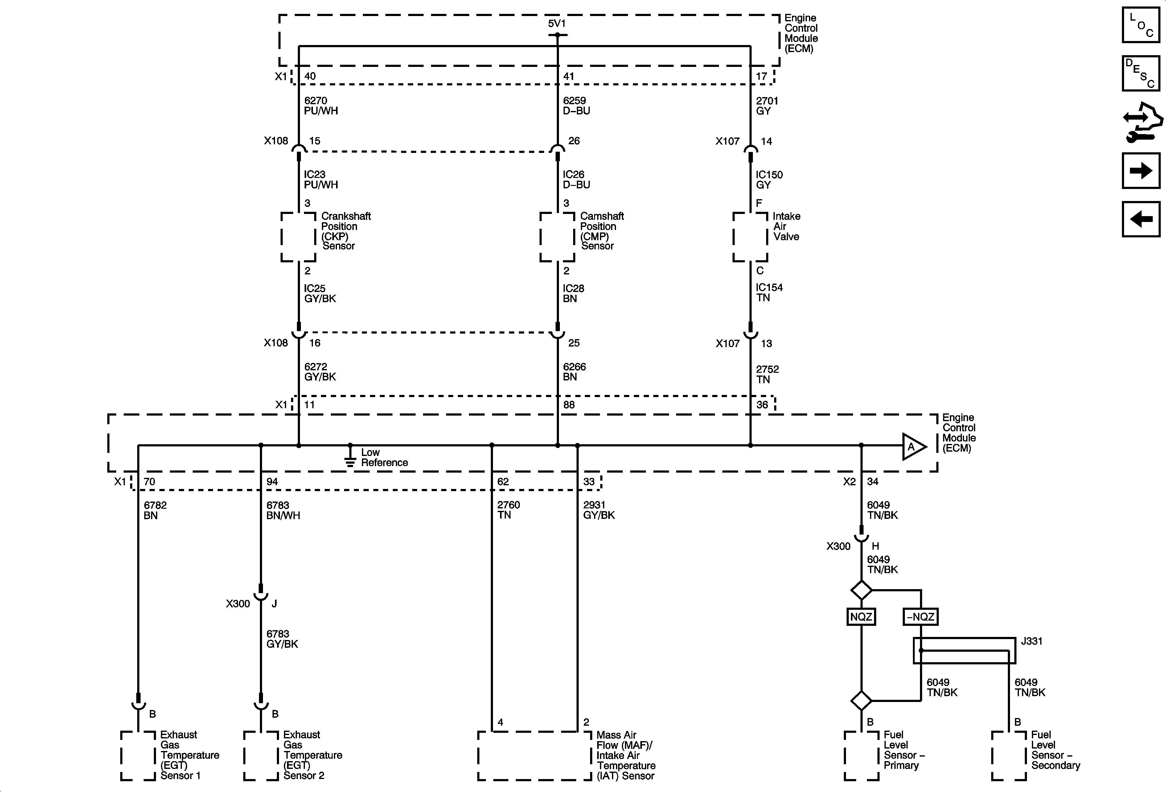
🢒 Engine Data Sensors - 5-Volt and Low Reference - 1 of 2
Engine Data Sensors - 5-Volt and Low Reference - 1 of 2
5-Volt and Low References - 1 of 2
Master Electrical Component List
Engine Control Module Description
Control Module References
5-Volt and Low Reference - 2 of 2
Module Power, Ground, Serial Data and MIL
5-Volt and Low Reference - 2 of 2