GM Service Manual Online
For 1990-2009 cars only
Makes
🢒
Chevrolet
🢒
2006
🢒
Tahoe - 2WD
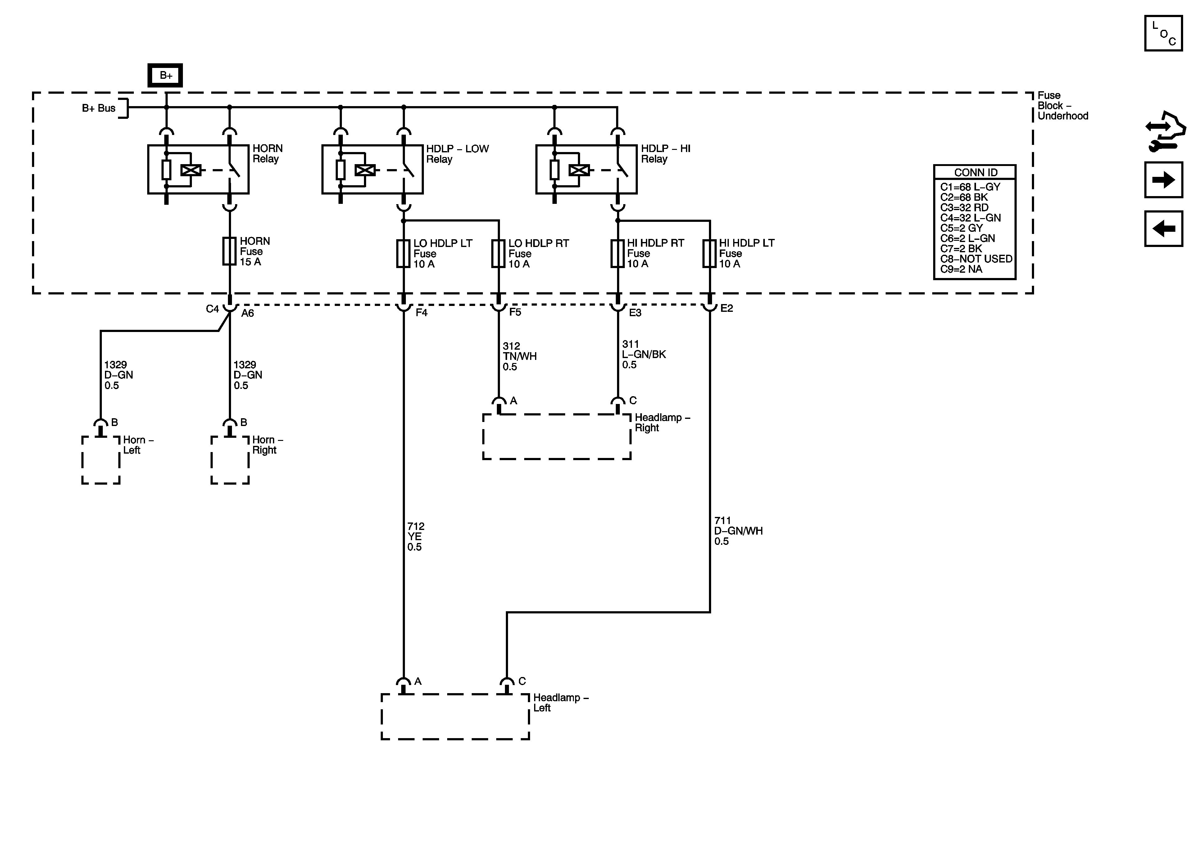
🢒 HI HDLP LT, HI HDLP RT, LO HDLP LT, and LO HDLP RT Fuses
HI HDLP LT, HI HDLP RT, LO HDLP LT, and LO HDLP RT Fuses
HI HDLP LT, HI HLDP RT, LO HDLP LT, and LO HDLP RT Fuses
Master Electrical Component List
Control Module References
ETC/ECM, INJ 1, INJ 2, and PCM 1 Fuses
FLASH, LT TRLR, LT TURN, RT TRLR, and RT TURN Fuses
HVAC/ECAS, IPC/DIC, PCM B, SEO B1, SEO B2, TBC BATT, and TREC Fuses
HVAC/ECAS, IPC/DIC, PCM B, SEO B1, SEO B2, TBC BATT, and TREC Fuses