GM Service Manual Online
For 1990-2009 cars only
Makes
🢒
Chevrolet
🢒
1998
🢒
Tracker - 2WD
🢒
HVAC
🢒
HVAC Systems - Manual
🢒 HVAC Compressor/Condenser Fan Control Schematics
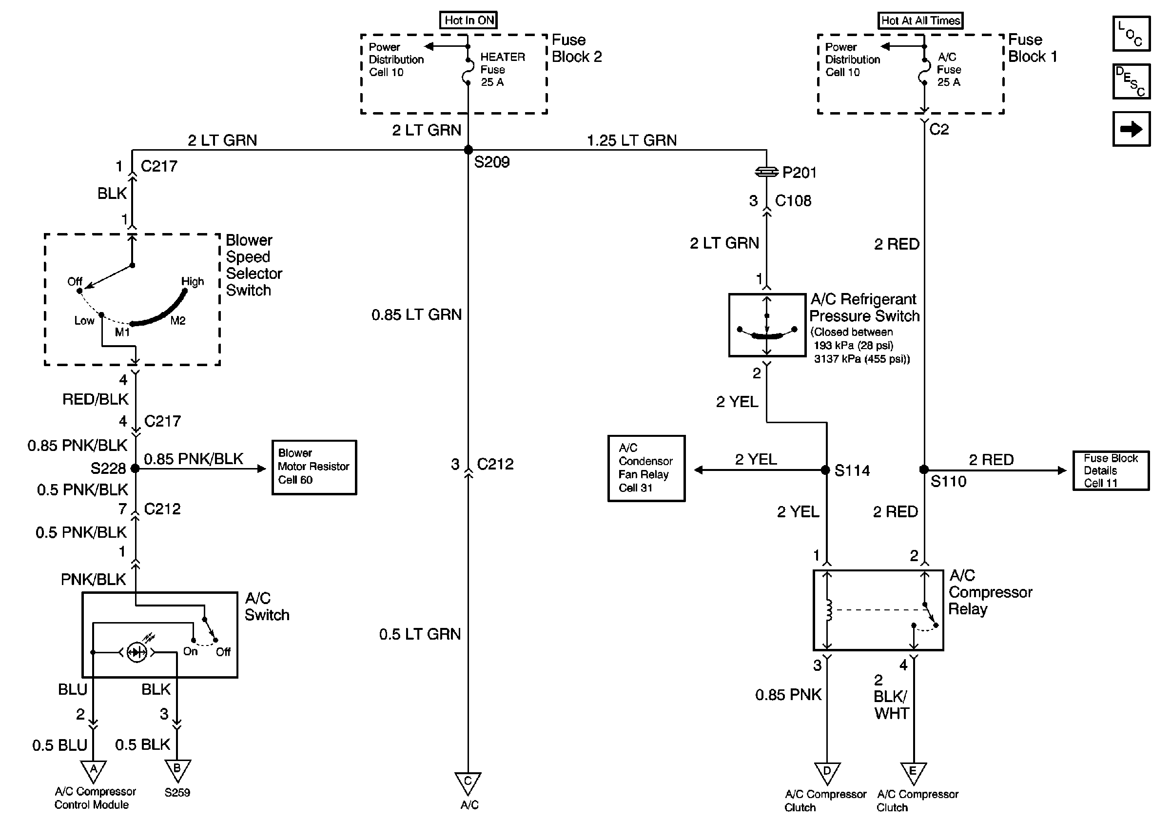
Figure
1:
Cell 64: A/C Compressor Clutch Relay
HVAC Components
HVAC Compressor/Condenser Fan Circuit Description
Cell 64: A/C Compressor Clutch
Fuse Block Schematics
Cell 64: A/C Compressor Clutch
Cell 64: A/C Compressor Clutch
HVAC Blower Control Schematics
Cell 64: A/C Compressor Clutch
Cell 64: A/C Compressor Clutch
Cell 64: A/C Compressor Clutch
Power Distribution Schematics
Power Distribution Schematics
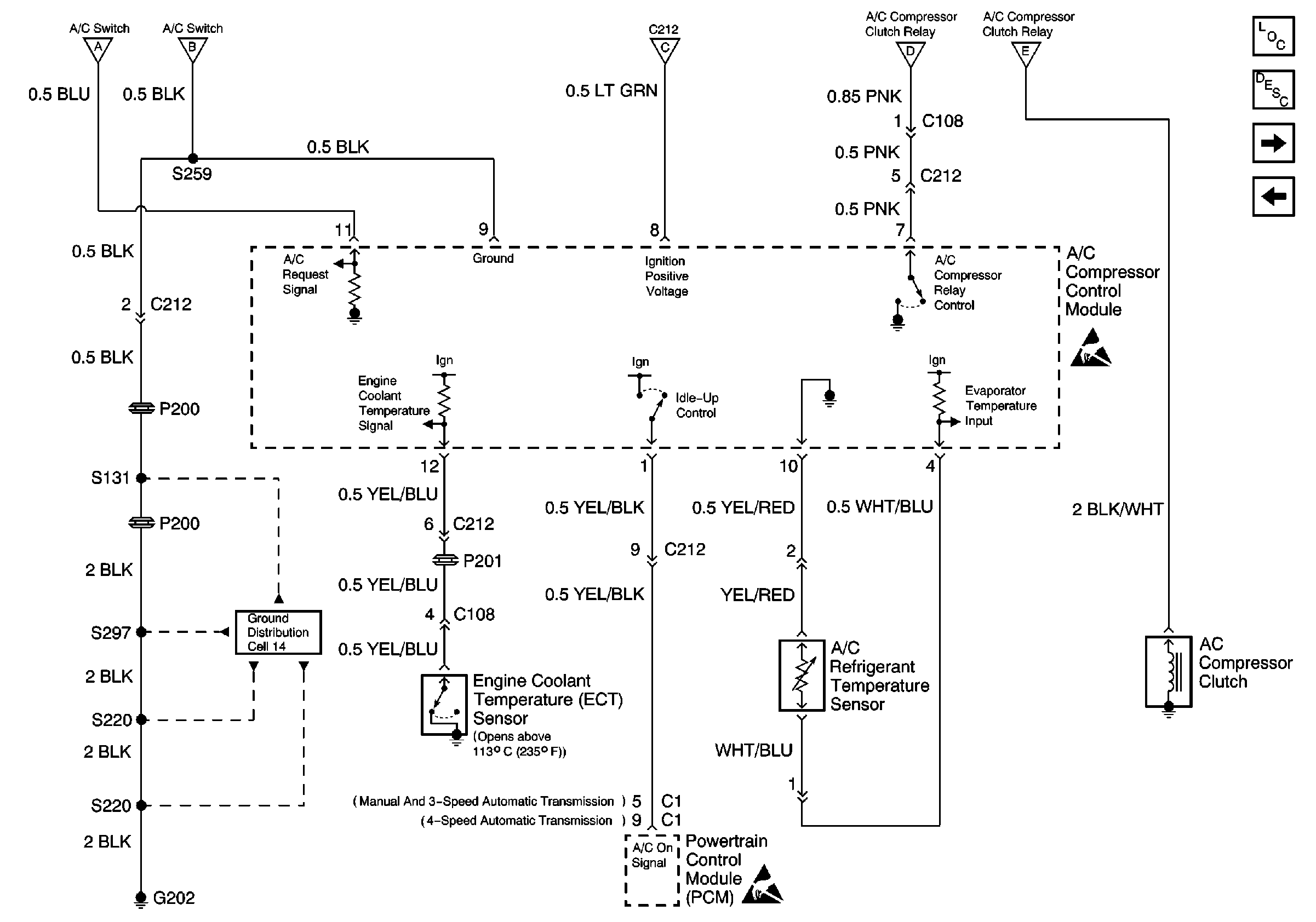
Figure
2:
Cell 64: A/C Compressor Clutch
HVAC Components
HVAC Compressor/Condenser Fan Circuit Description
Cell 64: A/C Compressor Clutch Relay
Handling ESD Sensitive Parts Notice
Handling ESD Sensitive Parts Notice
Cell 64: A/C Compressor Clutch Relay
Cell 64: A/C Compressor Clutch Relay
Cell 64: A/C Compressor Clutch Relay
Cell 64: A/C Compressor Clutch Relay
Cell 64: A/C Compressor Clutch Relay
Ground Distribution Schematics
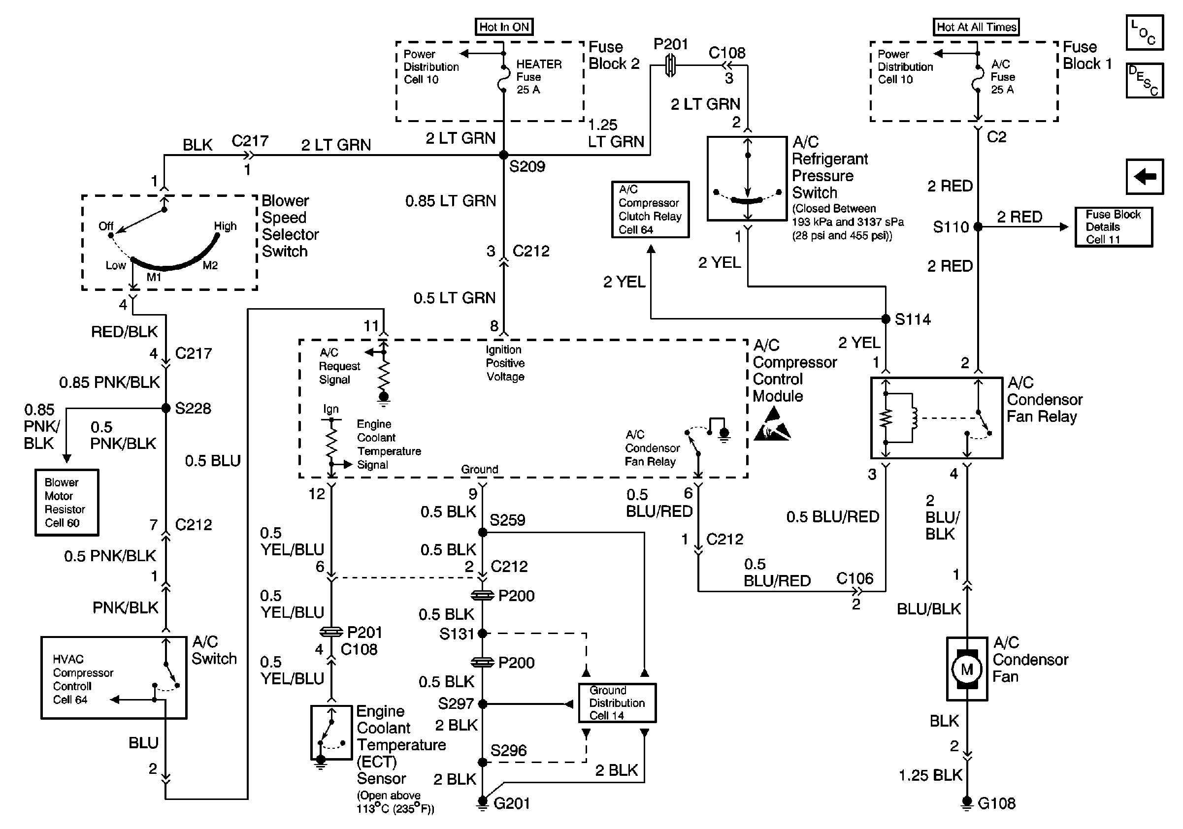
Figure
3:
Cell 64
Power Distribution Schematics
Power Distribution Schematics
Heater Blower Controls Schematics
Ground Distribution Schematics
Handling ESD Sensitive Parts Notice
Fuse Block Schematics
HVAC Components
HVAC Compressor/Condenser Fan Circuit Description