GM Service Manual Online
For 1990-2009 cars only
Makes
🢒
Chevrolet
🢒
2003
🢒
Tracker - 4WD
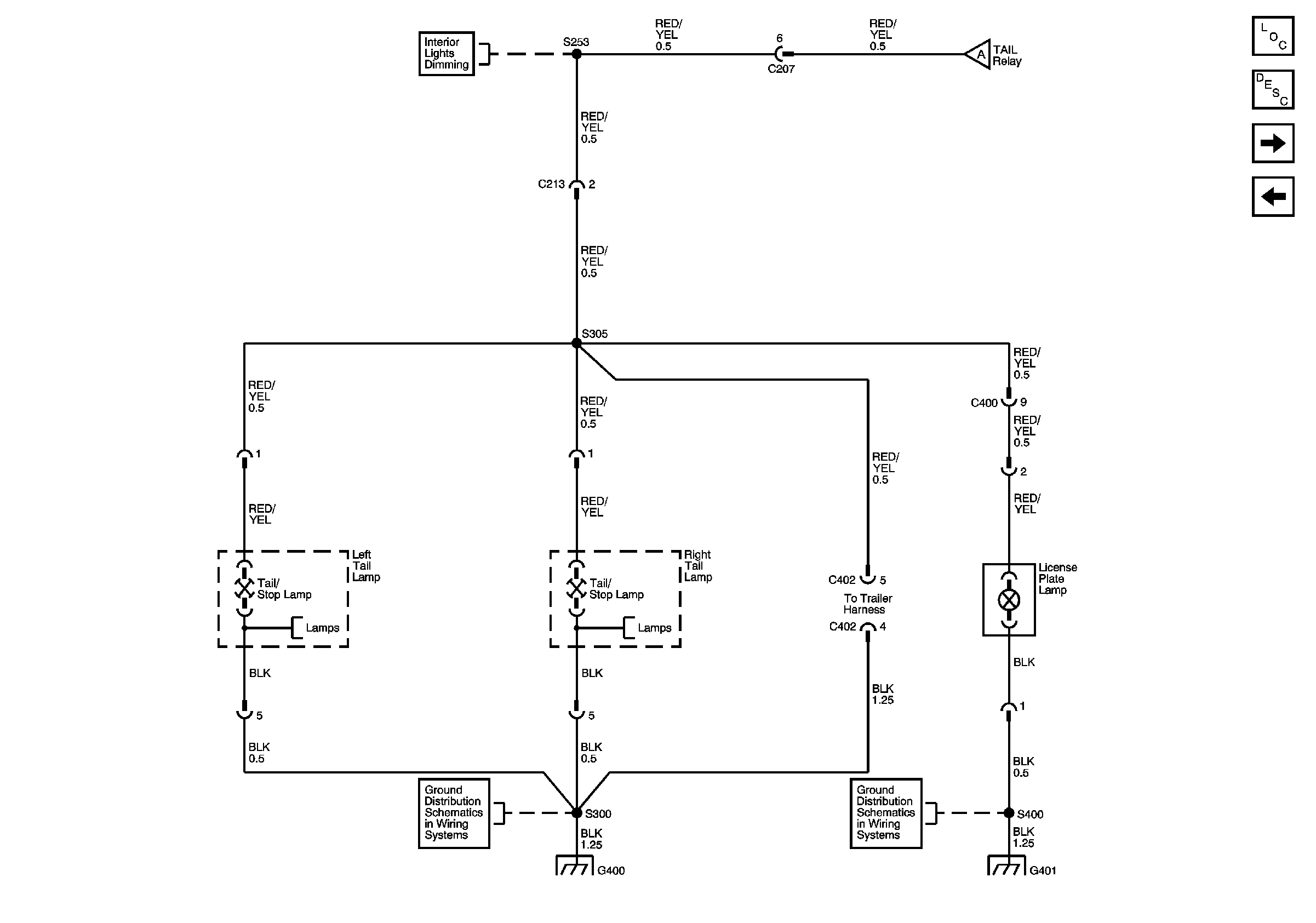
🢒 Tail Lamps, License Plate Lamps
Tail Lamps, License Plate Lamps
Tail Lamps, License Plate Lamps
Master Electrical Component List
Exterior Lighting Systems Description and Operation
Hazard Switch, Turn/Hazard Flasher, Turn Indicators
Side Marker Lamps, Light Switch, Ambient Light Sensor
Instrument Panel Lamp Dimmer Control
G400 and G401
G400 and G401