GM Service Manual Online
For 1990-2009 cars only
Makes
🢒
Chevrolet
🢒
2003
🢒
Tracker - 4WD
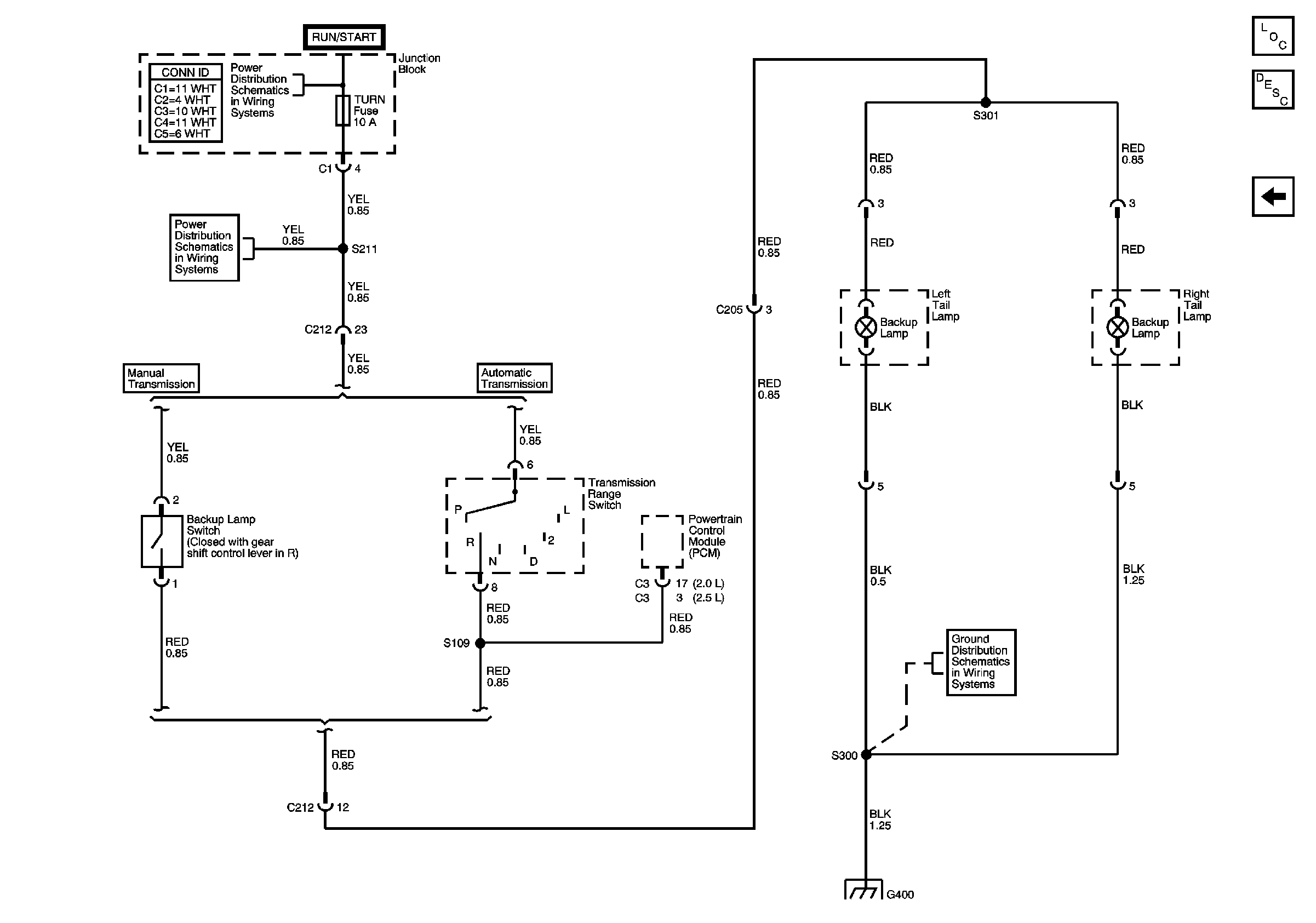
🢒 Backup Lamps, Backup Lamp Switch, Transmission Range Switch
Backup Lamps, Backup Lamp Switch, Transmission Range Switch
Backup Lamps, Backup Lamp Switch, Transmission Range Switch
Master Electrical Component List
Exterior Lighting Systems Description and Operation
Stoplamps Switch, Stoplamps
TURN, WIP Fuses
TURN, WIP Fuses
G400 and G401