GM Service Manual Online
For 1990-2009 cars only
Makes
🢒
Chevrolet
🢒
1999
🢒
Venture
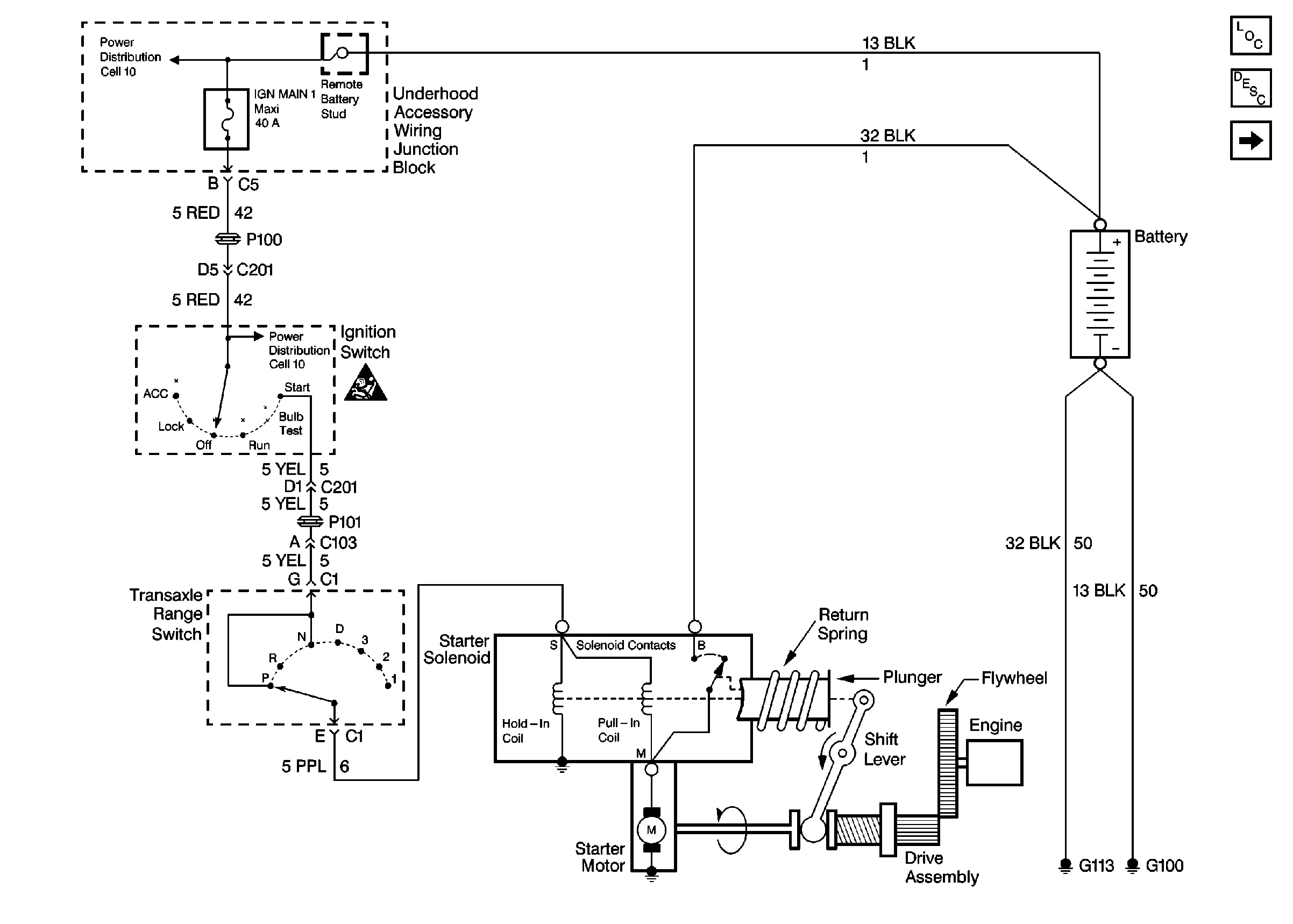
🢒 Starter Schematic 98 U Van
Starter Schematic 98 U Van
Starter Schematic
Engine Electrical Components
Starting System Circuit Description
Charging Schematic 98 U Van
SIR Caution