GM Service Manual Online
For 1990-2009 cars only

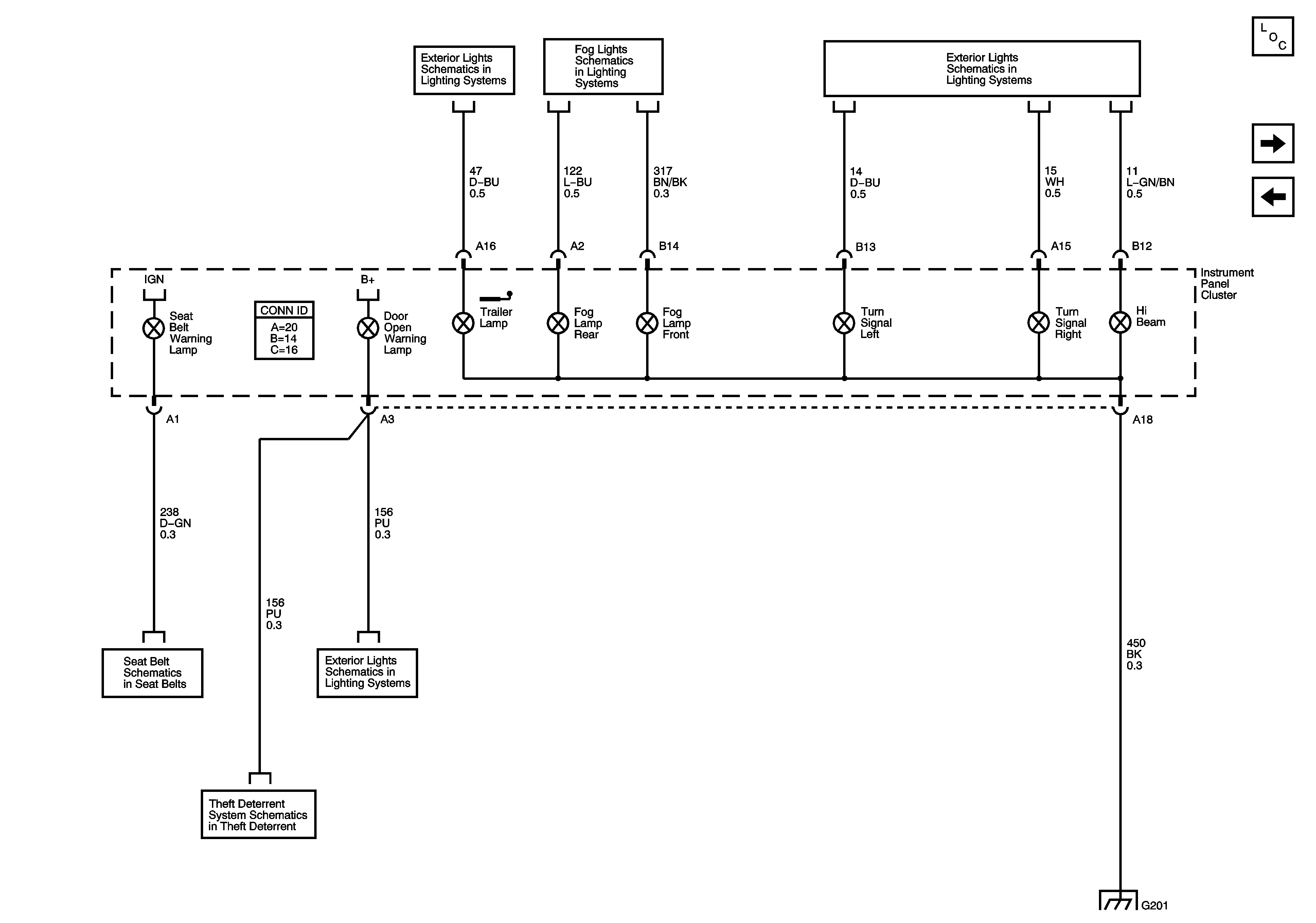
Cluster - SDM, Chime, Seat Belt SW, Door Contact Switches, Blinker Unit, Fog Relay Rear, Hazard, Multifunction Switch, Trunk Room Lamp, Anti-Theft Control Unit, Tailgate Switch

Cluster - SDM, Chime, Seat Belt SW, Door Contact Switches, Blinker Unit, Fog Relay Rear, Hazard, Multifunction Switch, Trunk Room Lamp, Anti-Theft Control Unit, Tailgate Switch


Object Number: 1346333  Size: FS
Master Electrical Component List
Cluster, PNP Switch, TCM
Cluster - Alternator, Brake Switch, ABS Warning Lamp Module, SDM, TCM, ECM, DRL
Park Lamps and and License Plate Lamps (LHD)
Front Fog Lamps
Park Lamps and and License Plate Lamps (LHD)
Seat Belts (LHD)
Theft Deterrent (w/o RKE)
Park Lamps and and License Plate Lamps (LHD)