GM Service Manual Online
For 1990-2009 cars only
Makes
🢒
GMC_Truck
🢒
2003
🢒
GMC C Sierra - 2WD
🢒
Brakes
🢒
Hydraulic Brakes
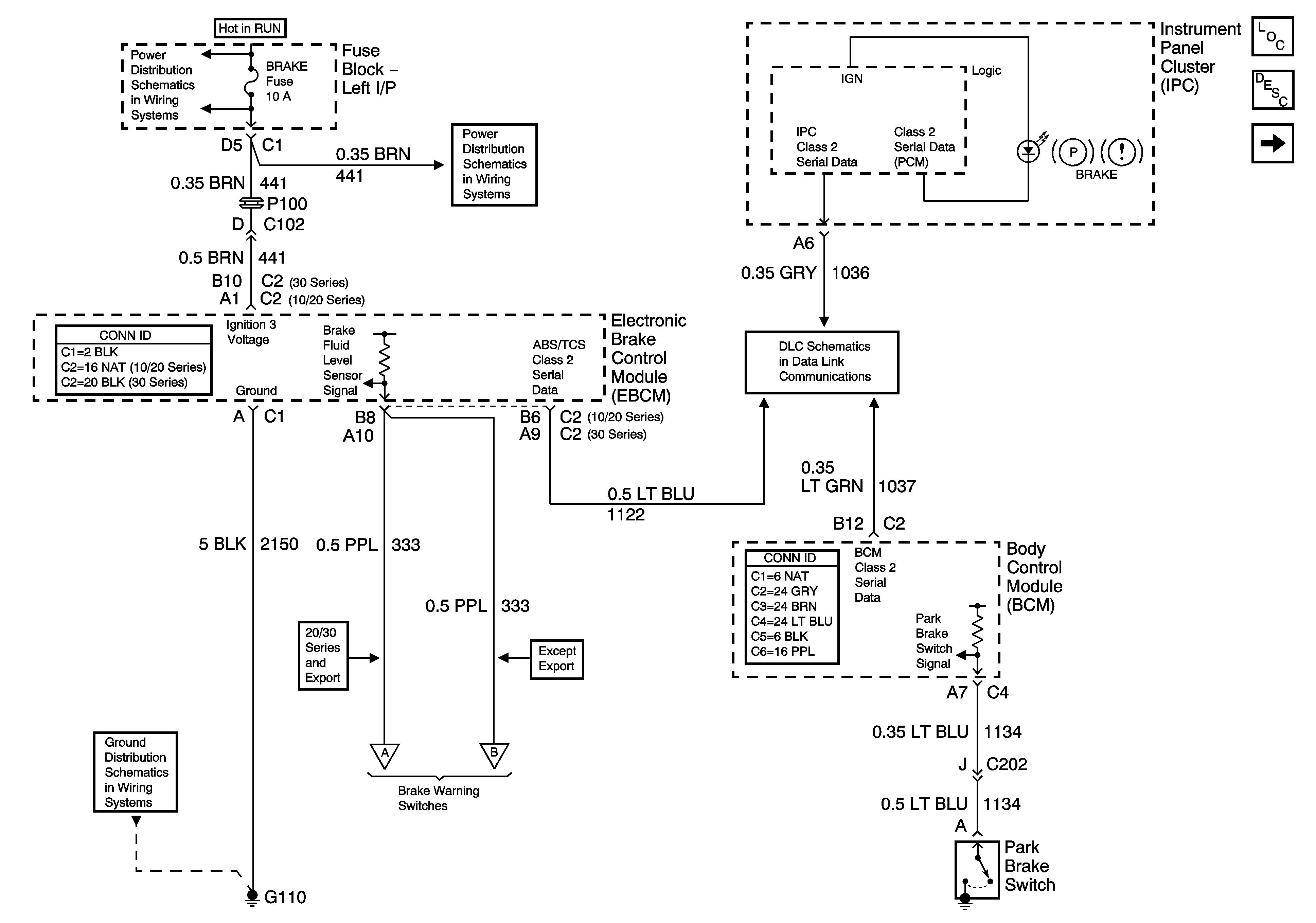
🢒 Brake Warning System Schematics
Figure
1:
Power, Ground, Serial Data, Indicator and Switch Signals
Master Electrical Component List
Brake Assist System Description and Operation Hydraulic Assist
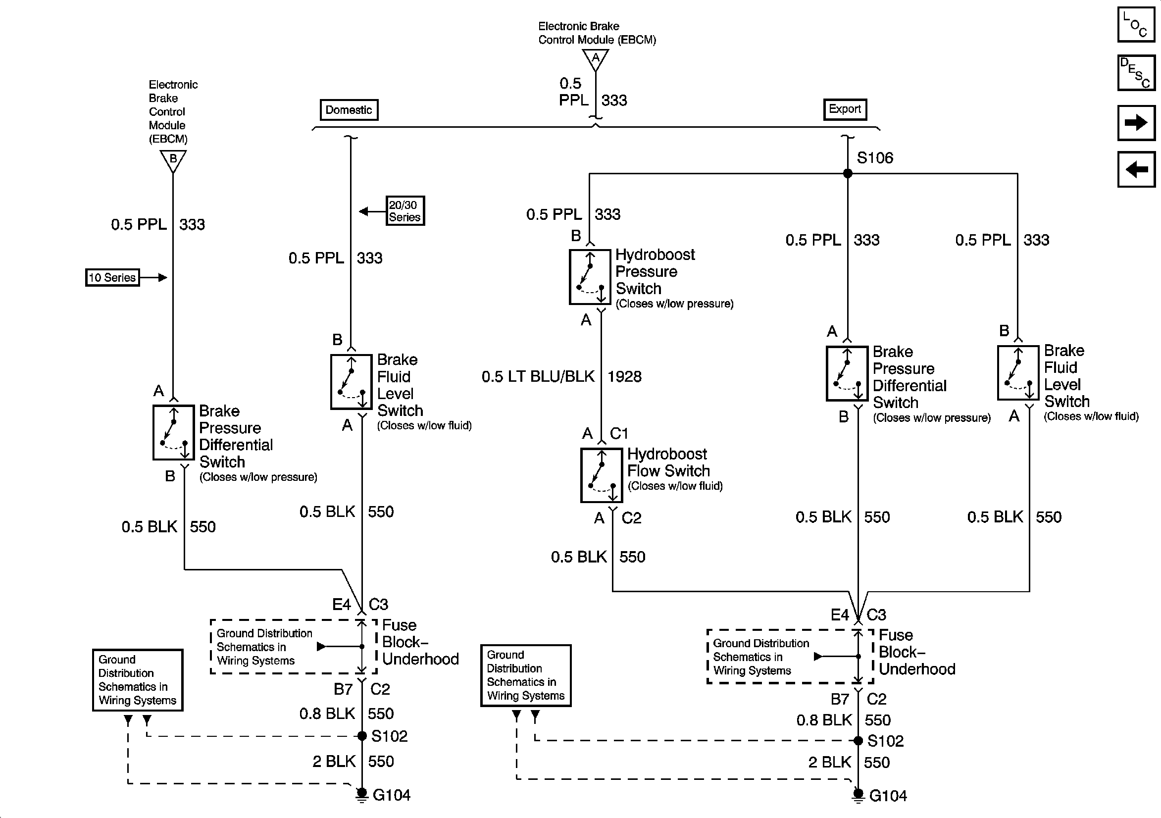
Pressure/Level Switches
BRAKE, HTR A/C, HVAC I
BRAKE, HTR A/C, HVAC I
SP205 - 1 of 2
Pressure/Level Switches
Pressure/Level Switches
G110
Figure
2:
Pressure/Level Switches
Master Electrical Component List
Brake Assist System Description and Operation Hydraulic Assist
Supplemental Brake Assist Schematics
Power, Ground, Serial Data, Indicator, and Switch Signals
Power, Ground, Serial Data, Indicator, and Switch Signals
Power, Ground, Serial Data, Indicator, and Switch Signals
G104, G106, G107
G104, G106, G107
G104, G106, G107
G104, G106, G107
Figure
3:
Supplemental Brake Assist
Master Electrical Component List
Brake Assist System Description and Operation Vacuum Assist
Pressure/Level Switches
SBA, ETC, PCM 1, BTSI, TRL B/U
Vehicle Speed Signal
G203-2 of 3
G203-1 of 3
G203-1 of 3
G200-1 of 3
G200-1 of 3
G200-1 of 3