GM Service Manual Online
For 1990-2009 cars only
Makes
🢒
GMC_Truck
🢒
2003
🢒
GMC C Sierra - 2WD
🢒
Body and Accessories
🢒
Wipers/Washer Systems
🢒 Wiper/Washer Schematics
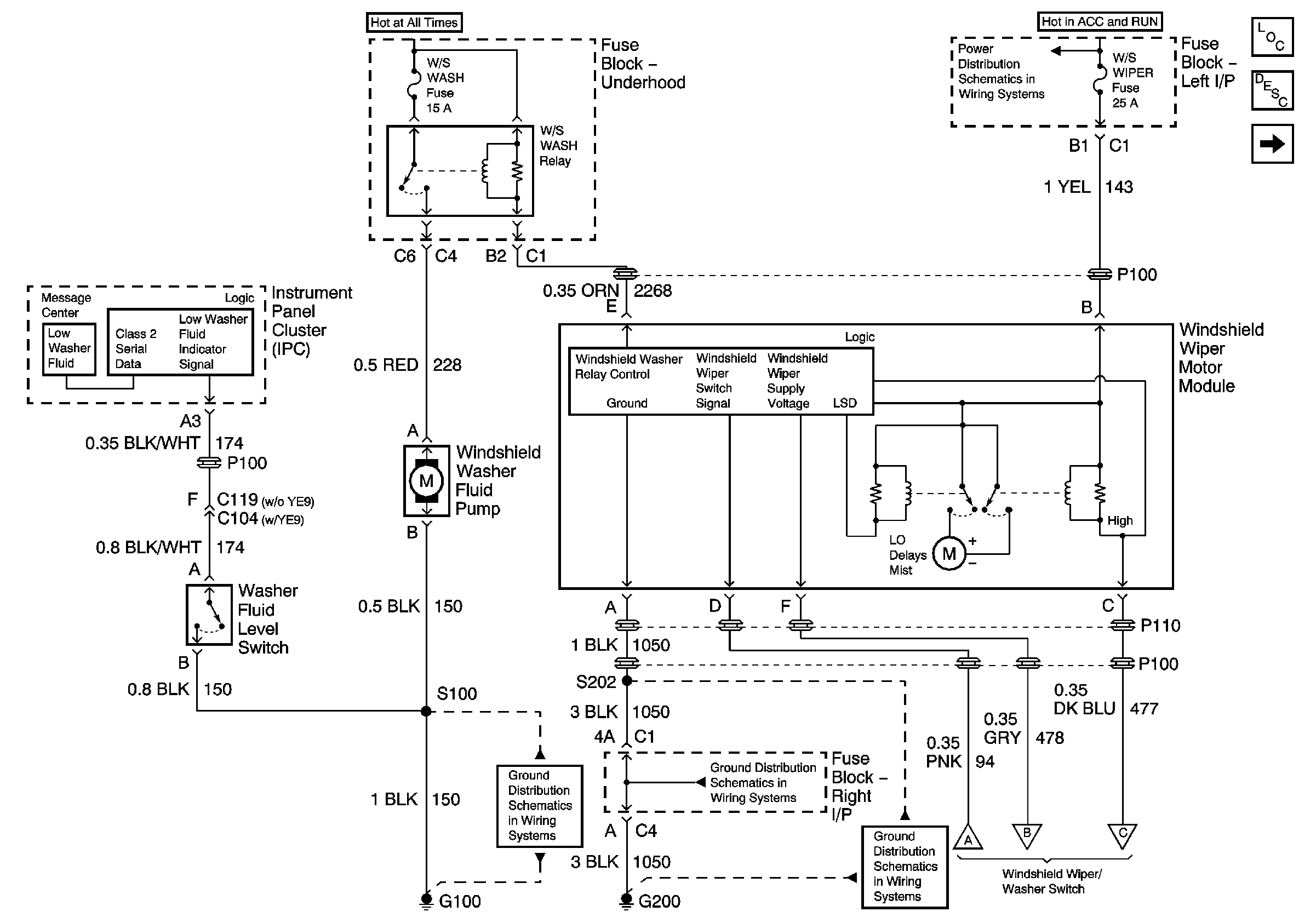
Figure
1:
Front Wiper/Washer Control - 1 of 2
Master Electrical Component List
Wiper/Washer System Description and Operation
Front Wiper/Washer Control - 2 of 2
IGN 0 , TBC IGN 0, TBC ACCY, SEO ACCY, W/S WIPER, RR WIPER
G100, G101, G105
G200-1 of 3
Front Wiper/Washer Control - 2 of 2
Front Wiper/Washer Control - 2 of 2
Front Wiper/Washer Control - 2 of 2
Figure
2:
Front Wiper/Washer Control - 2 of 2
Master Electrical Component List
Wiper/Washer System Description and Operation
Front Wiper/Washer Control - 1 of 2
Front Wiper/Washer Control - 1 of 2
Front Wiper/Washer Control - 1 of 2
Front Wiper/Washer Control - 1 of 2
G203-3 of 3
G203-2 of 3
G203-1 of 3