GM Service Manual Online
For 1990-2009 cars only
Makes
🢒
GMC_Truck
🢒
2003
🢒
GMC C Sierra - 2WD
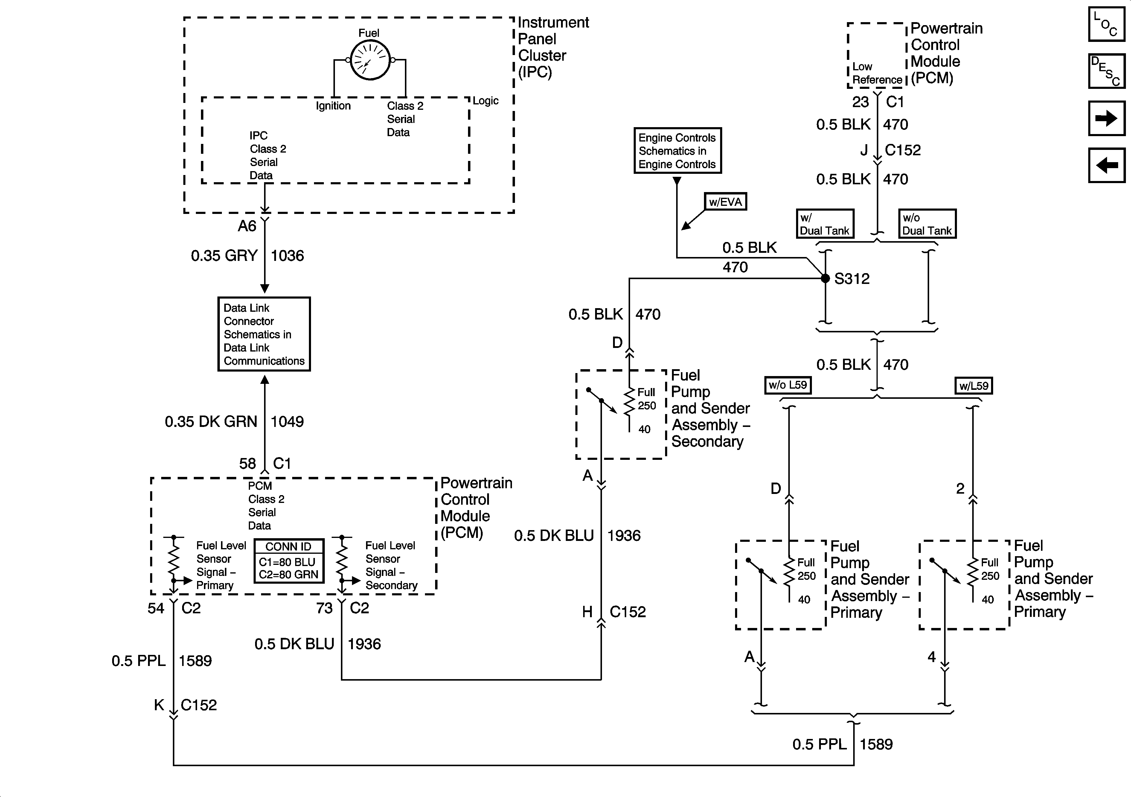
🢒 Fuel Gauge-Gas Only
Fuel Gauge-Gas Only
Fuel Gage-Gas Only
Master Electrical Component List
Instrument Cluster Description and Operation
Fuel Gauge-Diesel Only
Indicators, DIC Controls, Washer Fluid Level Sensor
SP205 - 1 of 2